关注↑↑↑回复「简历」送你6份精美简历模板
以下发布信息若有不实,欢迎在后台留言反映
切记:本平台不收取任何费用,收费都是骗子
企业简介
重庆三峡融资担保集团股份有限公司(以下简称“集团”)成立于2006年9月,现注册资本51亿元,是经国家发改委批准组建,由渝富控股(50%)、三峡资本(33.33%)、国开金融(16.67%)3家股东出资的全国唯一具备省级地方政府、大型央企和国家级政策性银行股东背景的国有大型综合性融资担保集团,是西部首家获得6家主流资信评级机构给予AAA主体信用评级、成功发行可续期公司债券的担保机构,综合实力位于全国担保行业第一梯队。集团已搭建“劳模和工匠人才创新工作室”“三峡担保-新华社(网)金融科技智能联合实验室”相融合的创新平台,科技子公司金宝保成功通过市国资委“科改专项行动”备案、获评2021年重庆市“专精特新”中小企业。
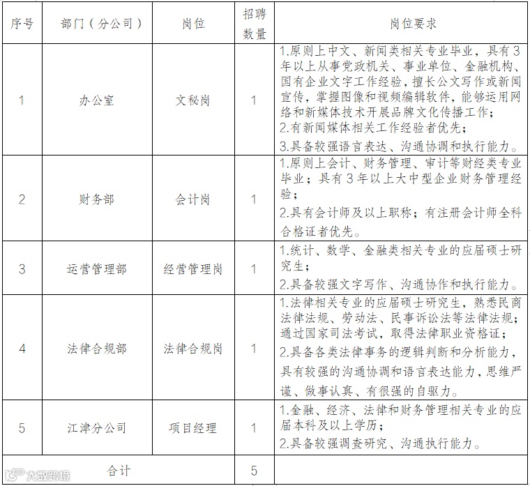
招聘岗位及要求

报考条件
7、其他应当符合国有企业人员要求的相应条件。
岗位职责
5、项目经理:按照公司业务流程的要求,努力开发和完成担保项目,把控项目风险,做好保前管理、保中管理、保后管理、客户管理以及其他相关工作,完成绩效业务指标。
应聘程序
经审查符合条件者,将在简历投递时间结束后1个月内通知考试时间。
来源:重庆三峡担保集团
更多岗位点击下方小程序噢!
若有侵权,请联系删除
商业合作请在本公众号回复:合作


