关注↑↑↑回复「简历」送你6份精美简历模板
以下发布信息若有不实,欢迎在后台留言反映
切记:本平台不收取任何费用,收费都是骗子
因学校发展需要,现公开招聘非编教师、驻校教官、生活老师14名。
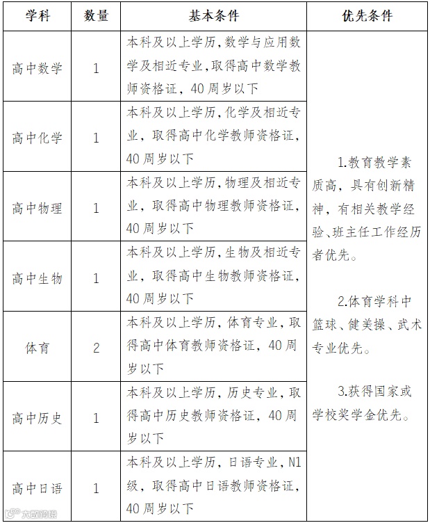
1.教师8名(其中高中数学、化学、物理、生物、历史、日语教师各1名,体育教师2名)
2.驻校教官4名
3.生活老师2名
基本条件:遵守中华人民共和国宪法和法律,无违法犯罪记录,身心健康,品行良好,热爱教育事业,能胜任岗位工作。
同时还需要满足以下条件:
(一)非编教师

(二)驻校教官
1.大专及以上学历,具有丰富驻校教官工作经验者可放宽学历到高中;
2.限男性,年龄35周岁及以下;
3.热爱学生、责任心强,善于与学生和家长沟通,具有较强的组织管理、团队协作、信息化工作能力。能长期住校工作,服从学校工作安排;
4.党员、在部队期间曾担任思想政治工作、有学校相关工作经验优先考虑。
(三)生活老师
1.大专及以上学历,有丰富的学校宿舍管理经验者,学历可放宽到高中;
2.限女性,年龄30周岁至46周岁;
3.热爱学生、责任心强,善于与学生和家长沟通,具有较强的组织管理、团队协作、信息化工作能力。能长期住校工作,服从学校工作安排。
1.参照在编教职工,待遇优厚,建立工资增长考核机制;
2.购买五险;
3.招聘录用后的教师,可参与职称评定。
1.非编教师
笔试→面试→体检
2.驻校教官、生活老师
面试→体检
1.时间:即日起报名,聘满截止。
2.方式
应聘人员将个人简历、相关证书、一张个人生活近照以电子邮件的形式发送至邮箱148449713@qq.com(教师岗)、335830454@qq.com(驻校教官、生活老师),邮件及简历命名为“应聘XX+姓名+电话+应/往届+学历+毕业学校”。
应聘教师咨询电话:
13883898356(徐老师)
15223057608(石老师)
15023755792(刘老师)
应聘驻校教官、生活老师咨询电话:
13883864997(张老师)
15736504351(李老师)
学校创办于1947年,历经77年的发展,学校形成了科学城含谷校区、西彭校区“一校两区”办学格局,成功创建国家级重点中职学校、国家级示范中职学校、国家级现代学徒制试点单位、重庆市高水平中职学校、重庆市“双优”中职A类学校。

学校占地约341.6亩,在校学生5000余人,教职工500余人。学校师资力量雄厚,有正高级教师5人,高级教师108人,市级名师3人,区级学科带头人9人,市区级骨干教师107人。近五年,教师参加教育教学竞赛共获得12个全国一等奖。学校现开设有财经商贸类、电子与信息类、装备制造类、交通运输类、文化艺术类、旅游类等7大类19个专业,其中国家示范专业4个,市级重点专业6个,现代学徒制试点专业4个。建有市级实训基地8个,国家1+X证书试点项目12个,产业学院6个。

学校秉承“启智润德、尚技笃行”的办学理念,传承“求实求新、自立自强”的校训,发扬“自强不息、追求卓越”的精神,努力塑造“勤勉志远,知行合一”“融合创生,教学相长”“专注执着,精益求精”的校风教风学风,致力于培育“匠身、匠心、匠技、匠形、匠魂“兼具的高技能人才。近三年,学生参加职业技能大赛获得市一等奖及以上50余项,参加创新创业竞赛获奖共计171项,其中市级一等奖及以上26项,国际发明展活动金奖9项、银奖3项,获专利54项,1名学生获重庆市科技创新市长提名奖。
学校正致力于跨越式高质量发展,努力把学校建成全市一流、全国知名、世界具有一定影响力的中职集团化学校,努力办人民满意的职业教育。
来源:重庆市九龙坡职业教育中心
若有侵权,请联系删除
商业合作请在本公众号回复:合作


