关注↑↑↑回复「简历」送你6份精美简历模板
以下发布信息若有不实,欢迎在后台留言反映
切记:本平台不收取任何费用,收费都是骗子
一、学院简介
重庆经贸职业学院是经重庆市人民政府批准,教育部备案,重庆市教委主管的全日制普通高等职业院校。学院先后获批国家级众创空间、重庆市大学生创业示范基地、重庆市五四红旗团委等荣誉,是重庆市职业技能等级认定社会培训评价组织、重庆市外贸职业认证考点、重庆市服务外包人才培训点、重庆市建筑岗位培训考试点、高等学校英语应用能力考试点。
学院地处有“中国峡谷城·武陵会客厅”美誉的渝东南中心城市黔江,交通便利,离机场两公里,离高速出口三公里。2011年开始招生办学,校内建有高尔夫球场、标准化田径运动场、篮球场、羽毛球场、室内健身运动场馆和驾校。设有财经与商贸学院、大数据学院、交通工程学院、教育与健康学院、智能工程学院、人文科学学院和创新学院等教学单位;有学前教育、大数据与会计、大数据与财务管理、电子商务、市场营销、汽车制造与试验技术、大数据技术、数字媒体技术、婴幼儿托育服务与管理等31个招生专业,面向全国招生。
二、招聘原则
坚持公开、平等、竞争、择优原则,按照德才兼备的用人标准,本次招聘以考核面试方式进行,主要考察适应岗位的综合素质和能力。
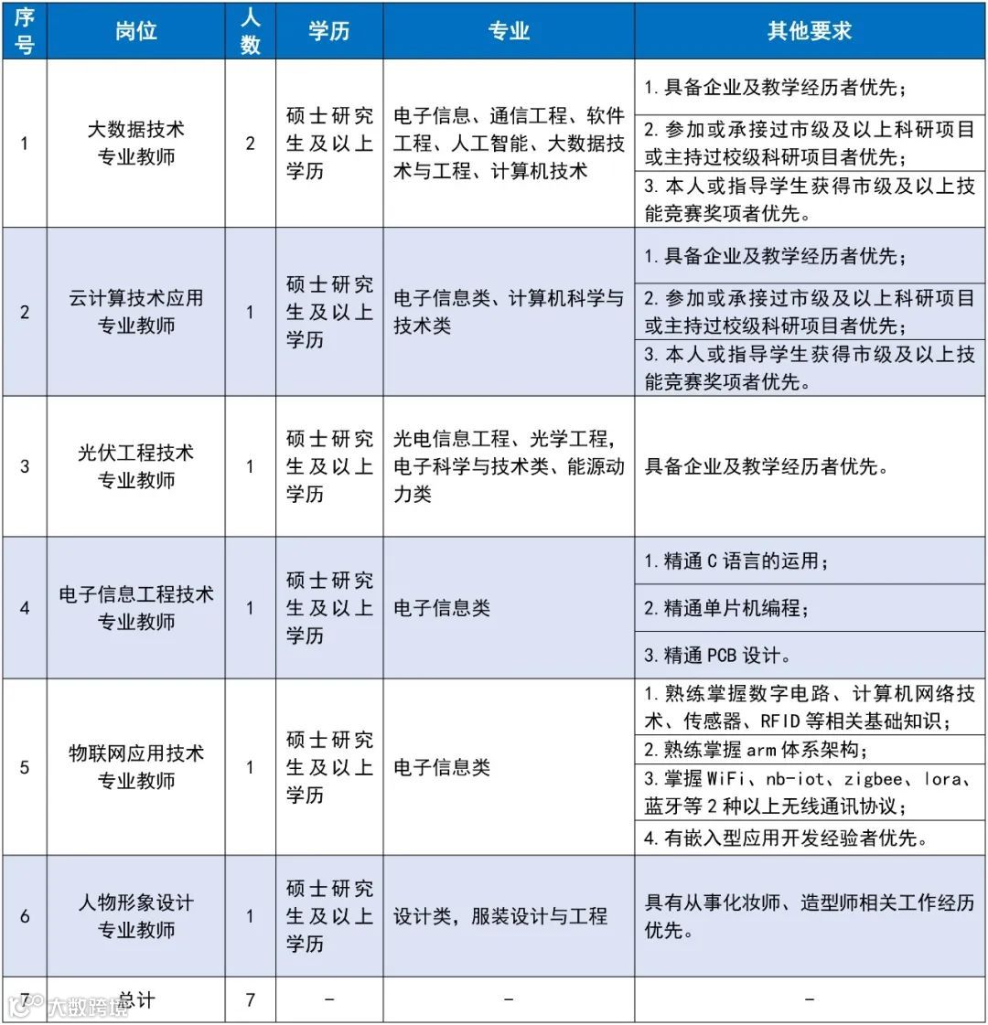
本次面向社会公开招聘专任教师7名,具体招聘岗位及要求详见下表。
点击图片可放大查看
四、招聘范围和对象
(一)基本条件
1.具有中华人民共和国国籍;
2.遵守宪法和法律;
3.具有良好的品行;
4.适应岗位要求的身体条件;
5.符合岗位所需的其他条件;
6.具备国家规定的该岗位所需的必要条件。
(二)以下人员不纳入本次招聘范围
曾因犯罪受过刑事处罚或曾被开除公职的人员;刑罚尚未执行完毕或属于刑事案件被告人、犯罪嫌疑人,司法机关尚未撤销案件、检察机关尚未作出不起诉决定或人民法院尚未宣告无罪的人员;尚未解除党纪、政纪处分或正在接受纪律审查的人员。
五、应聘流程
(一)应聘方式
1.网络报名:应聘人员将应聘登记表(附件1)及学历、学位、学籍在线验证报告(或国外学历学位认证书)、职称或技能等级证书、在校获奖证书等相关佐证材料打包压缩以"应聘岗位+姓名+毕业院校及专业+学历"命名发送至邮箱cqethr@163.com。
2.现场报名:应聘人员将应聘登记表(附件1)及学历、学位、学籍在线验证报告(或国外学历学位认证书)、职称或技能等级证书、在校获奖证书等相关佐证材料交至重庆经贸职业学院同德楼4楼415办公室。
3.面试时请携带个人简历、身份证、学历、学位、学籍在线验证报告(或国外学历学位认证书)、职称或技能等级证书、在校获奖证书等相关佐证材料原件、复印件各一份。
(二)报名截止时间
应聘人员即日起至2024年8月27日12:00前提交报名材料进行资格审查。
(三)考核面试流程
资格审查→考核面试→录用
(四)时间
学院通过电话通知资格审查合格的应聘者进行考核面试,具体面试时间另行通知。
(一)所有岗位薪酬按学院薪酬制度执行;专任教师硕士研究生年薪12万以上;
(二)享受工作日员工餐补、节假日福利、国家法定节假日、寒暑假等员工福利;
(三)缴纳“五险一金”。
七、其它事项
(一)本次招聘不委托任何机构组织开展招聘,不收取任何费用,凡有组织或个人收取费用的,为虚假信息;
(二)凡弄虚作假者,一经查实,立即取消聘用资格;
(三)应聘人员务必保持通讯畅通,因不接或电话不通等情形错过面试的,责任自负;
(四)本次招聘工作由学院党政办公室人事科负责解释。
(五)联系方式:
学院地址:重庆市黔江区武陵大道北段1785号
学院网址:http://www.cqvcet.com
联系人:刘老师(周一至周五09:00-17:00)
联系电话:023-79850929、18523865573
八、附件
附件-应聘登记表.doc
若有侵权,请联系删除
商业合作请在本公众号回复:合作


