关注↑↑↑回复「简历」送你6份精美简历模板
以下发布信息若有不实,欢迎在后台留言反映
切记:本平台不收取任何费用,收费都是骗子

重庆第一双语学校是重庆一中教育集团的重要成员,与重庆一中实行一体化教育教学管理,是一所有着丰富文化底蕴、强大师资队伍、卓越办学成绩的现代优质完全公立中学。学校位于重庆市下辖的副省级新区、国家级新区——两江新区,在新的发展时期,重庆第一双语学校立足于立德树人的根本任务,秉承“尊重自由、激发自觉”的办学理念,通过“阅读与人文”“科技与创新”“运动与健康”多维路径,致力于培养具有中国情怀、国际视野的未来人才。诚聘英才,等着你的加入!
岗位要求
一、政治思想要求
拥护中国共产党领导,拥护国家各项方针、政策,无违纪违法不良记录,热爱工作,积极向上,有上进心和团队意识,乐于学习,乐于奉献,对学校工作和学生工作充满热情。
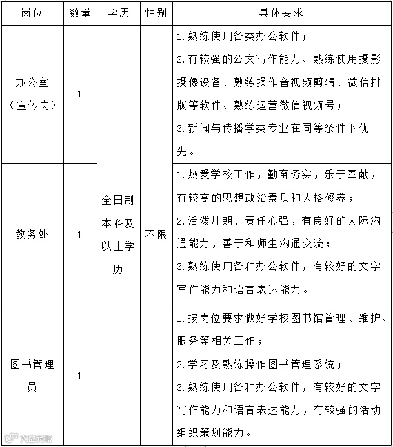
二、岗位需求
三、招聘流程
审阅简历、问询、初试、复试
学校优势
1.地处重庆市国家级开发开放新区“重庆市两江新区”核心地段,背靠照母山,紧邻重庆北站,轻轨5号线直达。位于“宇宙中心”光环商圈周边,交通便捷,区位优势十分显著。
2.学校占地260亩,硬件条件优、办学水平高,处于全市领先序列,是老百姓口口相传的优质学校之一。
3.工作时间享受免费三餐,提供免费教职工公寓,拎包入住。
● 薪酬待遇:面谈
● 报名方式:投递电子简历(请注明应聘岗位)
请将个人简历资料发至邮箱710462650@qq.com
● 投递简历截止时间:2023年9月20日
● 联系电话:18875031713邓老师
● 学校地址:重庆市·两江新区·鸳鸯街道·湖霞街2号·重庆第一双语学校
期待你的投递!!!
来源:重庆第一双语学校
更多岗位点击下方小程序噢!
若有侵权,请联系删除
商业合作请在本公众号回复:合作


