关注↑↑↑回复「简历」送你6份精美简历模板
以下发布信息若有不实,欢迎在后台留言反映
切记:本平台不收取任何费用,收费都是骗子
重庆建工第三建设有限责任公司
招聘启事
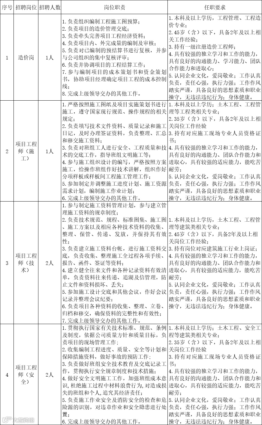
一、招聘岗位介绍

二、招聘程序
1.报名截止时间:2023年8月22日17:30,逾期不予受理。
2.报名方式:应聘资料可采取现场投递、邮寄或电子邮件投递三种方式之一,请勿重复投递。
3.应聘资料:个人详细简历及学历、学位、职称、从业资格证书等相关资料复印件。
4.通过电子邮件报名的请将个人简历及相关证件扫描件电子版压缩包发送至451878033@qq.com,邮件主题注明“岗位名称+姓名”。现场投递或者邮递地址:重庆市渝中区袁家岗1号。
(二)笔试
公司对通过资格审查的应聘人员将电话通知笔试,笔试内容主要包括岗位所需的专业知识、业务能力和工作技能等。
(三)面试
公司组成面试评价小组,对通过资格审查应聘人员进行面试
(四)录用
公司根据笔试、面试综合成绩排序确定拟录用人员,背景调查通过并经公示、体检合格后签订正式劳动合同,按照国家及公司相关规章制度规定发放薪酬福利待遇。
三、其他
(三)联系人:张老师,电话:023-63843647。
更多岗位点击下方小程序噢!
若有侵权,请联系删除
商业合作请在本公众号回复:合作


