近日,亚马逊针对即将实施的欧盟EPR电池法再次发出合规通知。欧盟针对电池法规的生产者责任延伸要求将于2025年8月18日生效。卖家需在被视为生产者的每个欧盟国家/地区进行注册并向亚马逊提供注册号。
也就是说,所有生产独立电池或产品内置电池的卖家必须在2025年8月18日前完成德国、法国、意大利、西班牙、瑞典、波兰、荷兰、比利时8国电池法注册并向亚马逊提供注册号。
若卖家未能按时提交,亚马逊有义务停止销售不合规产品或代表卖家执行相关规定。具体做法将根据国家或地区而有所不同,卖家需尽快行动。
1哪些卖家会受到影响?
如果您的公司成立于另一个欧盟成员国(非销售国)或第三国(非欧盟国家):
🔶 在欧盟成员国通过远程合同(或在线销售)直接向最终用户销售电池或含电池的产品。
如果您的公司在欧盟成员国成立:
🔶 以自己公司的名称或商标在该国境内首次制造和供应电池或含电池的产品。
🔶 以自己的公司名称或商标(电池上没有制造商的名称或商标)转售电池或含电池的产品。
🔶 以专业方式(如进口商)首次供应来自其他欧盟成员国或第三国的电池或含电池的产品。
2卖家需要如何应对?
如何注册欧盟电池法?
如果生产者未在销售国成立,则必须指定一名在销售国成立的授权代表(如跨境卖家参谋),并通过其进行注册。
跨境卖家参谋可为卖家完成EPR注册+申报,一站式省心省力。建议销售含有电池产品的卖家朋友们提前做好准备,尽早安排确保店铺合规运营。
同时要记得注册欧代以及CE认证,因为亚马逊对符合条件的电池&含电池产品也强制欧代及CE认证。
3哪些产品将受到法规影响?
新电池法规将对一系列电池产品产生广泛影响,尤其关注以下五类:
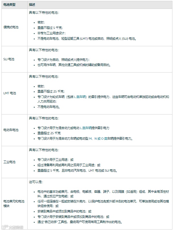
便携式电池:这一类包括了广泛使用的电池,如AA、AAA等标准电池,以及为手机、笔记本电脑、无绳电动工具和家用电器等设备供电的电池。
轻型交通工具电池:涉及为电动自行车、电动摩托车等轻型交通工具提供动力的电池。
SLI电池:即启动、照明和点火电池,主要用于汽车和某些其他类型的车辆。
工业电池:用于工业设备和机械的电池,包括那些用于备用电源或大型机械的电池。
电动汽车电池:为电动汽车提供动力的电池,包括全电动汽车和插电式混合动力汽车。
对于跨境卖家来说,售卖的产品大部分都属于便携式电池类型,欧洲电池指令2006/66/EC所指的便携式电池是指密封且质量小于5kg的电池,普通人可以毫无困难地用手携带:
1.单电池(AA、AAA电池等)
2.移动电话、手提电脑、无绳电动工具、玩具
3.家用电器,如电动牙刷、剃须刀和手持真空吸尘器以及消费者可能用于正常家庭应用的任何电池或蓄电池。

4如何遵守新电池法的其他要求?
面对欧盟新电池法生效,涉及到电池出口的跨境电商卖家则可以做好以下准备:
1、及时跟踪新电池法的最新动态,关注碳足迹等级、最低阈值、审查方式及流程的最新发布情况,确保产品符合新法规要求。
2、积极应对电池回收EPR要求,组织废电池的收集、以及进行电池回收关键技术的研发,建立完善的电池回收利用体系。
3、积极完成产品的CE认证及欧盟负责人信息,这些要求已经生效,卖家可委托有资质的机构办理(如跨境卖家参谋),并将相关信息上传后台,并且在产品上贴上负责人、安全信息和警告等标签。

5常见问题解答
01如果卖家未合规,会有哪些后果?
要证明合规性,您必须在2025年8月18日之前,使用合规门户向亚马逊提供每个欧盟成员国的生产者注册号。此门户网站将于2024年第4季度上线,届时您将收到亚马逊发送的通信邮件。
如果您被视为未合规,根据国家/地区不同,亚马逊可能需要停售您的不合规商品或通过代付服务代表您遵守相关规定。
02已提供德国WEEE注册号,是否还需要提供电池法规的注册号?
需要。由于WEEE与电池法法规是两个不同的法规体系,即使已提供了WEEE注册号也仍需要按照电池法规的要求提供相应的注册号。建议卖家了解在特定国家/地区销售的适用于欧盟电池法规范围内的电池。
03卖家可以自行注册吗?
不可以,针对中国卖家,需特别注意:根据欧盟电池法规,如果您是未在销售国成立的生产者,则必须指定一名在销售国成立的授权代表(AR),并通过其进行注册。




