搜索
首页
大数快讯
大数活动
服务超市
文章专题
出海平台
流量密码
出海蓝图
产业赛道
物流仓储
跨境支付
选品策略
实操手册
报告
跨企查
百科
导航
知识体系
工具箱
更多
找货源
跨境招聘
DeepSeek
首页
>
一路狂奔后,中国跨境电商平台被“限速”
>
0
0
一路狂奔后,中国跨境电商平台被“限速”
运联智库
2024-10-18
1962
导读:三入印尼,仍被拒绝。
在第三次尝试进入印尼市场后,Temu最终还是被当地政府“封锁”在外。
10月10日,印度尼西亚通信和信息部 (Kominfo)禁止了Temu的当地访问权限。Kominfo部长Budi Arie Setiadi对此做出回应:“针对公众,尤其是中小微企业主们的担忧,我们已经以最快的速度关闭了Temu”。并强调称,Temu没有取得在印尼运营的资格。
次日,印尼政府责令Google Play、AppStore下架Temu APP。
关停、下架、重申立场,三件事一气呵成,毫不拖泥带水,印尼政府其对待Temu的强势态度已经不言而喻。
作为东盟国成员之一,印尼不仅与中国之间有着《区域全面经济伙伴关系协定》,同时还是中国企业近几年来在海外战略投资的重点地区。但专注于东南亚市场的跨境卖家却说,“印尼关停Temu,在大家的意料之中。”
因为印尼的“封锁”,不只针对Temu,Shein、
TikTok
Shop都曾被印尼拒之门外。尽管TikTok Shop通过收购印尼当地平台Tokopedia的股份“绕道”回归印尼,但至今仍有印尼官员发布威胁言论。
而放眼整个海外市场,不仅是印尼在“抗拒”中国跨境电商的进入,泰国、越南、法国、德国、韩国、美国等国都采取了相关措施,收紧对中国跨境电商平台的监管。此外,多个国家的跨境免税包裹额度也是一降再降,关税上已然拉起了一道“封锁线”。
1、三入印尼,仍被拒绝
从时间上来看,印尼是Temu试图进入东南亚的第一站。
有印尼当地相关部门的工作人员透露,Temu早在2022年9月就试图注册相关资质,进入印尼市场。但直到2023年8月,Temu才上线了菲律宾站,此后相继进入马来西亚、泰国、越南、文莱,但印尼仍将其拒之门外。
直至今年7月22日,Temu第三次提交注册申请后,至今都还未能拿到正式的运营资格。即便过程中,Temu的注册实体,从中国总部换成了在当地的公司。
实际上,印尼不止是针对Temu给出了禁令,其他企业也因为印尼政府保护当地中小微企业主的原因,在2021年铩羽而归,至今仍未有再回印尼的动作。
TikTok虽遭禁令却绕道回归。
去年10月,TikTok Shop在印尼遭到封禁的禁令,印尼总统Joko Widodo下令禁止了TikTok Shop,理由是“不能在社媒平台上直接交易”。
之后,TikTok Shop斥资8.4亿美元,收购了Tokopedia的75.01%股份,通过将自身在印尼的电商业务和Tokopedia相合并,来摆脱印尼政府的正面“封锁”。其新推出TikTok Shop Tokopedia Mall上线后,还一直在大力扶持印尼本地品牌商家入驻。但即便如此,印尼政府对TikTok Shop在本土的电商业务依旧抱有敌意。
近日的市场传闻中,Temu被传会效仿TikTok Shop的方式,在印尼市场借壳经营。但印尼的Kominfo部长Budi对外否认了“Temu收购当地电商平台”的询问。这也被外界解读为,印尼政府不希望看到“不希望TikTok Shop进入印尼的情况再上演”。
而不止是跨境电商平台被针对,在印尼的跨境电商从业者们,也在印尼政府保护当地中小微企业的立场下,成为了被针对的对象。
一位印尼的跨境电商从业者在社交媒体上,就对一位泰国的跨境电商从业者说:“还好你没在印尼,印尼直接抄你仓库”。他还补充到:“罪名就是你没有通过当地所在国的认证,破坏了当地的低端制造市场”。
而泰国的跨境从业者则回复说:“泰国也有被抄”。
2、关税上的“封锁线”
“这是一种趋势”,一位跨境电商行业的资深从业者,在谈及以印尼为代表的东南亚各国,对中国跨境电商表现出抵制态势时分析称,在如今新的全球政经环境下,所有出海淘金的中国企业,不仅会长期面临海外监管压力,还会成为当地政府以保护本地企业发展,而重点关注甚至打压的对象。
在泰国,Temu自今年7月正式进入后,其本国中小企业就开始发起抵触,之后愈演愈烈,许多泰国民众也参与进来。
在社交媒体X上,#แบนTemu (Ban Temu)等相关标签的热度也越来越高,有用户还在Temu Thailand页面上表达出自己的担忧,认为Temu是一款不为当地税收做贡献,并可能夺走泰国工人工作的应用。
越南则更为直接,先是有当地媒体在9月报道称,针对越南国内生产问题,专家呼吁越南是时候需要遏制进口廉价产品的涌入,并重点强调了中国商品在越南市场的进口占比。
紧接着在10月7日,越南工贸部针对电商领域,展开了大规模整顿行动,有多达6200多家电商违规店铺将被关闭。这期间,TikTok和Facebook被越南胡志明市市场监管部门点名,成为其重点关注对象。
除了像印尼这样发红牌,将Temu罚下场,或者其他各国纷纷开始立法、立规,给中国跨境电商平台及企业发黄牌外。现阶段,跨境电商平台们所重点布局的国家和地区,都已经在关税上拉起了一道“封锁线”。
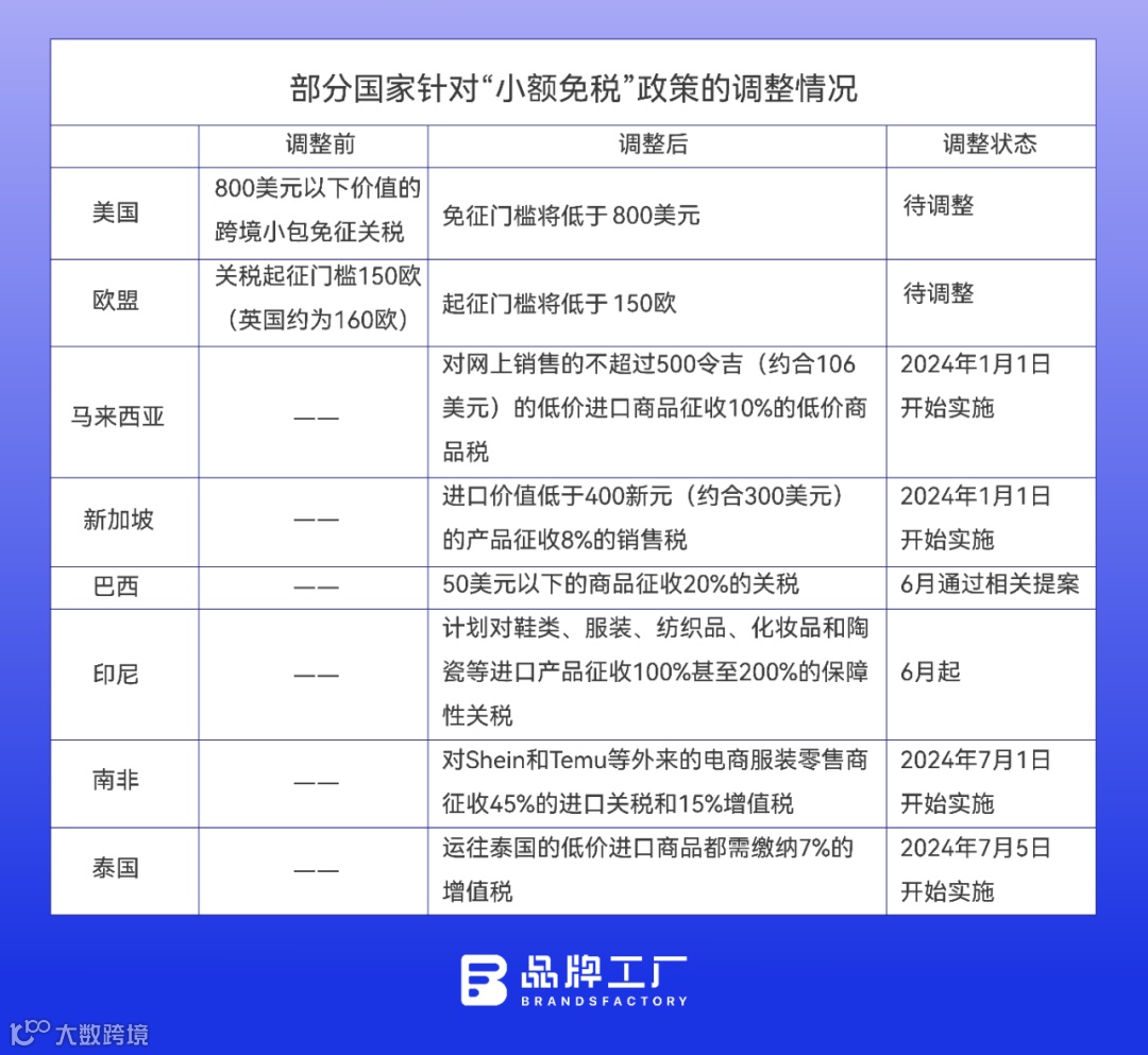
今年7月,据多家媒体报道称,欧盟正在推进对廉价商品征收关税的计划。据悉,在2023年,欧盟就有过类似提议,但在今年为了应对激增的廉价进口商品,相关立法可能会加速。同时,一些当地零售商和行业组织控诉中国电商利用免税渠道,售卖廉价和不合格商品。
目前,进口商品在欧盟的关税起征门槛为150欧元,在英国为135英镑(约 160 欧元),远高于Temu和Shein售卖的大部分商品价格。
据欧盟委员会的数据显示,2023年有23亿件低于150欧元门槛的物品进口到欧盟。从所有商品来看,中国是去年欧盟最大的进口供应国,占进入欧盟的商品的20.5%。
“税务合规是必然的,长期来看会净化市场环境,减少恶性竞争。”早前经历过一轮欧盟免税政策调整、目前还在深耕欧洲市场的跨境商家Arron如是说。
今年9月,美国在关税上也有了新动作。
美国政府公开表示,正在采取措施,避免愈来愈多的低价值货物,因低于800美元最低限度门槛而免税进入美国。有统计显示,截至今年7月底,对800美元最低限度条款提出修改的美国国会参、众两院提案共有6项。期间,还有两位美国参议员直接致信美国总统拜登,提议终止对800美元以下价值的跨境小包免征关税的条例。
“美国作为最大的跨境市场,它的动作一定程度上就是风向标,其他国家或许会跟进“。某位接近平台的行业人士表示,加征关税,会削弱“出海四小龙”在美国本土的竞争力,所以平台们也都在积极筹备下一步的应多措施,等待着靴子落地。
欧美之外,非洲、南美和东南亚地区均在今年有了针对“小额豁免”政策的新调整。
1月1日,马来西亚关税局新政宣布,对网上销售的不超过500令吉(约合106美元)的低价进口商品征收10%的低价商品税;同时期,新加坡也正式对进口价值低于400新元(约合300美元)的产品征收8%的销售税。
5月底6月初,位于南美的巴西,其众议院申请并通过了一项新提案,决定对价值50美元以下的商品征收20%的关税;7月1日,南非开始对Shein和Temu等外来的电商服装零售商征收45%的进口关税和15%增值税;7月5日,泰国对所有运往国内的低价进口商品,开始收缴7%的增值税(VAT)。
此外,在本国的税收保护上,像墨西哥也有所动作,其税务总局宣布加强对走私和逃税避税行为的打击。要求Shein、AliExpress、Mercado Libre、Amazon、Privalia和Temu等电商平台在联邦纳税人登记处(RFC)注册,消费者购买商品需纳税。
这一系列的政策变动,直接影响的就是跨境电商平台的运营成本。这部分成本,最终也会通过提高商品售价的方式,转移到消费者身份,从而影响到消费者的购物选择。
“对于低客单价来说,10%甚至到20%的关税对前端定价的影响幅度不高。比如10美金的商品,哪怕增加10%的税,也不过是11美金,相当一部分中国小商品仍有价格优势。”一位来自义乌的资深跨境卖家如是说。
3、用本土店和半托管突围
不论面对禁令,还是在关税上的“封锁线”,跨境电商平台以及从业者们,依旧看好海外市场的同时,也在积极做出应对——前有Shein深入海外,实现对各地的本地化;后有TikTok斥巨资控股印尼本地电商平台Tokopedia,借壳打开印尼市场。
不仅如此,“出海四小龙”也在加紧本地化进程,搭建当地的仓储物流中心、寻求当地供应链合作、投资当地企业等。
跨境卖家们同样紧跟平台的步伐,比如在印尼第三大港口三宝垄,专注于东南亚出海服务的山海图,于9月下旬开设了分公司。其市场负责人Eric跟品牌工厂分享称,三宝垄有“印尼东莞”之称,今年以来,有许多国内的工厂开始在这里做投资。现阶段她观察到的国内过来的工厂有,纺织、成衣、家电、建筑、日用品、化妆品、拖鞋、机电这几类。
Eric直言:“看趋势是要把大多数生产线搬到这边”。
“印尼跨境店早就消失在历史长河里。现在中国卖家做印尼市场都是本土店运营。”做跨境电商已经5年的印尼卖家郭锋泽,早在两年前就放弃了跨境店,开始落地到印尼做本土店。
这种本土店趋势,从经营成本上的上升也能看出来。
“两年前在印尼起盘 TikTok 电商生意,成本(包括达人的成本、投流的成本等)大概100万元;去年8月份的时候,差不多要200万到300万元;现在大概已经到了100万美元,即600 万到700万元。”TikTok 商家Newme联合创始人顾俊在一个访谈节目分享到。
在欧美市场,这种本土化趋势同样明显。就在9月结束的IFA会展上,品牌工厂创始人胡剑龙就观察到,TCL、创维、九阳等中国品牌,通过收购/并购欧洲本土品牌的方式,深化本土化策略。同时,“很多品牌的创始人意识到,欧洲的主场还是线下,未来的争夺也是在线下”。
此外,面对多个国家在关税上拉起的“封锁线”,平台们开始纷纷发力半托管模式。
早前,多位卖家向品牌工厂反应,在多家美国清关公司被暂停“小额豁免”(T86)清关业务后,Temu全托管买手群内官方就已经发布了“首单暂时暂停”的通知,“其实今年年初Temu的核心团队就已经押宝在半托管业务上了。”
5年来一直从事跨境货代业务的Woody表示,去年速卖通、Temu、Shein都在发力全托管,国内仓储以及跨境小包运输能力就已经很紧张了,到了旺季问题更多,“在去年圣诞季的时候,Temu包裹量激增,最后交付出现了非常多的问题,所以在今年不管是速卖通还是Temu,都在做半托管。”
尽管半托管无法享受免税红利,但这一模式能明显减少小包物流的压力,平台无需再承担高额的履约成本,卖家灵活性更高。品牌工厂了解到,Temu的半托管模式主要瞄准那些拥有海外仓、已在海外备货等具备本土发货能力的卖家。这可以看做是Temu等中国跨境电商平台在面对与亚马逊的竞争时,迈出的重要一步。
“跨境电商不仅关乎商业,也避不开政治。在我们大量输出供应链时,给当地带来利好,是必须考虑的。”资深跨境电商业内人士如是说。
最后,在基于看好海外市场,同时也是出于“鸡蛋不能放在同一个篮子”里的风险规避,“出海四小龙“正在减少对单一市场的依赖,转向更为均衡的全球布局。像Temu,今年就在有意降低对美国市场的投入重心,投向中东、欧洲等地区。
2023年,“四小龙”在跨境电商市场所呈现出一场围剿、争夺、重构的精彩“比拼”,即便有对背后供应链的改造、升级等亮点,但焦点还是多集中在了价格上。如今,抛开当前全球的政经环境来看,被狙击的“四小龙”本身也面临,要从价格进一步卷向服务的发展态势。
上海财经大学教授崔丽丽在点评美国收紧“小额豁免”关税政策时,表示:“未来,他们(跨境电商平台)将不得不改变策略,从销售低价商品转向高质量商品。这将为许多中国消费品牌创造新的机会。
【声明】内容源于网络
关税
0
0
运联智库
热爱物流的人每天都在看!运联旗下媒体平台,关注物流业,关怀物流人,提供市场动态、案例分析、趋势研判、社群链接。十一年来,运联始终聚焦物流行业,助力企业成长、传播行业价值、推动产业变革,深刻影响了物流行业发展。让世界重新看见物流!
内容
6979
粉丝
5
关注
在线咨询
运联智库
热爱物流的人每天都在看!运联旗下媒体平台,关注物流业,关怀物流人,提供市场动态、案例分析、趋势研判、社群链接。十一年来,运联始终聚焦物流行业,助力企业成长、传播行业价值、推动产业变革,深刻影响了物流行业发展。让世界重新看见物流!
总阅读
2232.2k
粉丝
5
内容
7.0k
在线咨询
关注