中金研究
本轮房地产周期调整已逾四年。结合近期供给侧改善与政策端变化,我们认为2026年北京、上海楼市房价有望企稳,房地产板块或逐步进入beta行情。建议投资者依据风险偏好把握三类投资逻辑:1)配置beta特征明显的稳健标的;2)聚焦地产开发中的结构性成长机会,优选产品力强、存货质量优,以及估值折价深、潜在弹性大的标的;3)部分优质民营房企正重回市场,有望在超跌估值基础上实现可观重估。
摘要
我们为什么认为今年北上房价有望企稳?
本轮调整核心在于库存压力,其中二手房库存直接影响住房边际定价。实证显示,二手房挂牌去化周期与房价走势存在显著量化关联。得益于2025年下半年以来北京、上海二手房挂牌量持续回落,两地去化周期已基本回归至房价企稳的合理区间(约7–9个月)。北上房价走稳是否具有可持续性?
本次挂牌量下行并非源于成交加速,而是新挂量减少、撤牌量增加,反映可售房源体量或出售意愿下降。这一特征与以往政策驱动型窗口期明显不同,更符合社会库存自然触底的表现。若交易量保持基本平稳、土地供应“控增量”政策落地见效,供需关系优化和房价企稳将具备持续基础。近期政策端变化与此前有何不同?
政策重心正转向实质性“去库存”:其一,中央层面重提“去库存”,上海已在核心三区试点二手房市价收储;其二,北京、上海限购政策虽仅边际松动,但在社会库存见底背景下,有望成为房价预期转向正循环的关键催化剂。引言:年初以来房价略趋稳,如何研判后市走势?
2026年1月以来,全国房价走势趋稳,北京、上海等头部城市尤为明显。中金同质性二手住宅价格指数1月环比跌幅收窄至-0.6%;高频挂牌价方面,北京持平、上海微涨0.5%。市场普遍关注此轮企稳是否具备持续性——是短期政策预期或季节性扰动,还是中期拐点信号?本报告基于库存逻辑与政策演进,系统研判房价走势与周期拐点。
资料来源:贝壳等中介,中金公司研究部
资料来源:贝壳等中介,中金公司研究部
库存水平是预测关键,北上房价年内有望企稳
二手房库存水平决定住房边际定价
库存是本轮房价走势的核心变量。我们提出的“影响货币是否流向地产四因素框架”表明:当前需求体量尚可、杠杆水平健康、居民支付能力局部改善,主要矛盾在于高库存。库存去化周期(库存量/成交量)是衡量供需平衡的关键指标——周期低于合理水平时,宽松流动性易推升房价;反之,即便流动性改善,房价仍承压。 本轮高库存呈现“新房+二手房”双高格局。2015年棚改货币化短期消化新房库存,但催生房价过快上涨与限价下企业补库惯性;叠加二手房限售与资产增值预期,居民端库存持续累积,最终于2021年形成双重压力。不同能级城市库存压力呈梯度差异:一线最轻,二线次之,低线最重。 二手房库存(尤其是挂牌量构成的“窄库”)对边际定价更具决定性。因卖家分散、成本弹性大、流动性诉求各异,二手房价格响应更快,实际主导市场定价权。相较而言,新房受房企盈利刚性、高杠杆约束,定价僵化,“僵尸库存”增多,对拐点指引力减弱。
资料来源:中金公司研究部
资料来源:国家统计局,中金公司研究部
资料来源:国家统计局,中指数据库,中金公司研究部
资料来源:国家统计局,中金公司研究部
北上二手房挂牌去化周期已回归至合理水平
对16个重点城市实证分析显示:2021年8月前房价稳定期,去化周期普遍处于7–9个月区间内;此后突破该阈值,房价转弱。2023年小阳春及2024年底“止跌回稳”阶段曾短暂逼近,但因需求持续性不足、挂牌持续补充而未能延续。目前16城整体去化周期在11–12个月波动。 各城市自身合理区间略有差异,主要受中介市占率及无效库存体量影响。按当前去化周期相对各自合理区间的偏离度判断,北京、上海、合肥、成都已接近社会库存去化尾声,其中北上最具率先企稳条件。
资料来源:中指数据库,贝壳等中介,中金公司研究部
注:深圳2021年2月至2024年4月房价数据缺失,在判断去化周期水位区间时假设其房价拐点与全国一致
资料来源:中指数据库,贝壳等中介,中金公司研究部
北上社会库存呈见底特征,佐证房价企稳的可持续性
北京、上海、合肥、成都四城自2025年下半年起陆续出现非政策驱动的挂牌量下行:北京(10月起)、上海(9月起)、合肥(6月起)分别累计下降14%、24%、16%;成都虽降幅不显著,但绝对挂牌量持续偏低,去化周期始终贴近合理区间,2025年房价跌幅明显小于行业均值。 结构拆分显示:四城普遍呈现“新挂减少、撤牌增加、成交走稳”特征——即挂牌压降源于供给意愿收缩,而非需求放量消化。这更符合社会库存自然出清的底部信号。只要交易量不大幅回落,“控新增”政策切实落地,供需优化与房价企稳就具备持续基础。此特征明显区别于以往政策刺激下的“新挂增多+成交放量+撤牌微降”模式。
资料来源:贝壳等中介,中金公司研究部
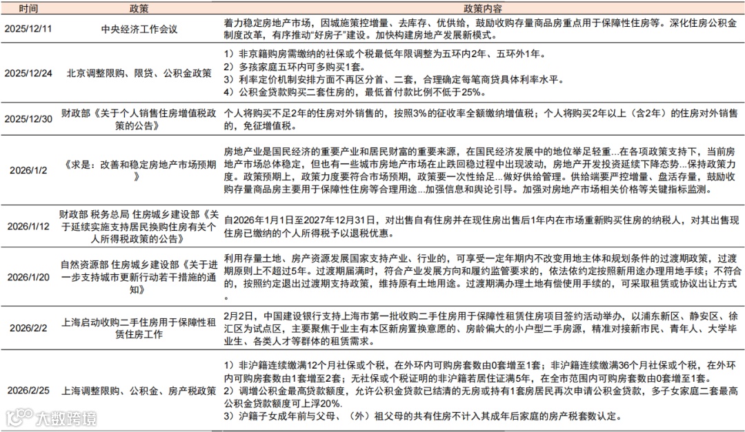
政策端重视“去库存”,北上新政或成催化剂
2025年中央经济工作会议时隔十年再提“去库存”,标志政策重心回归基本面。2026年2月,上海率先在核心三区试点二手房市价收储,兼具“天时”(库存见底)、“地利”(聚焦边际定价最敏感的二手住宅)、“人和”(方案直接、执行高效)。若试点顺利并推广至其他高能级城市,叠加购房支持与供地管控,房价企稳节奏有望加快。
资料来源:政府官网,中金公司研究部
“控新增”不及预期或是最需关注的潜在风险
需重点关注以下风险: 1. **“控新增”如不及预期,可能中断库存去化**。历史经验表明,房价阶段性企稳易引发地方政府加大供地、房企加快购地,新增供给或触发二手房抛压,打断去化进程。2025年下半年超高/高能级城市与中低能级城市房价走势分化,或与此相关。 2. **二手房挂牌量易受噪声干扰**。季节性波动(如岁末年初活跃度下降)、中介平台清理无效挂牌、限售房解禁、安置房发证、就业收入波动等外生冲击,均可能导致挂牌量短期扰动,趋势研判需更审慎。 3. **交易量若剧烈萎缩,供需关系将重新恶化**。当前判断基于交易量维持中枢水平的前提。若因地缘冲突、金融风险等内外生冲击导致居民购房意愿与能力大幅受损,交易量骤降将再度压制房价。 4. **区域分化或将拉长整体企稳节奏**。二线城市挂牌量虽自2025年12月起边际下降,但幅度小(至1月底仅降2.5%)、时点与政策出台高度吻合,大概率属政策驱动,持续性待观察;中低能级城市挂牌量仍在上升。因此,从局部企稳到全面修复的过程可能慢于以往周期,具体节奏取决于北上企稳对二线城市的预期传导效果。
资料来源:贝壳等中介,中金公司研究部
资料来源:中指数据库,贝壳等中介,中金公司研究部
资料来源:贝壳等中介,中金公司研究部
综上,二手房库存是研判本轮周期房价走势的核心变量。北京、上海挂牌去化周期已持续优化至合理区间,挂牌结构呈现社会库存自然见底特征,叠加政策端积极发力,两地房价2026年有望企稳。后续需密切跟踪基本面数据验证,地方政府“控新增”举措尤为关键。
房地产板块或从政策博弈逐渐过渡至beta行情
核心城市房价企稳有望带动2026年地产板块由“政策博弈”转向beta行情。复盘2021年7月以来板块表现可见:此前超额收益多为政策脉冲式驱动,缺乏基本面支撑。而当前北上库存改善信号初显、政策持续加码,为beta行情提供基础。 首先,局地房价企稳将重建市场信心,推动板块估值普遍修复。基于RNAV(重估净资产价值)测算,当前重点覆盖房企市值较RNAV平均折让37%,折让更深标的在首轮修复中弹性更大。 其次,若房价修复节奏呈现梯队特征,土储布局集中在北上杭等先企稳城市的房企,有望在销售与盈利端更快改善,进一步催化股价上行。杭州虽二手房库存压力仍存,但高端改善盘凭借科技就业人群强支付力已显现独立行情,可持续性有待观察。
注:申万房地产指数超额收益基于沪深300指数(000300.SH)计算,内房股指数超额收益基于恒生中国企业指数(HSCEI.HI)计算
资料来源:Wind,政府官网,中金公司研究部
资料来源:中指数据库,中金公司研究部
注:北、上、深、杭分别取2024年初至2025年11月底销售高于50套的套均总价高于1500万、1500万、1000万、800万人民币的新房项目为高端改善类;取开盘超90天的项目计算去化速度,去化速度计算区间以首次开盘日为起点,对于终点,若累计已售占累计推出比例始终低于90%则取迄今最后一日,若超90%则取7天已售占总建面比例>0.5%的最后一日
资料来源:中指数据库,中金公司研究部

