Clawdbot火爆,也想开发一个?
最近,ClawdBot从硅谷火向了全世界,它看似充满黑科技感,能思考、能干活、可落地,但本质上就是一款标准、典型的AI Agent应用:核心能力围绕“理解需求、拆解复杂任务、自主调用工具、执行操作并记忆”展开。
对于开发者来说,复制ClawdBot这样的成功案例其实是有章可循的。只要吃透一套AI Agent开发方法论,覆盖任务规划、工具编排、记忆管理、反馈闭环,再到流程搭建、提示词工程(Prompt Engineering)、接口整合等环节,就能从零搭建出与ClawdBot同级别甚至更强的AI Agent应用。
▲Clawbot 与“龙虾”共舞的时代!
现在,开发者的机会来了!《Agent设计模式:图解可复用智能体架构》一书跳出单纯的代码层面,从架构、机制与实践等多维度出发,拆解21个核心设计模式,为“如何在不确定的大模型上构建可靠系统”提供了可复用的解决方案与方法论。
▼点击下方,专属读者优惠,京东购书链接
我们已经进入Agent时代,智能已将软件从被动执行的代码转变为能感知、会反思、可协作的行动者。开发者也必须刷新自己的技能树与底层逻辑,而这本书,正是助力开发者迈进Agent新时代的架构设计与工程实践指南。
接下来,我们先了解设计模式为何再度重要起来,以及Agent的设计原则。
Agent设计原则
设计模式的概念由四位杰出的技术专家(Erich Gamma、Richard Helm、Ralph Johnson和John Vlissides)在1994年提出。他们从过往的优秀代码中提炼出23种设计模式,旨在为软件工程提供可复用的解决方案。
时至今日,Agent对软件工程范式提出了新的要求,设计模式也需要随之“进化”——帮助开发者从烦琐的构建工作中解放出来,聚焦于创造差异化核心价值。
书中提出五条贯穿全书的Agent设计原则:
目标优先:一切从“要达成什么目标”出发,而非先考虑“能调用什么工具”。
上下文为王:提示只是冰山一角,真正决定智能体行为的是上下文工程与记忆治理。
显式反馈:将反馈、反思与改进视为核心能力,内建于最初的系统设计中,而非上线后的补救或“善后”工作。
渐进自治:让系统在安全护栏内逐步提升自治能力,始终保留人类介入的中止权与解释权。
对齐与护栏:将伦理、安全与合规要求深度嵌入结构与协议,绝不把风险外包给“运气”或事后干预。
这些设计原则可以帮助我们锚定可预期、可治理、可演进的结果。
黄佳
本书作者黄佳,笔名“咖哥”,现任新加坡科研局资深研究员(Lead Researcher),曾任埃森哲新加坡公司资深顾问。入行20多年来,他参与过政府部门、银行、电商、能源等多领域大型项目,积累了极为丰富的人工智能和大数据项目实战经验。
黄佳还是一位热心的技术分享者,已出版《大模型应用开发:动手做 AI Agent》《GPT 图解:大模型是怎样构建的》等多本畅销书。他始终聚焦技术本质,提炼出可以穿越技术周期的心法,帮助读者在纷繁的AI时代抓住根本,成为技术领跑者。
现在,就让我们跟着“咖哥”,系统学习Agent设计模式心法。
全盘掌握Agent设计模式心法
咖哥为读者规划了一条从哲学思辨到理论结合实践的学习路线,全书分为两大部分:上篇从历史演进与本质逻辑出发,为读者搭建理解Agent 范式的思想地基;下篇系统拆解21个核心设计模式,为读者提供一套实用的工程实践工具箱。
上篇:智能设计的哲学(第1章至第3章)
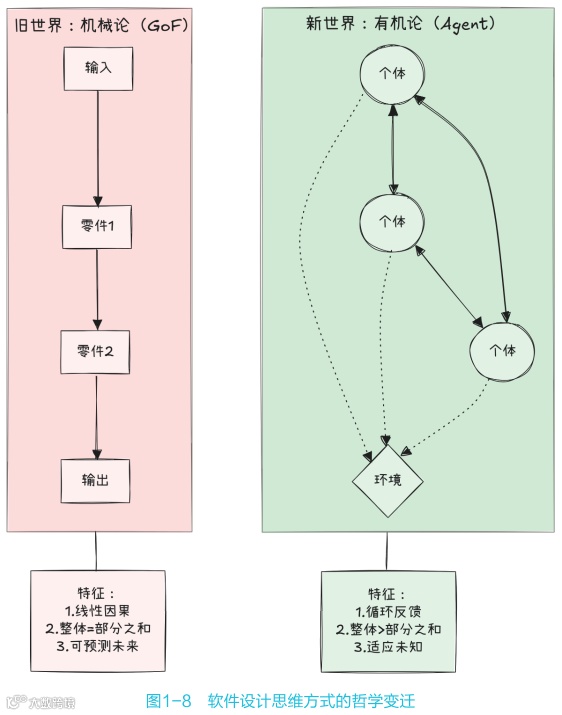
书中首先追溯设计模式的世纪发展脉络,从 GoF 设计模式的诞生与繁荣,讲到传统设计模式在不确定性场景下的失效。阐明Agent的出现并非偶然,而是软件范式从“确定性结构”向“概率性智能”演进的必然结果。
随后聚焦软件工程的范式迁移,剖析从函数与流的原子化、分布式架构的解耦,到软件2.0时代概率与代码的融合,揭示了Agent时代软件工程的底层变革逻辑。
同事阐述Agent“感知 - 推理 - 行动”的心智架构,以及多Agent协作的“语法”与人机协作的四大原则(互补而非替代、透明与可解释、人类保持主导权、共同学习与成长),为我们勾勒出Agent与世界、与人类的互动蓝图。
下篇:智能设计模式(第4章至第9章)
本篇围绕感知、记忆、推理、行动、反思、协作六大模式主轴,每个模式都从架构设计、核心机制、工程实践、演化组合、设计哲学五个方面展开论述,讲透21个设计模式的思路与应用。
感知模式
注意力聚焦模式:构建一个高效的认知漏斗,用最低的Token成本换取最高的上下文质量;
多模态融合模式:构建统一语义场,让Agent能整合文字、图像等多类型信息;
主动感知模式:将Agent从“被动的答题者”转变为“主动的调查员”。
记忆模式
分层记忆模式:突破LLM上下文窗口的物理限制,通过分层存储和动态换页,实现理论上无限的记忆容量;
RAG模式:“检索与生成的交响”实现知识解耦,让Agent能灵活调用外部知识;
情节记忆模式:构建一个闭环系统,捕获带有时空上下文的交互轨迹。
推理模式
思维链模式:借助显式的过程分解,将计算压力分散到更长的推理时序中,从而提升推理的准确性、可解释性与鲁棒性;
思维树模式:通过探索、评估与回溯,有效应对需要全局规划或容易陷入局部最优的复杂问题;
思维图模式:引入“合并”与“循环”能力,适用于需要综合多重视角、跨文档整合信息或反复迭代优化的复杂任务;
类比推理模式:利用结构映射,从长时记忆中检索与当前问题相似的源案例,并将解决方案迁移至目标问题。
行动模式
ReAct模式:构建“思考-行动-观察”的动态微循环,有效解决仅凭内部知识难以应对的复杂问题;
规划-执行模式:通过自顶向下的任务分解和有向无环图调度,实现对长程任务的全局掌控与并行优化;
工具编排模式:通过构建标准化接口与智能化选择机制,让Agent突破上下文窗口的限制,灵活调度海量外部能力;
自适应策略模式:通过应用强化学习或多臂老虎机等机制,Agent在探索与利用之间动态寻求最优平衡。
反思模式
自我修正模式:借助模型自身的批判能力或外部工具的验证能力,自动识别并纠正生成内容中的幻觉、逻辑错误和代码漏洞;
反思记忆模式:通过语言强化学习,将失败经验转化为语义化的长期记忆;
元学习模式:通过收集大量执行轨迹,并借助优化器自动迭代这些参数,使系统从整体架构层面实现持续进化。
协作模式
辩论模式:借助多Agent之间的对抗性交互,揭示单体Agent思维中的盲点与幻觉,提升推理的准确性与全面性;
委托模式:通过“分而治之”,有效缓解单体Agent上下文窗口限制和注意力分散导致的能力瓶颈;
路由模式:以“星形网络”为核心,构建去中心化的生态,优化任务流转效率;
群体模式:依托异构Agent集群,在系统层面实现整体性能的最优与性价比的统一。
这21个设计模式,既各自独立解决特定问题,又能相互组合形成完整解决方案。读者既可按需查阅、灵活取用,也可按顺序阅读构建完整心智模型,真正实现“一套方法论,搞定Agent开发”。
▼点击下方,专属读者优惠,京东购书链接
结语
《Agent设计模式:图解可复用智能体架构》作为市场上第一本系统阐述AI Agent设计逻辑的参考指南,兼具理论深度与实践价值,具有开创性意义。
本书一大特点是内容体系完整,在阐述Agent设计的哲学思考之后,围绕感知、记忆、推理、行动、反思、协作六大模式主轴,提供可直接落地的实践方案,既独立成篇又相互关联,便于读者按需查阅或系统学习。
为便于读者学习,作者精心绘制了大量图示,清晰说明模式的架构与处理流程,同时采用通俗易懂的语言以及大量类比来解释复杂的概念,帮助读者轻松吃透核心原理,快速上手实践。
▲精彩书摘
对于开发者而言,本书极具实用性:每个设计模式均配套即插即用的Agent工程模块,结合丰富案例与工程实践细节,可直接指导Agent的企业级落地,避免重新构建决策、记忆、反思与协作机制,聚焦于创造独特价值。
▲代码示例
本书读者群体覆盖广泛,既为工程师、架构师提供可直接复用的解决方案,也为产品经理、运营人员打造与技术团队高效协作的共通语言,还为研究人员、教育工作者呈现认知科学、控制论等理论的工程化落地路径。
若想进一步掌握AI Agent的技术原理与应用方法,请参看咖哥的更多经典佳作。
《大模型应用开发:动手做AI Agent》
▼点击下方,即可购书
本书从AI Agent基本概念切入,探讨其理解自然语言、执行任务的原理,深入剖析Agent的“大脑”(大模型推理能力)、感知力(语言交互和多模态能力)、行动力(语言输出和工具使用)等核心特性,帮助读者建立对AI Agent的清晰认知。
书中设置7个实操项目,涵盖自动化办公、多功能选择、推理与行动协同等。例如,借助Assistants API和DALL・E3模型创作PPT实现自动化办公;运用LangChain中的ReAct框架实现自动定价,展现推理与行动的协同工作,让读者在实践中提升开发能力。
《大模型应用开发:RAG实战课》
▼点击下方,即可购书
本书以“数据导入—文本分块—信息嵌入—向量存储”为主线,详细阐述从多源文档加载到结构化预处理的全流程,并深入解析嵌入模型的选型、微调策略及多模态支持。
从检索前的查询构建、查询翻译、查询路由、索引优化,到检索后的重排与压缩,全面讲解提高召回质量与内容相关性的方法,并介绍多种生成方式及RAG系统的评估框架。
此外,本书还展示了GraphRAG、Modular RAG、Agentic RAG与Multi-Modal RAG等复杂范式的前沿进展与构建路径。
《GPT图解:大模型是怎样构建的》
▼点击下方,即可购书
全书围绕自然语言处理(NLP)技术与大模型构建展开,涵盖基础模型、关键技术、GPT系列模型等内容。首先介绍N-gram、词袋模型等基础模型,助力读者理解文本处理的基本方式。
接着深入讲解Word2Vec、神经概率语言模型、循环神经网络等技术,阐述词嵌入原理及其在文本生成和序列建模中的应用。然后重点介绍Seq2Seq架构、注意力机制与Transformer架构——这些都是现代大模型的关键技术。
最后详细讲述从初代GPT到ChatGPT再到GPT-4的技术演进,以及ChatGPT基于人类反馈的强化学习和GPT-4 API的使用方法。
《零基础学机器学习》
▼点击下方,即可购书
本书详细介绍机器学习的基本概念与分类,涵盖监督学习、无监督学习、强化学习等核心类型。用清晰易懂的讲解,帮助读者迅速搭建机器学习的基础认知框架,厘清不同机器学习类型的差异与应用场景。
同时,对线性回归、逻辑回归、决策树、支持向量机、k-means聚类等常见的机器学习算法进行深入剖析:不仅给出详细的数学推导过程,帮助读者理解算法背后的原理;还搭配Python代码示例,让读者直观看到算法的实际实现方式。
—END—


