
转眼已步入11月
万众期待的苏马赛事
也正式进入两周倒计时模式
各种赛事重要信息你都get了吗?

高清线路图、交通管制
领取物品、奖牌设计公布
推荐住宿酒店、推荐游玩线路
最全的苏马信息戳这里!!!

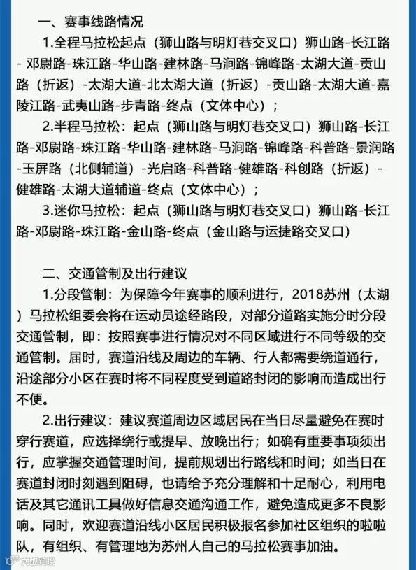
苏马信息-高清线路图
今年苏马全程赛道共42.195公里
起点位于苏州高新区狮山路中段
跑者将一路向西
途径白马涧、大阳山、苏州科技城
沿太湖大道经绣品街来到太湖边奔跑
折返至苏州高新区文体中心完成全程比赛
全程赛道除少数几个长缓坡以外
其余均平坦
横屏查看,了解线路详情

苏马信息-交通管制
为了保障今年赛事的顺利进行
关于交通管制和出行建议
大家也要了解一下喔~

苏马信息-参赛号查询
另外,参赛号也已经开放查询了
<查询方法>
扫下方二维码
输入身份证号
即可查询参赛号码

如有疑问
可拨打客服电话:
0512-69580906
工作时间:
周一至周五9:00~11:30/14:00~17:00

苏马信息-领取物品
今年,金牌苏马科技也再次升级
苏马领物将采用人脸识别技术
验证选手身份证
让您的领物更加流畅具体
十分高效、科技感倍增

领物日期
11月15日至17日
领物时间
15日、16日10:00-21:00
17日10:00-22:00
(请严格遵照此时间领取参赛物品)
领物地点
苏州高新区绿宝广场一期
(地址:苏州高新区长江路436号)

需领取的参赛物品
号码布,计时芯片
参赛T恤,参赛包
(内含一次性雨衣、其他宣传品)


* 全程、半程选手每人两块号码布,一块大号码布(含芯片)和一块小号码布(无芯片),别针4个。
* 迷你每人一块大号码布(无芯片),别针2个。
苏马信息-奖牌设计公布
经过漫长的完赛奖牌有奖征集活动之后
2018苏马完赛奖牌
也终于露出庐山真面目
全马完赛奖牌

半马完赛奖牌

奖牌解读
本次奖牌设计紧紧围绕“绣美山水,智汇高新”2018苏马主题,将太湖之滨的山水景貌、古城苏州的魅力文化与高速发展中的现代苏州新气象交相融合。
奖牌整体运用象征永恒的罗盘造型,可转动的系列同心圆以蓝黄红三色交相辉映,演绎出苏马特有的“一湖、两城、三镇、四山”绣美赛道,意将苏马所有美好永远呈现于跑者视野中。
奖牌最外层同心圆延用熟知的苏城元素,将典雅的园林窗棂复刻于奖牌之上,极具姑苏风韵。第二层同心圆与大地金黄同色,承载着苏州科技城、高新文体中心、虎丘塔、枫桥等苏马赛道地标性建筑,以此领略“智汇新区”快速发展的时代缩影,令整体造型倍添现代设计感。
奖牌中央为可转动的人形设计,代表奔跑在苏马赛道的每一位跑者。紧邻人形元素的内盘面以澄澈的太湖蓝为底,寓意跑者在苏马这条“绣美山水,智汇高新”的赛道上勇往直前,让坚持不懈、持之以恒的马拉松精神传承延伸。使用中国结为奖牌坠饰,蕴含“平安幸福”之意,传达了苏马对跑友衷心至诚的祝福。
半马奖牌则以苏州画扇为载体,跑者透过扇梳漏影邂逅苏城风光,可谓一步一景太湖情。
今年的苏马亮点多多
超一流的跑者服务
更优质的赛事体验
我们一起遇见苏马,爱上苏马


| 往期精选 |
本文来源:苏州高新区旅游
© 深度科技城
苏州科技城 首席自媒体
商务合作:18550031541 | 主编微信:xiaokejun77


