
今天上午,苏州市自然资源和规划局发布了《苏地网挂[2020]1号 苏州市区国有建设用地使用权网上挂牌出让公告》。
根据公告,在2020年2月27日将有6宗地块出让,其中就有科技城小伙伴们持续关注的中航樾公馆旁的地块!

编号为苏地2020-WG-5号的地块,总出让的土地占地面积超过15万方,绝对是一宗大体量地块!!!

该地块分作三部分,其中有近11万方的城镇住宅用地(容积率>1且≤2)以及超过4万方的商业零售、餐饮等用地。


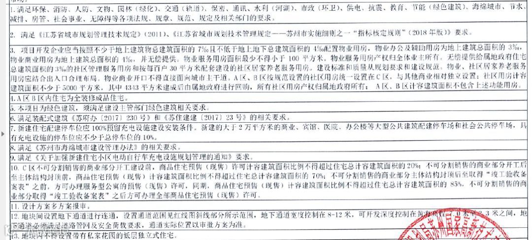
C区内须设置计容建筑面积不大于65650平方米且不小于64650平方米的商业。
其中设置计容建筑面积不大于25650平方米的全装修成品服务型公寓,可分割销售, 其余商业部分不可分割销售;设置计容建筑面积不小于4000平方米的超市,超市内须设置计容建筑面积不低于1500平方米的农贸生鲜市场;C区不允许设置批发市场。
A区、B区按规范设置的社区用房统一设置在C区,与其他商业相对独立设置;社区用房计容建筑面积不少于5000平方米,其中4343平方米建成后由属地政府按6000元/平方米进行回购,所有社区用房产权归属地政府所有;A区、B区计容建筑面积不包含上述功能用房。
C区不可分割销售的商业部分开工建设前,商品住宅预售(现售)许可计容建筑面积比例不得超过住宅总计容建筑面积的20%;不可分割销售的商业部分开工后至主体结构封顶前,商品住宅预售(现售)计容建筑面积比例不得超过住宅总计容建筑面积的70%;不可分割销售的商业部分主体结构封顶后至取得“竣工验收备案表”之前,方可办理服务型公寓的预售(现售)许可,同期,商品住宅预售(现售)计容建筑面积比例不得超过住宅总计容建筑面积的85%,不可分割销售的商业部分取得“竣工验收备案表”之后方可办理全部商品住宅预售(现售)许可。
商业地块未按照合同约定开竣工的,无偿收回土地使用权,地上建筑以及相关建设投入不予补偿。
竞得人在签订土地出让合同前须与苏州国家高新技术产业开发区管理委员会签订《苏州高新区投资发展监管协议》。


新的2020年
科技城大型商业、农贸市场、超市…
还将有超多的新房项目入市!
值得大家期待!
© 深度科技城
✍️


