



早上九点多,家长们已经陆陆续续带着孩子抵达高新区文体中心文化馆,小家伙们将要参加的是中国青少年智能科学标准测试的机器人科目考试~
当小科君走进侯场室时,从考试前小家伙们侯场的表现来看,小科君就预料到:这似乎不是一场简单的考试!


场外的爸爸妈妈们还在担心自家的娃是否紧张时,场内的娃娃们吹的牛可能已经绕地球跑了两圈...

侯场其实没什么
真正精彩的是在这一环节

考场门口偶遇怯场的小家伙,也是哭了老半天,现场三四位老师就守在门口不断和他说话,动之以情晓之以理...
,最终小家伙还是乖乖进场了~
好了,我们再来看一看二级考场的情况,这个考场里的娃都是中班年龄段的~ 不考一场试,你永远不知道自家的娃有多欢乐可爱~




▲瑜伽练习从娃娃抓起

▲瑜伽练习从娃娃抓起

▲和谁聊的这么开心??

▲嗯...?????

▲镜头感十足~

这位宝宝,也出色的完成了自己的作品,对着镜头露出了神秘的表情...



▲现场考官正在评定打分



▲谜一样的表情...


这一场考试,除了需要进行现场搭建,还需要完成试题,小科君瞟了一眼题目,“离心力”“杠杆原理”“偏心运动”“电容”“导体”.....( 我只想静一静。)
小科君看他们的材料盒里还有电线,一看就是比较“烧脑”...这看似简单的搭建,其实包含了工程、力学、数学、物理、机械、电子、计算机、通信、生物等知识的跨学科综合教育~







爸爸妈妈们也早已预备好手机暖心的笑容和拥抱,迫不及待的想记录下孩子的这一时刻~
规模如此之大,能让孩子、家长、老师都乐开怀,这到底是一场什么样的考试?


关于这次的中国青少年智能科学标准评测,听说很权威哦~
●这个证书怎么权威?
中国科学院为项目总发起单位,中国科学院空天信息创新研究院为项目监管单位、全国光电测量标准化技术委员会为管理单位、中国青少年智能科学标准评测中心为主办单位...你说权威不权威?
●那么这个证书有什么用呢?
证书可以助力学生幼升小、小升初的升学、可以作为北京科技大学等高校“自主招生”的参考成绩、还可以作为留学申请履历的参考成绩等等~

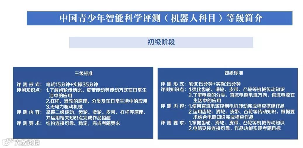
●中国青少年智能科学评测(机器人科目)等级简介(滑动阅读)
怪不得家长们愿意那么远赶来参加这场考试,身在科技城的家长们真是有福气~!因为不用跑那么远呀,家门口就有考点!



关于博格机器人,大家可以点击下方图片了解更多~▼
博格机器人 地址收好
| 科技城校区:高新区文体中心图书馆3F
施老师:189 1355 4008
| 木渎校区:木渎影视城3号楼2F
化老师:137 7600 7812
| 金运校区: 木渎镇金运花园什物谷超市四楼
刘老师:188 5298 8686
© 深度科技城
✍️
文字、摄影:桃源
商务合作:17712678152










