后疫情时代,咖啡行业被资本选中,咖啡馆遍地生花。随着市场发展,以及咖啡赛事的推广,咖啡作为多功能的饮料被越来越多的人所喜爱。手里拿着一杯咖啡成为了时尚的生活方式,到咖啡馆拍照打卡,或是点上一杯瑰夏,也变成了大众的社交方式。越来越多的人被咖啡的魅力所吸引。


啡林咖啡自2016年开设SCA CSP认证课程,经历5年时间的学习和沉淀,我们整合了SCA CSP的认证内容,推出综合性更强的实用性课程——咖啡师技能综合课程(Barista Skills Comprehensive Course,BSCC)。课程以“授之以渔”的理念出发,综合了咖啡基础理论、意式咖啡框架与制作、单品咖啡框架与制作、咖啡感官校正等实用性的咖啡技能,让学员构建完善的咖啡综合技能体系。

以下部分,我们将对一些学员关注的问题进行简单阐述。

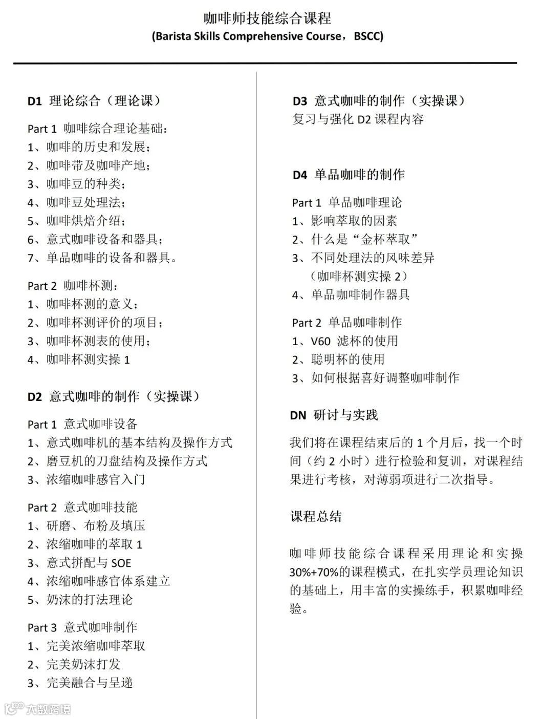
咖啡师综合技能课程设置:

课程信息:
学习课时:4天(如需考取SCA证书,需要增加一天的理论复习时间和考试)
小班教学:每班至多4人,保证学员得到充分的关注和实操练习。
学习费用:咖啡师综合技能:4000元
(费用包含导师、教材、设备使用及物料费用。)
提早报名或两人同行可享优惠折扣!
上课地址:啡林咖啡群升店(台江区安南路31号)
开课时间:2021年8月31日-9月3日(已约满)
(下次开课时间敬请期待~)
联系方式:Killa LIN 18105901777(微信同号)
福州啡林企业管理有限公司 主理人
行业协会认证:
1、CQI(国际咖啡品质协会):
Q-Grader 阿拉比卡咖啡品鉴师
2、SCA(国际精品咖啡协会):
SCA 会员
SCA 烘焙高级认证
SCA 金杯高级认证
SCA 咖啡师高级认证
SCA 感官中级认证
3、IBS 意大利咖啡师学校:
M12/M13认证
4、波尔多葡萄酒学校:
Wine Lover 初级证书
5、英国伦敦城市行业协会:
国际咖啡调配技巧认证
赛事评委资质:
1、CCL 中国咖啡联盟:
CCL 中国咖啡联盟认证评委
2020 CCL中国咖啡冲煮大赛东部赛区决赛评委
2021 CCL中国咖啡冲煮大赛东部赛区福州赛场评委
2、云南咖啡生豆大赛:
2019-2021 云南咖啡生豆大赛评委
3、WCE 世界咖啡组织:
2017世界咖啡师大赛中国赛区感官评委
4、AbrC 爱好者手冲大赛:
2018莆田赛区指定评委
2020福州赛区制定评委
5、IGCA国际金牌咖啡大赛:
意式组/单品组 感官评委
上期课程回顾(2021年8月18-21日):








