
国家税务总局
关于进一步推进 “多证合一”工商共享信息运用工作的通知
……
二、优化登记信息补充采集
(一)开展“多证合一”登记信息确认。新设立登记的企业和农民专业合作社(以下统称“企业”)首次办理涉税事宜时,税务机关依据工商部门共享的登记信息制作《“多证合一”登记信息确认表》(详见附件),提醒纳税人对其中不全的信息进行补充,对不准的信息进行更正,对需要更新的信息进行补正。
(二)优化纳税人信息采集环节。《纳税人首次办税补充信息表》中的部分信息由金税三期核心征管系统(以下简称“征管系统”)自动生成,部分信息合并至实名办税、财务会计制度备案等环节采集。对首次办理涉税事宜的新设立登记企业,税务机关不再要求其填报《纳税人首次办税补充信息表》。
三、做好存量户换发加载统一社会信用代码营业执照(以下简称“换照”)的税务衔接
(一)实现工商部门换照信息自动传递。金税三期外部信息交换系统自动将纳税人在工商部门的换照信息传递至征管系统,各地税务机关通过征管系统相关模块,及时为纳税人办理相关涉税业务。
(二)提前引导纳税人办理换照涉税事宜。根据商事登记制度改革相关文件要求,企业要在2017年底前完成换照,税务机关需要将纳税人识别号由原15位税务登记号变更为18位统一社会信用代码。各地税务机关要早计划、早安排,合理引导纳税人分批办理,做好纳税服务,避免因纳税人识别号变更涉及的税控系统、实时缴税协议等业务处理导致办税服务厅拥堵。
……
国家税务总局
2017年9月15日
“三证合一”或“五证合一”登记制度改革:
过渡期:2015年10月1日至2017年12月31日,原发证照继续有效。
截止期:2018年1月1日,过渡期结束后一律使用加载统一代码的营业执照,未换发的证照不再有效。
注意事项:“三证合一”或“五证合一”后,存量纳税人营业执照(税务登记)发生变更,工商部门收缴原税务登记证,同时核发“一证一码”营业执照,此项工作应于2017年12月31日截止。换发后,证照号码将从15位升位到18位。所以请纳税人及时换照,也请及时办理税务登记号变更。
纳税人办理涉及更换税务登记证号码的事项:
1. 变更税务登记号(税务部门)
取得“一照一码”登记证(照)的纳税人应及时到税务机关进行确认和变更。
由于有许多纳税人有税控设备,为了保证税控设备与税务登记号的一致性,所以纳税人“五证合一”换号后,国税部门不会自动变为新号,而需要纳税人到国税办理税务登记号变更。目前在国税没有申请过任何发票的企业可以用一证通方式登陆网上办税厅进行税务登记号变更。而在国税有过票种核定的企业则只能到国税办税服务厅办理税务登记号变更。
持有一证通的纳税人请变号后都要登陆网站刷新一证通。
登陆北京市法人一证通平台http://help.bjca.org.cn/yzt/download.html网站,点击网页上的【补录社会统一信用代码】进行刷新。
温馨提示:
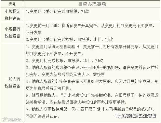
建议纳税人月初申报完成后再变更税务登记号。
纳税人先在国税变更纳税人识别号可不用到地税进行变更,国税纳税人识别号自动覆盖地税纳税人识别号。纳税人可以登陆互联网地税局,在单位信息位置查询纳税人识别号是否为新号,进一步确认。
2. 国税变更税务登记号的具体流程
为了不影响后续清卡、开票等业务,请完成以下事项再办理变号事宜。

无发票的纳税人在网厅办理变号:
纳税人没有在国税局核定过票种,并且有一证通的单位不用跑办税服务厅,用一证通登陆网上办税服务厅选中税务登记模块点击“三证(五证)合一变更”后,点击“我要提报一个新申请”,点击填表,手动添加新社会信用代码时注意确保与新的营业执照上的社会信用代码保持一致,一定注意区分大小写,注意不要有空格,点击“添加附件”上传附件(一定要上传新的营业执照副本原件彩照,分支机构需要同时上传总机构的营业执照副本原件彩照),受理完成并通过后,经办人手机将收到短信通知。
纳税人来办税服务厅办理变号:
在申报完税后,一证通用户应先在网厅撤销三方协议后携带以下资料:
序号 |
资料名称 |
1 |
经办人身份证原件(实名认证过)、公章 |
2 |
税务登记变更表(盖公章) |
3 |
营业执照原件、复印件 |
4 |
携带所有税控设备 |
到办税服务厅变更税务登记号码,重新发行税控设备。
纳税人后续办理事项:
变更一证通(可以采取网上变更或到现场变更两种方式,建议纳税人使用网上变更),重新签订税库银三方协议,重新刻发票专用章,开通网上认证的纳税人还要在重新注册网上认证信息。
请注意:
一证通用户请先登陆网上办税服务厅撤销三方协议后,再到办税服务厅办理变更税务登记号,然后再变更一证通后,登陆网厅,并确认是18位登记号,重新签订实时缴税协议。
3. 银行信息变更,重新签署“税银联网三方协议”(银行系统)
开设银行账户时按规定要登记税务登记证号,号码升位后,应终止旧的“税库银三方协议”,再按照新的18位号重新签署新的“税库银三方协议”,为方便纳税人,用原15位号登录网厅可直接撤销协议。登记号变更后,一证通也变更后则可以直接在网厅签署电子三方协议。
有些企业变更登记号后原三方协议仍然生效,是因为企业在银行内留的税务登记号未变更,但当银行内的税务登记号变更,则必须重新签署三方协议。企业变更登记号后则不能在网厅直接撤销三方,需要到办税服务厅撤销三方协议才能办理。
重新签订三方协议(原三方协议能正常使用的,不需要重新签署)。
具体流程☞ 实时缴税协议电子签署及撤销详细步骤
4. 重新刻制“发票专用章”(公安部门)
发票专用章中要求刻入税务登记证号,号码升位后,纳税人要及时申请刻制印章。另外,有些单位其他印章也可能涉及税号变化,如合同专用章,请务必及时更换。
5. 涉及号码变更的其他事项(统计局、网站备案……)
纳税人还要到其他涉及税号营业执照编号的部门逐一办理税号、营业执照的变更,请勿遗漏。

