
最美的课堂在路上
梦想的远方在脚下
“鲁沪研学专列 铸就名校梦想”
——2019山东-上海专列研学夏令营
专列6日游!

成长,最好的方式
用研学去寻找梦想
最好的课堂在路上
广电研学与世界名校共邀孩子们来
寻访百年名校
畅玩迪士尼乐园
所有小朋友的童话王国
让孩子们
来一次上海研学体验吧
感受前所未有的经历...


6天5夜
适合年龄
7-15岁
活动地点
上海
目的地—上海
这座被称为魔都的城市,以海纳百川的姿态,融汇了西洋文化和中国传统文化。

外滩的万国建筑博览群、隔江相望繁华的陆家嘴国际金融中心、沉积中华文明的各类博物馆、百年名校云集,更有独具中国特色、梦幻奇妙的上海迪士尼乐园……
摩登与历史的对比、传统与国际的对撞、现代与梦幻的混合,让我们一起走进上海研学冬令营,从不同视角带你看上海,看祖国大都市的实景画卷,感受发展带来的日新月异,在这里立志高远!
研学亮点
走进百年交大--感受浓厚的学术氛围,感受丰富多彩的大学文化
追寻科技发展--了解科普知识,从小培养科学素养
探索主题乐园--体验最炫最酷最新的上海迪士尼乐园
参观一大会址--亲临中共一大会址,了解党的诞生故事
体验自然和谐--理解人类与自然的关系,增强环保的观念
激发个人潜质--在陌生环境中激发探索本能及自立能力

female
上海研学的亮点优势
高校项目研学意义

走进沪上知名高校上海交通大学或复旦大学,了解名校历史底蕴、体验文化氛围、感受大学生活.
让名校对于学员们来说不再是遥远的目标,而是切身可体会可触摸的环境。在大学课堂中聆听高校老师的指导,进一步激发学习兴趣,树立远大目标。
多维度激发学生六大核心素养的养成
★体验式教育课程植入:激发学生学习兴趣铭记知识要点
★高等学府互动式参访:植梦中国顶尖教育基地
★高等学府课程讲座体验:深切知晓何为大学生活 激发学习内驱力
★广富林活动体验:串联上海的过去 了解历史放眼未来
★观沪上外滩登金茂大厦:览万国建筑博览群 知晓海派文化
★入沪上科技馆及航海博物馆:触摸未来科技 动手实践体验
课程目标
辅助学生提高自身素养
提高综合实践能力
为来健康成长奠基
目标 1:丰富人文底蕴--人文积淀:积累古今中外人文领域知识和成果;
审美情趣:提高发现、感知、欣赏、评价美的意识和基本能力。
目标 2:推动自主学习--乐学善学:正确认识和理解学习价值,养成良好的学习习惯,自主学习。
目标 3:学会健康生活--自我管理:正确认识与评估自我,选择适合的发展方向。
目标 4:勇于责任担当--社会责任:具有团队意识和互助精神,主动作为,对自我和他人负责;
国家认同:树立国家意识,了解国情国史,认同国民身份,能自觉捍卫国家主权、尊严和利益。
目标 5:敢于实践创新--问题解决:善于发现和提出问题,有解决问题的兴趣和热情;
劳动意识:提高动手操作能力,掌握一定的劳动技能。

上海交通大学是我国历史最悠久、享誉海内外的高等学府之一,是教育部直属并与上海市共建的全国重点大学。
经过121年的不懈努力,上海交通大学已经成为一所“综合性、研究型、国际化”的国内一流、国际知名大学。
★学校现有本科专业64个,涵盖经济学、法学、文学、理学、工学、农★学、医学、管理学和艺术等九个学科门类
★新世纪以来获47项高等教育国家级教学成果奖(其中31项独立完成)
★拥有国家级实验教学示范中心6个,国家级虚拟仿真实验教学示范中心3个,上海市实验教学示范中心10个
★有国家级教学团队8个,上海市教学团队15个
★有国家级教学名师8人,上海市教学名师36人
★有国家级精品课程46门,国家级视频公开课13门,国家级精品资源共享课程23门,上海市精品课程162门
★有国家级双语示范课程7门,上海高校示范性全英语课程14门。
★学校荣获国家首批“双创示范基地”,成立学生创新中心。

国内首次“新时期人物纪念馆基本陈列内容设计研讨会”在上海交通大学钱学森图书馆举行,钱学森之子、上海交大钱学森图书馆馆长钱永刚表示,希望加强导向正确、语境丰富、主题突出、观点鲜明的陈列展览,用丰富的人文思想早日完成“中国梦”。
上海交大副校长吴旦透露,交大正在筹建另一所名人纪念馆——李政道图书馆。

|
研学专列出发


研学任务--
1、离开父母,与小伙伴们踏上研学旅程
2、预习了解上海的基本概况,了解行程任务
3、在列车上体验专属的列车课程。
|
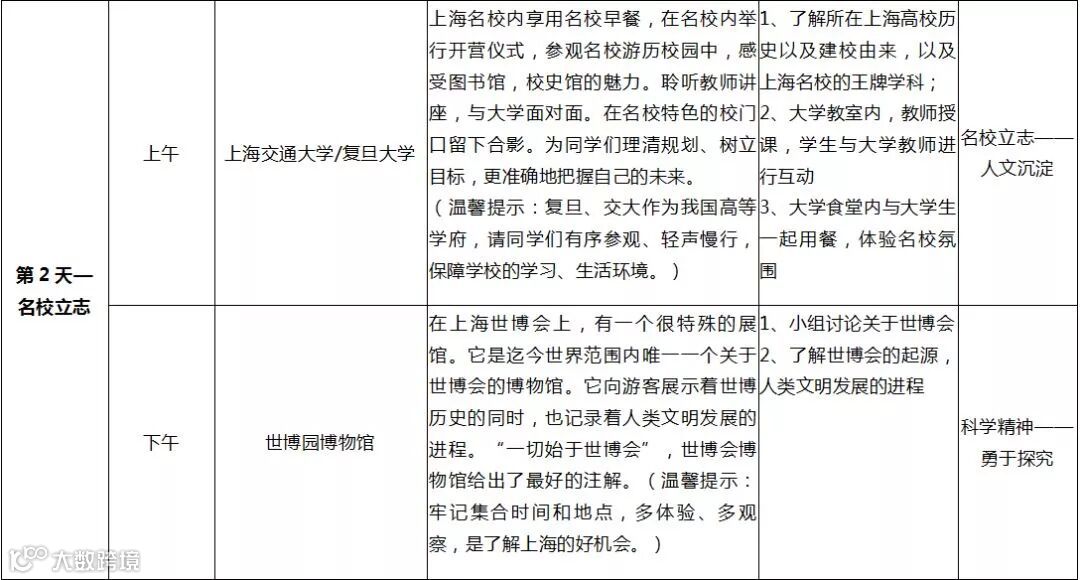
上午:上海交通大学/复旦大学
下午:世博园博物馆

上海复旦大学
复旦大学是国家双一流(A类)、985工程、211工程建设高校。是一所世界知名、国内顶尖的全国重点大学。
上海名校内享用名校早餐,在名校内举行开营仪式,参观名校游历校园中,感受图书馆,校史馆的魅力。
聆听教师讲座,与大学面对面。在名校特色的校门口留下合影。为同学们理清规划、树立目标,更准确地把握自己的未来。
·参观名校—游历校园
·聆听教师讲座,与大学面对面
·感受图书馆,校史馆的魅力
·享用名校午餐
·参观世博会博物馆

研学任务--
·了解所在上海高校历史以及建校由来,以及上海名校的王牌学科;
·大学教室内,教师授课,学生与大学教师进行互动
·大学食堂内与大学生一起
·小组讨论关于世博会
·了解世博会的起源,人类文明发展的进程
|
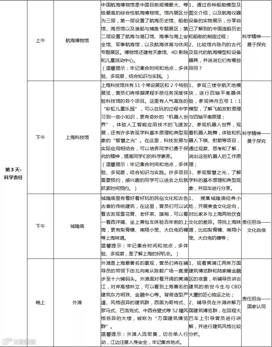
上午:航海博物馆
下午:上海科技馆+城隍庙
晚上:外滩

中国航海博物馆是中国目前规模最大、等级最高的综合性航海博物馆。
同学们可以通过各种船舶模型及图文介绍,以及航海仪器设备的实物展示,分享自己了解到的中国造船历史和船舶的制造过程。
“水手结”互动展项
除了参观各种航海的设备,增长见识外,还可以跟工作人员学一学如何打出漂亮又牢固的水手结。
在这里,科技发展与实际应用相结合,可以培养同学们勇于探究的精神,提高同学们的科学素养。
魔都—上海
尝一尝城隍庙的小吃,对比家乡与上海两地饮食文化的差异。
观看黄浦江两岸万国建筑博览群和陆家嘴金融区,听辅导员讲古建筑的前世今生与CBD大厦的匠心独运之处。
研学任务--
·通过各种船舶模型及图文介绍,以及航海仪器设备的实物展示,分享自己了解到的中国造船历史和船舶的制造过程
·比较馆内陈列的古代及现代的航海模型和设备器具,并说说它们有哪些异同?
·参观三楼宇航天地模块,进行四轴平衡器体验,参观神舟五号1:1模型,了解飞船发射原理与四轴平衡原理;
· 参观机器人世界,观看机器人跳舞,体验和机器人下棋、射箭等项目,通过观察、思考和了解,说出这些机器人的工作原理;
·参观智慧之光,了解学科的基本原理和典型现象,并回车进行分享。
·搜集城隍庙经典小吃,开展美食文化定向,对比家乡与上海两地饮食文化的差异。寻找上海味道,比如梨膏糖、南翔小笼、大白兔奶糖等;
·观看黄浦江两岸万国建筑博览群和陆家嘴金融区的夜景,听辅导员讲古建筑的前世今生与CBD大厦的匠心独运之处;
·辅导员在外滩讲解万国建筑博览群,在回程大巴车上引导营员进行讲解,并进行建筑风格比较分析。
|
全天-迪士尼乐园


作为中国大陆首座迪士尼主题乐园,也是全球最大的主题乐园,以“原汁原味迪士尼别具一格中国风”为设计理念,打造中西融合的欢乐圣地。
同学们可以提前了解迪士尼攻略,下载迪士尼app,列出最想去的几个项目,分小组制定参观计划。
同学们可在米奇大街、奇想花园、探险岛、明日世界、宝藏湾、梦幻世界、皮克斯的玩具总动员七大主题园区体验科技与梦想的无限空间,感受中西方文化的碰撞与交融。
培养大家具有全球意识和开放的心态,能尊重世界文化的多样性和差异性。鼓励同学们积极参与跨文化交流,能具有广阔的视野和开阔的胸襟。

研学任务--
·提前了解迪士尼攻略,下载迪士尼app,列出最想去的几个项目,分小组制定参观计划;
迪士尼园区定向,分小组分享迪士尼游览感悟,评比哪个小组完成项目最多。
|
上午:金茂大厦
下午:参观中共一大会址、广富林古文化遗址
晚上:前往火车站
游金茂大厦,查找资料,寻找世界十大高楼的基本信息,了解高楼不同于一般楼房的建造技术。

亲临中共一大会址,了解党的诞生故事。
带着学生穿梭回中国共产党的诞生之初,通过研学任务的形式,从历史角度去了解,中国是如何在共产党的带领下一步一步走到现在的。


广富林文化遗址东至龙源路,西至辰山塘,北至银泽路,总占地面积约850亩,是目前经考古发现的上海29处遗址中包含内容最丰富,最具保护与开发价值的古文化遗址!
广富林文化遗址以考古遗址保护区为主,对古遗址加以原生态保护和呈现
在这里,你能够看到农耕生态文化,感受最原汁原味的田园风光!


|
乘坐专列返程
研学任务--
独立生活——自我管理回顾研学之旅,自我探究。

行程指南
Day 1 理想起航
乘坐专列从青岛出发,途径蓝村-潍坊-淄博-济南-泰安-兖州-枣庄-上海
Day 2 名校立志—人文沉淀
上午 上海交通大学/上海复旦大学
下午 世博园博物馆
Day 3 科学精神—勇于探究
上午 航海博物馆
下午 上海科技馆/城隍庙
晚上 外滩
Day 4 团队协作—见识世界
全天 上海迪斯尼乐园(午餐/晚餐自理)
Day 5 旧时今日
上午 金茂大厦
下午 中共一大会址、广富林古文化遗址
晚上 前往火车站
Day 6 踏上归途
研学专列返程
往期活动反馈


【出发日期】
一期:2019年7月12日--17日
【活动价格】
全省统一价:3680元/人
【报名咨询】
即墨广电艺术团
地址:鹤山路158号,即墨广播电视台院内
电话:87568522
即墨广电艺术团 . 新兴分团
地址:新兴路60号,广播电视台旧址
电话:86500617

研学旅行不是走马观花,不是“上车睡觉、景点拍照”。
我们带着问题、带着思考,一路上有“研”又有“学”,让孩子们在亲身实践中探索课本中没有的知识;在团队合作中合理分工、互动互助,培养孩子各司其职的责任意识!

1 .活动期间可以了解孩子的情况吗?
建立微信沟通群,群内随时更新孩子在营状态;
2.我孩子从小没有单独出过门,他/她能适应吗?
大部分孩子都没有单独出过门。因此,很多孩子独立生活的能力都比较弱,对父母的依赖性比较强。我们组织单飞活动的初衷一方面是为了让孩子酷玩酷学心智成长,另一方面也是为了锻炼孩子的体能,提高孩子独立生活的能力。我们相信在专业亲子老师的帮助下,孩子肯定能够适应的。
3.可以带手机吗?
不可以,所有带队老师网络在线,活动过程现场播报。
4.可以带零花钱吗?
可以,迪士尼园区餐费需自理
5.安全问题
专业带队老师跟队随行,再加后勤工作人员,并为每个孩子投保险。
1、入营须知营员参营,请准备如下物品:
背包:背包最好,方便,不宜带太多行李!
内衣:2套,个人卫生要注重!
鞋子:必须是运动鞋!
袜子:准备2双以上!
雨具:折叠伞,能防雨又能防晒,两全齐美。
晕车药:每次上车前半小一粒,不要多吃!
防漏水瓶:最好是又好拎又不怕摔。
迪士尼用餐:景区里面的餐比较贵约100元/餐,中餐和晚餐是在景区自理,请提前准备好现金方便购买。卫生纸:这个必须有。
注意带好签字笔和笔记本,便于记录夏令营的收获和见闻。
可以带上自己擅长使用的乐器,在列车上展示风采!
2、文明出行
(1)研学营过程中,注意文明出游。
(2)要注重文明礼仪,进出公共场所注意不要喧哗,老师讲解时注意倾听。在外参加培训注意不要大声喧哗,不要扰乱公共秩序。
3、特别注意事项
*专列上往返车程不含餐,孩子需自行准备专列上的早餐和午餐
1.记住带队老师的电话(发放的信息卡随身带,以免走丢时方便警察帮助你)。
2.带适量的现金,收好证件,以免遗失。
3.行李不必太多,便于孩子携带。
4.积极参与举办的活动,形成团队意识,学员之间相互关心,相互帮助。
5.我们将提供饮水机,建议携带水杯或者水壶。
6.户外活动难免有小的磕磕碰碰,每一次磕碰,都是孩子成长的机会,敬请各位家长理解。给孩子更自由的空间,才能培养出一个更优秀的孩子!

最好的学习在路上,
因为有爱,我们一路同行,
期待与您相遇!







