业绩倍增必读108本好书系列,华全赢直播已解读《无条件增长》、《赢利》、《招才选将》、《人才复制》、《将才》、《人才池》、《取一舍九》、《锁定高端》、《大客户战略》、《打赢增长战》、《ROE预算管理》、《绩效增长》、《激活增长》、《破局》、《新定位时代》、《品类创新》、《经营30条》17本好书,本公众号每周将持续为大家连载直播精华PPT内容,大家记得关注本公众号,查看往期更多解读。
扫码关注查看更多好书解读精华PPT


本期为大家分享直播彻底读懂《新定位时代》作者:邓德隆,特劳特伙伴公司全球总裁、特劳特(中国)董事长,深研定位理论二十余年,与"定位之父"杰克·特劳特先生共同工作超过15年,被誉为“中国定位第一人”。
合作品牌:郎酒集团、君乐宝集团、车好多集团、老乡鸡、妙可蓝多、方太、加多宝,瓜子二手车等100多家国内知名企业。“中国定位第一人”邓德隆,携领企业正确定位,成为第一!

划重点:
1、与全球大企业竞争的四条原则:
原则一:不要期待通过低价赢得与全球大企业的竞争
案例:加多宝,非常可乐VS可口可乐
原则二:不做相同的产品,而是做与众不同的产品
加多宝 创造新市场,新需求,新顾客 创造需求引流需求
原则三:敢于建立起自己的标准
老乡鸡:不做固定套餐,家庭厨房,享受美食
原则四:充分开发利用区域心智资源的优势
方太:利用中国传统文化 中国厨房 中国烹饪
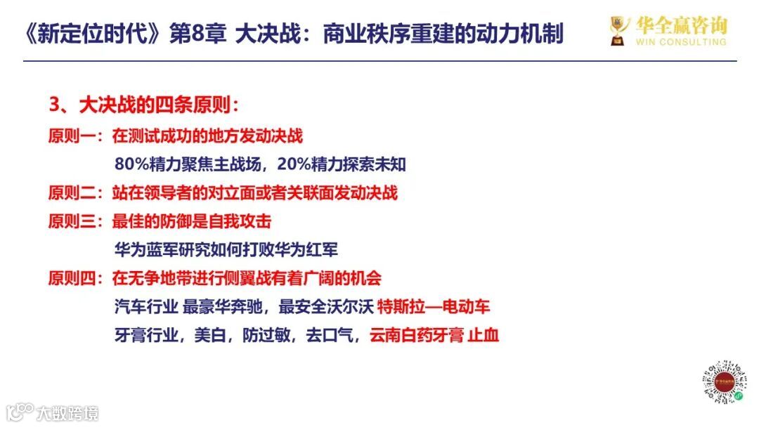
2、大决战的四条原则:
原则一:在测试成功的地方发动决战
80%精力聚焦主战场,20%精力探索未知
原则二:站在领导者的对立面或者关联面发动决战
更多详情查看具体解读PPT,需要学习直播回看视频欢迎私信



原则三:最佳的防御是自我攻击
原则四:在无争地带进行侧翼战有着广阔的机会
3、大决战的威力=位置+兵力+节奏
位置:把敌人引入对自己最有优势的位置上发动大决战,从而赢得商战的胜利!
兵力:所有战争最基本的法则,兵力原则--上帝总是站在销售队伍更庞大的一方。即使自己的总兵力不占优势情况下,也要让自己兵力在决胜点上超过敌人。
节奏:战略节奏,有时疾风骤雨,有时静水深流,有时广积粮缓称王,有时动若雷霆

















