
近日,财政部会计资格评价中心开通了2022年中级报名状态查询入口!对于考生来说,完成报名后还差最后一颗定心丸:确认自己是否报名成功!

财政部突然开通报名状态查询入口,
2022年中级考生请速速自查!
2022年中级考试报名后,有不少考生都担心自己是否报名成功。近日,财政部终于开通了2022中级报名状态查询入口!话不多说,直接奉上具体查询流程:
第一步:
请已报名缴费的考生登录全国会计资格评价网
(http://kzp.mof.gov.cn/)首页,点击左侧“报名状态查询”按钮进入;

第二步:
登录账号,填写用户名、密码、验证码登录后,选择“报名状态查询”;

第三步:
选择报考级别“中级”,报考省份,点击“查询”按钮即可;

第四步:
显示查询结果,若报名成功,会显示如下界面。

温馨提示:截止目前北京、河北、山西、内蒙古、吉林、黑龙江、上海、浙江、安徽、福建、山东等多地都已经开通查询入口,如果您所在地区还未开通也请不要着急,后续会陆续开通,保持关注。
常见问题:
我已报名,但是显示“未找到报名信息”怎么办?
解决办法:
1、请检查确认在报名状态查询信息填写无误,与报名时填写的一致;
2、请联系报名所在地省级考试管理机构进行查询。
常见原因:
1、信息输入错误;
2、报名后未在规定时间内完成缴费;
3、未通过报名所在地的审核、信息采集、继续教育等。

2022年最新版30页中级
“必背会计分录大全”来了!
确认自己报名成功了,那接下来就踏踏实实的备考吧!
为了更好的为大家的中级考试保驾护航,冠华会计网校紧急整理了最新版《中级会计实务》会计分录,只有30页,备考就狂背,分数涨涨涨!这届中级考生有救了!
另外,对于会计人来讲,不仅考试要用会计分录,工作也要用,同学们保存起来,也可以参考应用于实际工作账务处理当中。无论如何,100%用得到。

扫码咨询客服
最新版会计分录共15个章节,目录如下:
第一章、存货
第二章、固定资产
第三章、无形资产
第四章、长期股权投资和合营安排
第五章、投资性房地产
第六章、资产减值
第七章、金融资产和金融负债
第十章、收入
第十一章、政府补助
第十二章、非货币性资产交换
第十三章、债务重组
第十六章、租赁
第十七章、持有待售的非流动资产、处置组和终止经营
第十九章、财务报
第二十一章、资产负债表日后事项
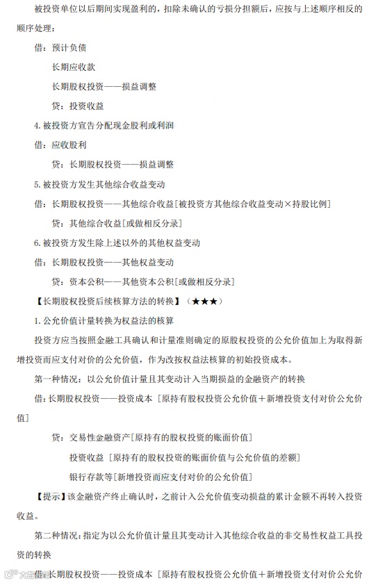
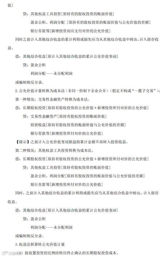
具体如下:





......


