冠 |牧 |生 | 物
创新 专注 可靠 便捷
国家卫生健康委临床检验中心(以下简称“临检中心”)于 2020 年 3 月 16 日~24 日开展了 2019⁃nCoV 核酸检测室间质量评价,要求各实验室使用日常所用试剂和程序进行检测并回报检测结果。国家卫生健康委临床检验中心室间质评是最权威的医学检验实验室质量评价手段。该室间质评结果不单对于临床基因扩增实验室开展新冠病毒检测有指导意义,对于动物疫病基因检测实验室提高检测能力和检测质量以更好的开展检测工作,指导养猪业生产也有很多借鉴意义。

Q 1
样本情况
共发放 12 个质评样本,样本均为国家卫生健康委临床检验中心制备,为基因工程方法制备的噬菌体病毒样颗粒模拟样本,无生物传染危险性。12个质评样本中,进行统计的样本为10个。(相关样本信息见表1)


Q 2
实验室回报结果情况
接受报名实验室数共计 889 家,共覆盖全国 31 个省份(含自治区、直辖市)。共计收到 855 家实验室的结果,其中有效结果的实验室数为 844 家(即回报结果完整、在截止日期内回报的结果),采用单试剂检测的实验室 759 家,采用两种或两种以上试剂检测的实验室 85 家,不同试剂检测结果 931 份。
Q 3
评价原则
1. 假阴性结果:500 个 copies/mL 以上浓度的 2019-nCoV 样本均要求检出,包括 202002、202004、202008 和 202011,未检出为假阴性结果。报告结果为定量结果。
2. 假阳性结果:2019-nCoV 阴性样本,包括其它冠状病毒阳性样本,均应报告 2019-nCoV 阴性。报告 2019-nCoV 阳性为假阳性结果。
3. Proficiency Test,(PT) 成绩计算: 202010 号样本不计分。202001、202002、202004、202005、202006、202007、202008、202011、202012 号样本均要求与 2019-nCoV 预期结果相符,完全相符判定为实验室为合格;否则,为不合格。采用两种试剂检测的实验室,以最终结果判定实验室成绩是否合格(不单独评价各试剂检测结果)
Q 4
PT成绩情况
共计收到 844 家实验室的有效结果(即回报结果完整、在截止日期内回报的结果),其中合格实验室 701 家(83.1%),不合格实验室 143家(16.9%)。
Q 5
结果统计


1. 提取方法
实验室使用的提取方法包括手工-柱提取法、自动化仪器-柱提取法、手工-磁珠提取法、自动化仪器-磁珠提取法和裂解法。
2. 提取试剂
提取试剂种类较多,来源的试剂厂家包括:国家药品监督管理局(NMPA)批准的新型冠状病毒检测试剂配套的核酸提取试剂,及其它核酸提取试剂。
3. 检测方法
实验室使用的方法包括实时荧光 RT-PCR、PCR-基因芯片、PCR-飞行时间质谱、转录介导的恒温扩增、数字 PCR 和高通量测序方法(包括宏基因组测序)。

4. 检测试剂
(1)NMPA 批准试剂(按厂家拼音首字母顺序排序)
北京卓诚惠生生物科技股份有限公司、华大生物科技(武汉)有限公司、迈克生物科技股份有限公司、上海伯杰医疗科技有限公司、上海复星长征医学科学有限公司、上海捷诺生物科技有限公司、上海之江生物科技有限公司、圣湘生物科技股份有限公司、中山大学达安基因股份有限公司。

(2)自建方法(按厂家拼音首字母顺序排序)
未获得 NMPA 批准的均属于自建方法,其中未批准的商品化试剂包括:安徽鼎晶生物科技有限公司、北京爱普益生物科技有限公司、北京贝尔生物工程股份有限公司、北京博晖创新生物技术股份有限公司、北京金豪制药股份有限公司、北京毅新博创生物科技有限公司、潮州凯普生物化学有限公司、珀金埃尔默医学诊断产品(上海)有限公司、江苏硕世生物科技股份有限公司、江苏医联生物科技有限公司、苏州天隆生物科技有限公司、陕西佰美基因股份有限公司、上海辉睿生物科技有限公司、上海仁度生物科技有限公司、深圳市普瑞康生物技术有限公司、深圳生科原生物股份有限公司、武汉中帜生物科技股份有限公司、厦门安普利生物工程有限公司、卡尤迪生物科技(北京)有限公司等;此外,还包括 32 家不同实验室自建方法(实验室自行配制)。


编者注:目前检测病毒核酸最常用、最适合的方法依然是实时荧光RT-PCR方法;LAMP方法在现场快检时用一定应用前景但是在低浓度样本检测敏感性偏低;高通量测序可以测出核酸序列,但是定量难;PCR-飞行时间质谱检测准确性高但是设备昂贵,对于操作人员要求高,局限在某些特殊的场合;PCR-基因芯片适合于对多个靶标同时检测,但是检测敏感性低。


编者注:PCR-基因芯片方法特异性欠佳
1. 阳性样本检测结果的符合率和复检率
不同试剂对 202011、202008、202004 和 202002 号样本的符合率和复检率见表 6,202010 号样本(128 copies/mL)共计 6 家实验室检出,2 家为圣湘生物、2 家为达安基因、2 家为自建方法(实时荧光 PCR、数字 PCR 法各 1 家)。



编者注:回报结果数量与试剂品牌市场占有率直接相关,排前三位的品牌分别是圣湘生物(258家)、中山达安(224家)、上海之江(166家),这与目前临床荧光PCR试剂盒市场占有率基本吻合。回报数据实验室使用的所有厂家试剂中, 4个浓度梯度检测结果符合率都大于95%的厂家有圣湘生物(258家),华大生物(100),潮州凯普(12),该品牌回报实验室越多,符合率接近100%越难。
640 copies/mL的样本,检测结果符合率普遍偏低,低浓度样本检出率是考验荧光PCR检测试剂盒性能的最重要的参数。128 copies/mL的样本只有圣湘生物、中山达安和一家自制试剂盒检出。
2. 阴性样本检测结果的符合率和复检率(表7)




编者注:从阴性样本检测结果的符合率来看正规厂家的荧光RT-PCR试剂盒特异性都不错, 但是部分自建方法特异性严重偏低。
新冠试剂通常同时检测二个或者三个靶标基因,同时检出阳性判为阳性,检出单个靶标阳性需要复检,所以特异性相对非洲猪瘟等动物疫病检测试剂盒特异性更高。
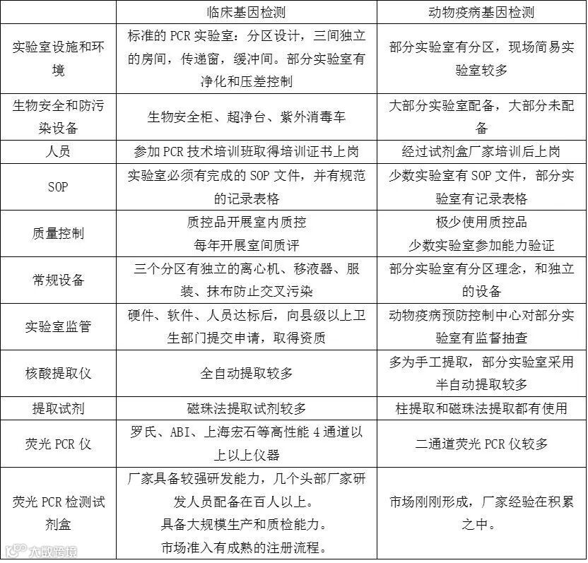
临床基因扩增实验室有一定的准入门槛,要求实验室有三个独立的分区,不同分区配备必须的设备实施,操作人员需要参加基因扩增技术培训班合格后方能上岗,相对动物疫病检测实验室更为规范,检测过程中的污染导致的非特异性扩增相对非洲猪瘟检测要少很多。
Q 6
说明
这次室间质评重点考察实验室检测的分析性能,包括分析敏感性和分析特异性,反映出一些问题,具体如下。
假阴性结果
部分实验室对3.2×103copies/mL 和 640 copies/mL 两个弱阳性样本检出能力存在问题,导致检测假阴性的原因涉及核酸提取和检测两个过程。
1. 核酸提取试剂
尽管实验室一般会很关注检测试剂的性能,但实际上核酸提取试剂的质量也是检测成功的关键环节之一。质评中实验室使用的核酸提取方法包括手工-柱提取法、手工-磁珠提取法、自动化仪器-柱提取法、自动化仪器-磁珠提取法和一步法等,各实验室使用的核酸提取试剂种类超过 40 种,各检测试剂均存在与多个核酸提取试剂搭配使用的情况。
核酸检测从提取到完成扩增检测是一个体系,但是如此多的核酸提取试剂,各种不同的操作程序,各实验室的检测体系实际上并不相同。因此,即使采用同一核酸检测试剂,但由于核酸提取试剂不同,检测的分析敏感性也必然会存在差异。
不同提取试剂各核酸提取试剂的磁珠或者层析柱吸附效率、用于核酸提取的样本量、洗脱体积也各有不同。相同核酸提取纯化试剂,各实验室的洗脱体积有所不同。都会导致检测敏感性差异和定量结果偏差。
手工提取时,操作人员的熟练程度对于提取效果也会有较大影响。

2. 核酸检测
(1)实验室:各实验室人员提取的操作能力存在差异,个别实验室所有阳性样本均未检出。造成这一结果的主要原因,很可能是人员操作的问题,当然也不排除核酸提取试剂某一批次质量存在问题的可能性。部分实验室尽管检出阳性样本,但是从报告的 Ct 值来看,实际上也存在较大差异。
有实验室初检 ORF 区的 Ct 值为 39,复检为 32,原因为第二次检测为更有经验的操作人员进行,且更换了一台实时荧光定量 PCR 仪。说明两次结果的明显差异,很可能是由于人员操作能力不同和仪器设备的状态有关。实验室应切实加强人员培训和仪器设备的日常维护和定期校准。
一些实验室在检测过程中缺乏质量控制。在检测过程中没有使用弱阳性样本进行室内质控,也导致无法保证对弱阳性样本检测结果的可靠性。

3. 核酸检测试剂
97.5%(908/931)的回报结果使用实时荧光 PCR 法,各试剂的分析敏感性存在差异。NMPA 批准的试剂各阳性样本(8×104copies/mL,1.6×104copies/mL, 3.2×103copies/mL, 640 copies/mL)检测的符合率总体好于使用自建方法的实验室。
各试剂不同靶区域的敏感性也存在差异。本次质评样本为 ORF 区和 N 区连接在一起的病毒样颗粒,因此 ORF 和 N 区的数量是完全一致的,但是试剂对两个区域检测的阳性率差异明显,总的来说,N区的阳性率高于 ORF 区。

假阳性结果
质评含有 5 份 2019-nCoV 阴性样本,主要考核检测的特异性以及是否存在实验室污染。
从质评结果来看,假阳性率较低,出现 2 例或 2 例以上假阳性的实验室共 7家(0.8%,7/844)。实验室污染(扩增产物遗留污染和标本间交叉污染)在少数实验室存在。部分试剂存在和其它冠状病毒的交叉反应。
临床实验室在开展检测前或更换试剂批号时,应进行性能验证,以发现不同试剂批号存在的差异以及验证实验室检测能力;临床实验室应使用参与核酸提取过程的弱阳性样本和多份(如 3 份)阴性样本,进行室内质量控制,以有效监测实验室对弱阳性样本的检测能力和实验室污染;临床实验室人员应加强实验操作和结果解读能力的人员培训。
临床基因扩增检测作为一个成熟的市场已经持续存在多年,临床基因扩增相对动物疫病大规模基因检测在很多方面更为规范(具体见表8),即使在相对成熟的临床基因扩增检测领域开展新冠检测都存在一定的问题,动物疫病基因检测存在的敏感性和特异性问题只会更多,在实验室规范、人员培训、设备和试剂性能验证、室内质控等很多方面动物疫病基因检测实验室都有必要开展,以提高检测质量,以更好的为养殖业保驾护航。
表8 临床基因检测与动物疫病基因检测差异

参考文献:全国新型冠状病毒核酸检测室间质量评价结果报告
如果需要该报告全文,请联系

公司地址:湖南省长沙市岳麓西大道1698号麓谷科技创新创业园A2栋
业务联系:杨女士
联系电话:13548947709
长按图片
关注冠牧生物

