
﹌﹌﹌⏳倒计时2️⃣天⏳﹌﹌﹌
讴歌时代 泽润中华
2020海峡两岸敬天祈福活动
10月16日-17日 相聚中国·泰山
共襄文化盛举 共创美好生活
企业捐赠渠道
☟
银联
账户名称:泰安市慈善事业促进会
账户号:815060301421001934
开户行:济宁银行泰山支行
(银行号:313463002389)
个人捐赠渠道
☟
1.银联
账户名称:泰安市慈善事业促进会
账户号:815060301421001934
开户行:济宁银行泰山支行
(银行号:313463002389)
2.支付宝
用支付宝扫描二维码支付
3.微信
长按识别二维码进入“捐赠入口”
(注:参与以上任何方式义捐时
请备注:“姓名+联系方式+收件地址”)
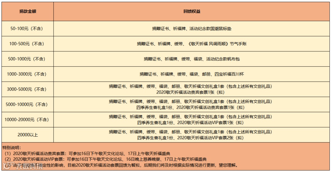
义捐回馈
为感谢各位善心人士对活动的大力支持,2020海峡两岸敬天祈福活动组委会将在活动结束后为参与义捐的善心人士书写祈福证书、祈福牌,分装五谷福袋、绶带,邮寄限量版文创礼品等。

(注:参考文创礼品的价值与设计进度,我们于9月28日对此回馈权益进行了调整,请以此版为准。如需查看大图,请点击此图放大。)
为国祈运、为民祈福
高品质、高规格、高影响力
中国·泰山,金秋十月
敬请期待
指导单位:国务院台湾事务办公室交流局、《中华英才》理事会、中国人民政治协商会议泰安市委员会、山东省海峡两岸经济文化发展促进会
主办单位:九州文化传播中心、泰安市台胞台属联谊会、中华老人文化交流促进会、台湾财团法人民族文化基金会
承办单位:泰安市泰山风景名胜区管理委员会、山东绿地泉控股集团
协办单位:罗浮山国学院、泰山景区客运有限公司、泰安大展城市发展有限公司


