↑ ↑ ↑ 谢谢你来,记得关注我噢~


微信办理
STEP1
●关注“深圳人社”微信公众号
●点击“办事”-“掌上办事”
●选择“办事”-“失业人员管理”
●选择“失业保险金申领”
STEP2
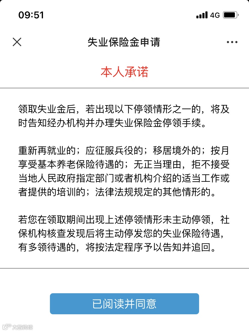
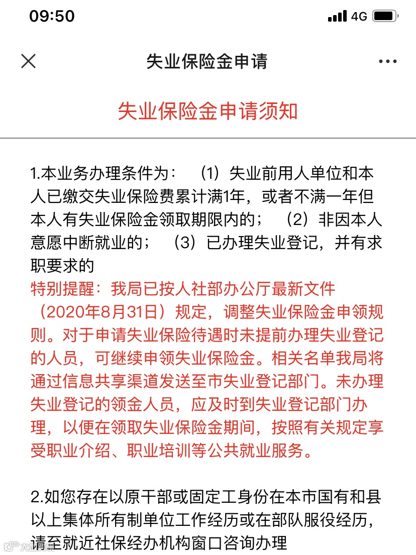
●仔细阅读“温馨提示”“申请须知”以及“本人承诺”
●点击“已阅读并同意”,进入办理页面
STEP3
看到失业登记信息,录入本人联系方式、待遇发放银行信息,点击确认后,申领成功!
★注意:
■金融社保卡银行功能已激活的,待遇发放银行默认为金融社保卡银行账户。
■金融社保卡银行功能未激活的,待遇发放银行应为本人深圳市九大商业银行活期账户或借记卡。
(中国银行、农业银行、工商银行、建设银行、招商银行、交通银行、中信银行、平安银行、农商银行)
STEP4
办理成功后可在“掌上办事”首页-“我的服务”-“失业待遇查询”中,查看待遇信息。
网页办理
STEP1
●进入深圳市人力资源和社会保障局官网
●登录个人网上服务系统(https://sipub.sz.gov.cn/hspms/)
●登录后选择“在线办理”-“失业保险”-“失业保险金申请”
STEP2
根据温馨提示,选择不同情形。即办业务选择“第三种”。
STEP3
填写待遇核定信息。
★注意:
■金融社保卡银行功能已激活的,待遇发放银行默认为金融社保卡银行账户。
■金融社保卡银行功能未激活的,待遇发放银行应为本人深圳市九大商业银行活期账户或借记卡。
(中国银行、农业银行、工商银行、建设银行、招商银行、交通银行、中信银行、平安银行、农商银行)
STEP4
●进入深圳市人力资源和社会保障局官网
●登录个人网上服务系统(https://sipub.sz.gov.cn/hspms/)
●登录后选择“查询服务”-“待遇信息查询”-“失业保险金历史领取信息查询”,查看申领结果。
★核发的失业保险待遇将于次月起按月发放。
如何判断是否符合条件?
失业人员在领完失业保险金待遇后,仍然没有找到工作,且符合距离法定退休年龄不足1年(男性失业人员年满59周岁,女性失业人员年满49周岁)的,符合继续发放失业保险金的条件。
续发失业保险金发放期限
从核定的失业待遇期满次月起发放至达龄当月,最长不超过12个月(含12个月)。
续发失业保险金申领方式
失业人员在申领失业保险金时,社保系统自动判断是否符合续发失业保险金条件。符合继续发放条件的,申领失业保险待遇时一并核发,无需另行申请。也就是说,已经申领失业保险金的失业人员无需去做其他申领操作,社保经办机构主动进行续发!

文章转载自:深圳人社
如需转载,请注明来源
如有侵权,请联系删除

