搜索
首页
大数快讯
大数活动
服务超市
文章专题
出海平台
流量密码
出海蓝图
产业赛道
物流仓储
跨境支付
选品策略
实操手册
报告
跨企查
百科
导航
知识体系
工具箱
更多
找货源
跨境招聘
DeepSeek
首页
>
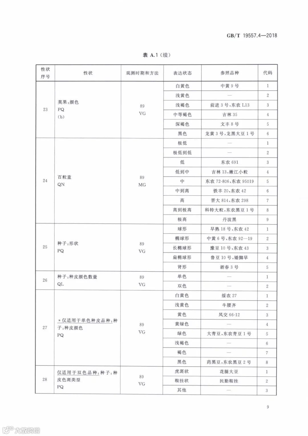
测试指南 大豆
>
0
0
测试指南 大豆
农业农村部植物新品种测试中心
2019-05-20
0
点击“阅读原文”查看电子版
【声明】内容源于网络
0
0
农业农村部植物新品种测试中心
欢迎关注!
内容
96
粉丝
0
关注
在线咨询
农业农村部植物新品种测试中心
欢迎关注!
总阅读
52
粉丝
0
内容
96
在线咨询
关注