大数跨境
0
0

国家税务总局发布《支持脱贫攻坚税收优惠政策指引》

国家税务总局发布《支持脱贫攻坚税收优惠政策指引》 中孚财税咨询
2018-05-27
2
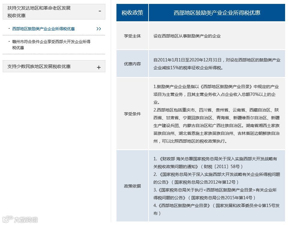
导读:2018年05月23日,国家税务总局发布《支持脱贫攻坚税收优惠政策指引》,从六个方面梳理了101项推动脱贫攻坚的优惠政策,其中党的十八大以来出台的政策有48项。本文着重摘录了西部大开发、支持少数民族发



来源:国家税务总局网站


        2018年05月23日,国家税务总局发布《支持脱贫攻坚税收优惠政策指引》,从六个方面梳理了101项推动脱贫攻坚的优惠政策,其中党的十八大以来出台的政策有48项。

        以下着重摘录了西部大开发、支持少数民族发展等优惠政策。





【声明】内容源于网络
0
0
中孚财税咨询
中孚瑞信税务师事务所官方公众号,致力于“财-税-法”一体化解决方案,为企业提供:税收策划、涉税鉴证、审计、专项咨询、常年顾问、专业培训等服务。
内容 343
粉丝 0
中孚财税咨询 中孚瑞信税务师事务所官方公众号,致力于“财-税-法”一体化解决方案,为企业提供:税收策划、涉税鉴证、审计、专项咨询、常年顾问、专业培训等服务。
总阅读141
粉丝0
内容343