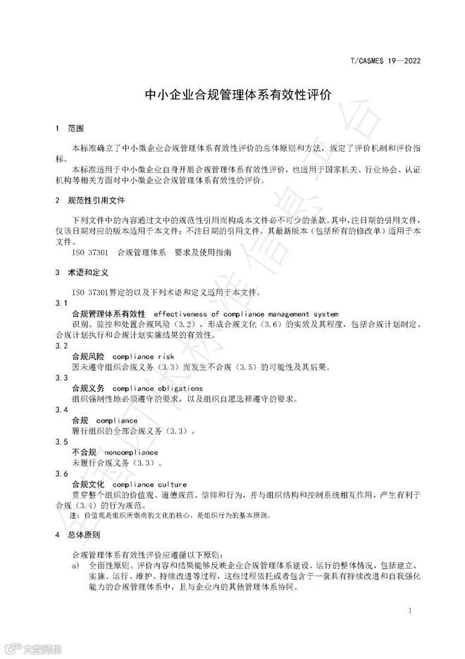
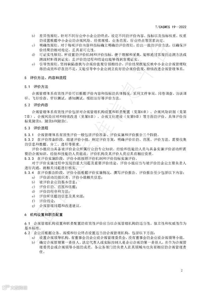
近日,《中小企业合规管理体系有效性评价》团体标准(以下简称《标准》)经中国中小企业协会批准正式发布。
这是我国首部关于中小企业合规管理体系有效性评价的团体标准,对中小企业合规管理体系的评价方法、评价流程、评价指标等提供了全面、细致的规范标准,是中小企业合规建设领域的一项创新性举措。



















中孚财税咨询近日,《中小企业合规管理体系有效性评价》团体标准(以下简称《标准》)经中国中小企业协会批准正式发布。
这是我国首部关于中小企业合规管理体系有效性评价的团体标准,对中小企业合规管理体系的评价方法、评价流程、评价指标等提供了全面、细致的规范标准,是中小企业合规建设领域的一项创新性举措。


















