
“三月三”6天小长假快到了!
今年这个小长假你有什么安排?
我们钦州的活动丰富又精彩!
一起来看看吧!
小布今天拿到了最新安排表
六天假期想去哪浪就去哪浪!
看下去
↓↓↓↓↓
2017年3 月20 日-4 月20 日
(一)“壮族三月三•八桂嘉年华”
系列文化活动
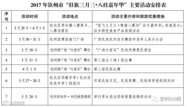
“歌飞三月三•情满八寨沟”钦州壮乡嘉年华系列活动
为了弘扬壮族传统文化,展示富有钦州特色的民族风情,钦州首个大型实景文艺演出《山海欢歌·情满八寨》在钦北区贵台镇八寨原乡倾情上演,演出共分三场。

第一场
时间:3月30日11:00
“歌飞三月三•情满八寨沟”钦州壮乡嘉年华开幕式
第二场
时间:3月31日13:30
第三场
时间:4月1日13:30
地点:钦北区贵台镇八寨原乡村佃禾村洞利江两岸

《山海欢歌·情满八寨》:以原生态的竹林、草坪和江水作为天然背景,尽显江上歌台的独特魅力。

展示钦州壮乡民族文化同时,东南亚的留学生们也加入到本场演出当中。
广西民族民间音乐、舞蹈中老年人展示大会

时间:3 月30 日 13:00-15:00
举办中老年人音乐展示大会
时间:3 月31 日 13:00-15:00
举办中老年人舞蹈展示大会
地点:钦州园博园南门广场(园博园与坭兴陶街之间的广场)
“广场大家乐”民族风情惠民演出

由市群众艺术馆专场演出
时间:3月30 日晚上 8:00
地点:钦州湾广场“大家乐”舞台
钦州市第二届山(海)歌比赛
时间:3月31 日晚上 8:00
地点:钦州湾广场“大家乐”舞台
钦州市第二届民歌比赛
时间:4月1 日晚上 8:00(决赛)
地点:钦州湾广场“大家乐”舞台
“壮族三月三•鼓韵壮乡”烟墩大鼓传统文化活动

包含烟墩大鼓传统文化、民间民俗表演、特色美食、民族体育竞技等
时间:3月29 日上午 10:00-15:00
地点:灵山县烟墩镇邓塘村民族团结广场
(二)“壮族三月三•民族体育炫”系列体育活动

在“壮族三月三•八桂嘉年华”活动期间,由各县(区)根据本地实际,组织开展花炮、珍珠球、陀螺、高脚竞速、板鞋竞速、抛绣球等各类少数民族传统体育项目比赛或表演活动。

时间:3月28 日晚上 19:30-21:30
地点:钦州市松宇•时代城售楼部
组织少数民族学生进行打陀螺竞赛、二人板鞋竞速、“两人三足”趣味竞跑比赛、投绣球竞赛、滚铁圈比赛、踩高脚竞速、踢毽子竞赛、三人趣味拔河比赛等少数民族传统体育项目比赛。
时间:3月23 日 下午15:00
地点:钦南区黄屋屯中学(钦南区民族中学)校园内
(三)“壮族三月三•相约游钦州”系列旅游活动

开展钦州“歌飞三月三•情满八寨沟”壮乡特色美食产品展销活动和非遗物品展示。
时间:3月30 日-4 月1 日
地点:钦北区贵台镇八寨原乡村佃禾村洞利江两岸


观钦州山水、赏壮乡民俗
品传统美食、唱民族山歌
在“壮族三月三•八桂嘉年华”期间,开展“壮族三月三•e网喜乐会”系列活动,围绕“壮乡产品网上行”主题,通过线上线下相结合的方式,开展各类促销活动,促进钦州特色物产销售,丰富群众节日生活。同时以“互联网+”,大力发展我市电商贸易。
最后给大家奉上
最新最详细的
“2017年钦州市“壮族三月三•八桂嘉年华”主要活动安排表”



来源:钦州930网 钦州发布

