中孚财富(zfcf866)
为高净值人士量身订制财富管理解决方案
新闻背景 APEC会议期间,中国和美国互相放宽签证政策、日本和印尼等几个国家也表示将放宽对中国的商旅签证,以后去这些国家更方便啦!

新闻背景 日本外务省宣布,将放宽对中国个人游客的多次入境签证发放条件,预计应从2015年春季实施新签证政策。

新闻背景 印尼日前宣布,从2015年起,将对来自中国、日本、韩国、俄罗斯和澳大利亚等5国的入境者免签证费

最新数据显示,中国已与近90个国家缔结了各类互免签证协定,与39个国家签订了53个简化签证手续协定,积极争取到了37个国家和地区单方面给予中国公民落地签证待遇,8个国家和地区单方面允许中国公民免签入境。
一系列迹象表明,现在中国公民出国将不再是一件奢侈的事情,我们手中护照的“含金量”确实高了。
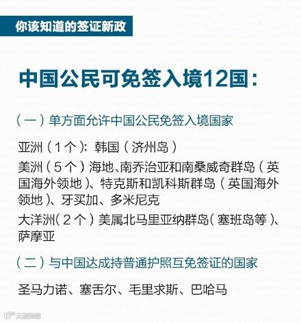
你应该知道的签证新政:









与近90个国家缔结各类互免签证协定
阿尔巴尼亚、阿根廷、阿联酋、阿曼、阿塞拜疆、埃及、巴巴多斯、巴哈马、巴基斯坦、巴西、白俄罗斯、保加利亚、贝宁、秘鲁、波黑、波兰、玻利维亚、朝鲜、赤道几内亚、多米尼克、俄罗斯、厄瓜多尔、菲律宾、刚果(布)、哥伦比亚、哥斯达黎加、格林纳达、格鲁吉亚、古巴、圭亚那、韩国、哈萨克斯坦、黑山、吉尔吉斯斯坦、柬埔寨、克罗地亚、科威特、肯尼亚、老挝、立陶宛、罗马尼亚、马尔代夫、马耳他、马来西亚、马其顿、毛里求斯、蒙古、孟加拉国、缅甸、摩尔多瓦、摩洛哥、墨西哥、南非、南苏丹、尼泊尔、尼日利亚、萨摩亚、塞尔维亚、塞内加尔、塞浦路斯、塞舌尔、圣马力诺、斯里兰卡、斯洛伐克、斯洛文尼亚、苏丹、苏里南、塔吉克斯坦、泰国、坦桑尼亚、汤加、特立尼达和多巴哥、突尼斯、土耳其、土库曼斯坦、委内瑞拉、文莱、乌克兰、乌拉圭、乌兹别克斯坦、新加坡、匈牙利、牙买加、亚美尼亚、伊朗、印度尼西亚、英国、约旦、越南、智利
单方面落地签:37个国家和地区
单方面允许中国公民办理落地签证国家和地区名单共37个,其中亚洲19个,分别为:阿联酋、巴林、东帝汶、格鲁吉亚、老挝、黎巴嫩、马尔代夫、缅甸、尼泊尔、斯里兰卡、泰国、土库曼斯坦、文莱、伊朗、印度尼西亚、约旦、越南、柬埔寨、孟加拉国;非洲12个,分别为:埃及、多哥、佛得角、几内亚比绍、科摩罗、科特迪瓦、马达加斯加、马拉维、塞拉利昂、坦桑尼亚、乌干达、肯尼亚;美洲2个,分别为:圭亚那、圣赫勒拿(英国海外领地);大洋洲共4个:斐济、帕劳、图瓦卢、瓦努阿图。
免签:8个国家和地区
韩国(济州岛)、海地、南乔治亚和南桑威奇群岛(英国海外领地)、特克斯和凯科斯群岛(英国海外领地)、牙买加、多米尼克、美属北马里亚纳群岛(塞班岛等)、萨摩亚等。
与39个国家签订简化签证手续协定
欧洲方面,申根签证适用于包括法国、意大利等热门旅游目的地在内的20多个欧盟国家,以意大利为例,从2014年3月开始,有过申根签的申请人5日内可领取签证,首次申请还取消面试环节,这样一国简化签证手续,前往申根其他国家也将更加方便。
去年,荷兰正式开始简化对华签证,今后只有申请逗留期限超过三个月签证的中国公民,才需要到荷兰驻华大使馆以及驻上海和广州的总领事馆申请签证,其他的可以委托他人提交申请。
即使签证严格的英国也将其签证访问费下调为80英镑,有效期为6个月,多次入境英国,并推出在全中国实施“移动签证服务”提供VIP上门服务,2014年夏季推出“24小时签证服务”等。
美洲方面,加拿大移民部不断简化签证手续,10年内去过美加或持有美国有效签证的申请人,有旅行社可免收申请人的资产原件材料。
前往巴西的商务人员也可以申请有效期最长为3年的签证,可多次入境、每次停留期不超过90日的签证。
亚洲方面,泰国从今年8月9日开始,在三个月内游客既可办理泰国签证,也可办理落地签,不需要收取原来230元的签证费。以色列去年开始简化中国游客签证手续,包括签发非旅行社代理的个人旅游签证,以及对有以色列领事处的北京、上海和广州等城市的拥有当地户口的居民的签证特别简化手续。
来源:人民日报
点击标题下方蓝色字体中孚财富可关注我们,您也可以关注我们的微信号zfcf866和我们进行交流。

