



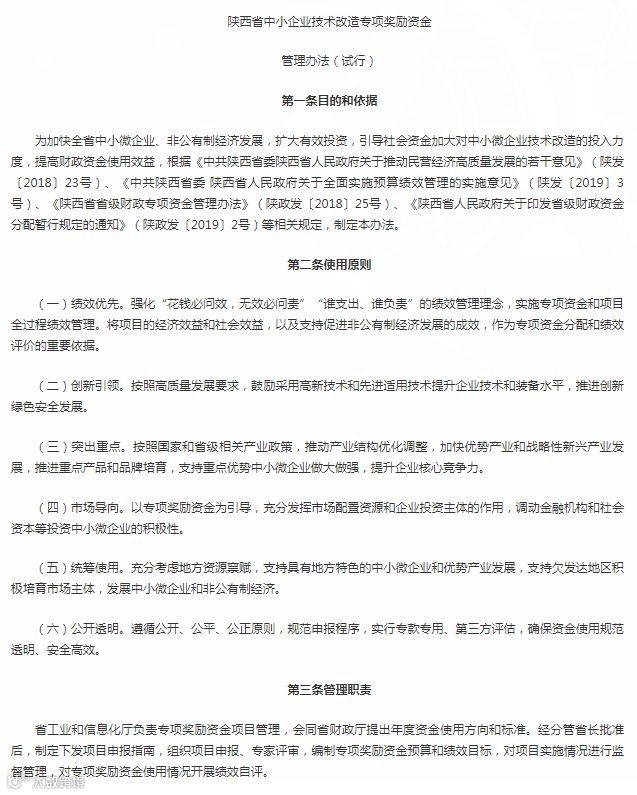
近日,省财政厅会同省工信厅印发了《陕西省中小企业技术改造专项奖励资金管理办法(试行)》(以下简称《管理办法》)。这标志着我省10亿元中小企业技术改造专项奖励资金进入实施阶段,中小企业发展再获新动能。
根据《管理办法》,专项奖励资金主要支持五大方向:一是促进重点产业和支柱产业加快发展;二是推动技术装备更新和升级改造;三是促进产业链整合和配套发展;四是推进中小企业创业创新高质量发展;五是推动其他非工业行业技术和设备类改造提升。
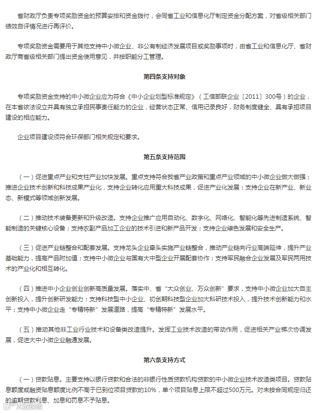
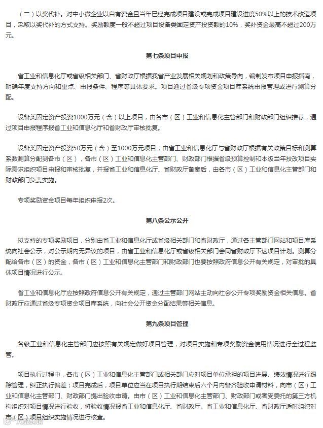
据悉,支持方式有两种,包括贷款贴息和以奖代补。对以银行贷款和合法的非银行性质贷款机构贷款的中小微企业技术改造类项目,按不高于已到位项目贷款的10%给予贴息,最高不超过500万元。对使用自有资金且已经完成项目建设进度50%以上的技术改造项目,按不超过项目设备类固定资产投资额的10%给予奖补,最高不超过200万元。
下一步,省财政厅将会同省级相关部门,深入开展政策宣传辅导,加快资金拨付进度,出重手、下重拳,以强有力的措施支持我省民营经济高质量发展,助推稳增长目标顺利完成。


