刘庆龙1 郑相如2 李文军1* 刘松青1*
1 重庆医科大学附属第三医院药剂科
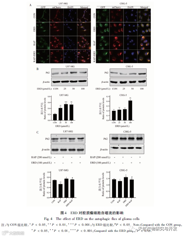
代表性结果


讨论与结论
胶质瘤是发生率和死亡率均排在首位的中枢神经系统肿瘤,具有侵袭性强、恶性进展迅速、治愈率极低的特点,其中位生存期不足一年。由于GBM高浸润性生长的生物学特性,导致手术几乎无法保证肿瘤的完全切除,术后复发率极高。因而临床上通常采用手术+放化疗的综合治疗手段。
目前胶质瘤尚无作用理想的治疗药物。临床上常用的药物主要包括生物烷化剂、靶向抗肿瘤药物以及免疫检查点抑制剂等。其中TMZ是治疗GBM的一线化疗药物,但TMZ选择性差、易耐药、副作用强,治疗效果往往不理想。靶向抗肿瘤药物和免疫检查点抑制剂具有选择性高、副作用小的特点,在国外已逐渐成为主流抗胶质瘤药物。然而,靶向药物和免疫检查点抑制剂价格较昂贵,长期使用患者经济负担重、压力大。因此,寻求高效低毒且价格适中的新型抗胶质瘤药物是目前脑胶质瘤研究领域的热点。我国传统中医药以及天然活性产物来源十分丰富,种类数量众多、毒副作用相对较小,并且具有广维度、多层次、多靶点综合作用的特点,在抗肿瘤方面有着独特的优势。所以,从天然活性产物和中医 药中探寻有效抗胶质瘤成分或许是解决目前困境的有效途径。
ERD作为一种天然黄酮,因其具有广泛的生物活性而被关注和研究。在以往,ERD的研究中主要集中于抗炎和抗氧化作用方面,而近期我们的研究发现圣草酚能够显著抑制胶质瘤细胞的转移并诱导其凋亡。另外,Tang等研究显示,在鼻咽癌CNE1细胞中,ERD通过自噬介导显著抑制了细胞的增殖。Wang等研究则表明,ERD通过调控自噬在大鼠脑缺血再灌注损伤中发挥了保护作用。以上研究结果提示,ERD对细胞自噬具有调控作用,并可能通过影响自噬发挥抗癌作用。
本研究中探讨了ERD对胶质瘤自噬的影响。首先,我们通过CCK-8试剂和克隆形成实验证实了ERD对胶质瘤细胞具有良好的抑制效应,这与我们之前的研究结果一致。接下来,为探究ERD是否对胶质瘤自噬有所作用,我们检测了LC3、Beclin 1和ATG5自噬相关蛋白的表达水平,并通过荧光观察了自噬小体的数量。结果显示,经ERD处理的胶质瘤细胞中LC3B、Beclin 1和ATG5的表达显著上调,自噬小体的数量也明显增多。说明ERD诱导了胶质瘤细胞自噬。自噬是一个动态过程,包括吞噬泡、自噬小体和自噬溶酶体三种状态。当细胞发生自噬时,首先形成自噬体,然后与溶酶体融合形成自噬溶酶体,进而降解包裹于其中的蛋白等物质。我们采用GFP-mRFP-LC3B 双荧光质粒转染细胞株,构建稳定表达红-绿荧光蛋白的细胞,利用GFP荧光蛋白在低PH值条件下荧光强度减弱这一特性观察自噬流的情况。即当自噬小体与溶酶体融合形成自噬溶酶体时,囊泡内PH值降低,红绿荧光合并后细胞呈现偏红色荧光,反之则趋向黄色。结果显示,ERD处理后胶质瘤细胞呈亮黄色荧光,且P62蛋白表达升高,P62为自噬溶酶体的底物,而当ERD与自噬流诱导剂——RAP共处理细胞后,部分逆转了ERD的作用。以上实验结果提示,ERD促进了胶质瘤细胞自噬小体的形成,但抑制了自噬流。
Akt/mTOR信号通路在细胞自噬过程中发挥着关键调控作用,是肿瘤治疗的潜在靶点。因此,为进一步探究ERD影响胶质瘤细胞自噬的潜在机制,我们检测了ERD对Akt/mTOR通路相关蛋白表达的影响。结果显示,ERD能够抑制p-Ak与p-mTOR的表达,而该作用被Akt激动剂740 Y-P部分逆转。说明,ERD可能通过下调Akt/mTOR通路影响胶质瘤细胞的自噬过程。最后,我们通过裸鼠皮下移植瘤模型观察ERD在体内对胶质瘤自噬的作用,实验结果同体外一致。

引用格式:刘庆龙,郑相如,李文军,等.圣草酚调控Akt/mTOR通路对胶质瘤细胞自噬的影响[J].天然产物研究与开发,2023,35:13-21. Liu QL,Zheng XR, Li WJ,et al.Effect of eriodictyol on autophagy in glioma cells via Akt/mTOR signaling pathway[J].Nat Prod Res Dev,2023,35:13-21.


长按二维码,关注公众号,获取更多内容
邮箱:re_trcw@clas.ac.cn
官网:http://www.trcw.ac.cn
点击阅读原文可查看全文

