宋彪章1,2 曹 宏1,2,3,4 赵丽彤5 张 烽1,2,3,4 闫继爱1,3,4 马雪莹6 李 丹1,3,4* 杨 菊1,3,4*
1 江南大学附属医院临床营养科
6 无锡市食品安全检验检测中心
代谢紊乱通常是指身体对能量、营养物质和激素的失调,涉及到多个方面,如脂质代谢、血糖调节和体重控制。长期高脂饮食会导致体内脂肪积累增加,引起体重增加。肥胖与炎症、代谢等因素的各种途径之间具有复杂的相互作用。脂肪组织包括白色脂肪、棕色脂肪。白色脂肪根据全身区域划分可以分为皮下脂肪库和内脏脂肪库。皮下脂肪库是最大的脂肪库,也是脂肪储存危害最小的部位。然而它的储存能力有限,超过这个限度时,脂肪会在异位储存库中积累,导致过量的异位脂肪积累和胰岛素抵抗。
琥珀酸盐是一种在宿主和微生物代谢过程中非常重要的代谢产物。它作为琥珀酸脱氢酶的底物,能被氧化为延胡索酸,为机体提供能量。此外,通过饮食摄入的琥珀酸盐可以作为葡萄糖前体激活肠道糖异生,改善机体的葡萄糖稳态,并有助于调节血糖水平和体重。棕色脂肪是哺乳动物专门产生热量的脂肪,相比于白色脂肪细胞,它含有更小的脂滴,并且含有更多的线粒体。琥珀酸盐可以激活棕色脂肪,促进脂肪的燃烧,有助于维持代谢的平衡。
肠道菌群紊乱在肥胖发展过程扮演着重要的角色,可以影响食物的吸收和能量利用。此外,高脂饮食不仅会增加体内脂肪量还会扰乱肠道菌群的结构和多样性。作为宿主和肠道菌群相关作用的产物,琥珀酸盐影响能量的产生,其水平的改变与多种代谢性疾病相关,影响肥胖和2型糖尿病等代谢紊乱性疾病的发生和发展。因此,本研究旨在通过不同剂量的琥珀酸钠干预脂代谢紊乱小鼠,进一步了解琥珀酸钠的作用机制,为琥珀酸钠在未来治疗代谢性疾病以及临床应用上提供数据支持,有望为新型治疗策略的开发提供重要线索。


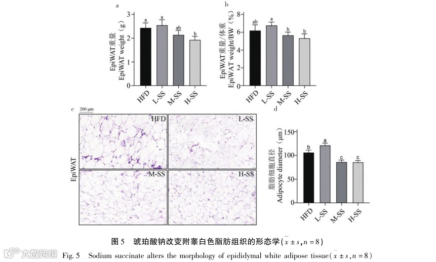
棕色脂肪富含丰富的线粒体,是一种具有产热、耗能作用的特殊脂肪组织。对脂肪组织称重后发现,棕色脂肪组织重量随着肠道内琥珀酸钠浓度增大而增加。H&E染色结果显示,琥珀酸钠能够明显减弱棕色脂肪白色化程度,且随着剂量增加效果更显著。有研究表明,通过小鼠给药琥珀酸盐可以启动棕色脂肪产热,而且产热能力随着琥珀酸钠剂量升高而增加。因此推断随着灌胃琥珀酸钠的剂量升高可以减少棕色脂肪的白色化,增强了线粒体的呼吸能力,促进棕色脂肪“燃烧”,进而达到体重降低的目的。高剂量琥珀酸钠干预下的小鼠附睾白色脂肪重量显著低于HFD组。H&E染色后统计细胞直径大小后发现,M-SS和H-SS组的附睾白色脂肪细胞直径显著低于HFD组。
肠道菌群可以影响宿主从饮食中获取能量并储存能量的能力,与宿主代谢具有密切的关系。此外肠道菌群可以调节血清、脂肪组织和肝组织中的脂质组成。对H-SS组和HFD组进行LEfSe后发现,高剂量琥珀酸钠干预后的小鼠肠道显著富集了Akkermansia、Allobaculum、Peptostreptococcaceae,并且能够减少HFD组Lachnospiraceae、Ileibacterium、Desulfovibrionaceae等相对丰度。研究表明,高脂饮食小鼠的肠道中会富集Lachnospiraceae,Lachnospiraceae与肥胖和2型糖尿病等代谢紊乱性疾病密切相关。此外,肠道中Ileibacterium和Desulfovibrionaceae丰度的增加都与代谢紊乱密切相关。其中Desulfovibrionaceae是一种硫酸盐还原菌和内毒素(LPS)产生菌,能够产生H2S来减少肠道黏液层的二硫键,破坏黏液屏障,进而促进炎症的发生发展。通过高剂量琥珀酸钠干预,高脂饮食小鼠肠道中Verrucomicrobiota被大量富集。属于该门的Akkermansia丰度变化较大。之前的研究表明,高脂饮食会显著降低Akkermansia的丰度。Akkermansia是一种益生菌,在体内调节肠道屏障功能和脂质代谢方面发挥着重要作用。有研究发现经Akkermansia治疗的高脂小鼠促炎细胞因子(IL-6、IL-1β)水平降低,血清LPS水平显著降低,并且改善了胰岛素抵抗和代谢紊乱。一方面Akkermansia可以通过降解黏蛋白来保护宿主肠黏膜屏障和上皮完整性,另一方面Akkermansia增加肠道黏液层的厚度,降低肠道通透性并减少了LPS对肠道屏障的损伤。此外有研究发现,与胆汁酸代谢有关的细菌(Peptostreptococcaceae)丰度提高有助于改善肥胖相关的代谢综合征。Allobaculum是短链脂肪酸生产者,其丰度的提高也有助于改善代谢。简而言之,琥珀酸钠可以改善高脂饮食小鼠肠道菌群的组成和结构,通过影响有益菌和有害菌丰度来改善代谢紊乱及肥胖的发展。
综上所述,本研究使用琥珀酸钠对高脂饮食小鼠进行干预,发现琥珀酸钠可以通过提高小鼠的呼吸作用促进产热、改善血脂水平、降低促炎细胞因子含量、减少附睾白色脂肪扩张、改善棕色脂肪白色化以及调节肠道菌群结构和组成,提高Akkermansia、Allobaculum、Peptostreptococcaceae的相对丰度,降低Lachnospiraceae、Ileibacterium、Desulfovibrionaceae的相对丰度等共同作用下,改善了高脂饮食小鼠的代谢紊乱和体重的增加。该研究成果发表在《天然产物研究与开发》2024年第12期,欢迎引用(点击左下方“阅读原文”可查看全文)。
引用格式:宋彪章,曹 宏,赵丽彤,等.琥珀酸钠对高脂饮食小鼠代谢和肠道菌群的调节作用[J].天然产物研究与开发,2024,36:2016-2023. Song BZ,Cao H,Zhao LT,et al. Regulatory effects of sodium succinate on metabolism and intestinal flora in mice fed a high-fat diet[J].Nat Prod Res Dev,2024,36:2016-2023.

点击阅读原文可查看全文