高丛西1 朱建勇2 田 丁3* 王 扣1,4*
1 昆明医科大学药学院暨云南省天然药物药理重点实验室,
3 中国科学院成都文献情报中心
4 云南省现代生物医药产业学院
特应性皮炎(atopic dermatitis,AD)是一种慢性复发性炎症性疾病,以反复发作的顽固瘙痒和湿疹样皮炎为主要临床表现,近年来患病率和发病率不断增加,世界范围内儿童AD患病率为15%~20%,成人为6%~10%。AD的发病机制十分复杂,研究表明2型炎症反应参与AD发病全过程,无论是皮肤屏障功能受损,还是异常免疫反应,或是两种因素交互作用发病,2型炎症相关通路的激活及其驱动因子白细胞介素-4(interleukin-4,IL-4)、IL-13都发挥着重要作用。
AD的治疗药物既往包括外用糖皮质激素(topical corticosteroids,TCS)、外用钙调磷酸酶抑制剂、口服抗组胺药、免疫抑制剂和系统应用激素等,其中TCS仍是目前一线治疗方法,但长期大面积使用TCS会导致皮肤变薄、萎缩、屏障功能受损,甚至继发感染,转化为激素依赖性皮炎,且停药后极易复发。对于儿童AD的治疗,TCS还存在依从性较差的问题。近年来,生物制剂及多种小分子药物陆续获批,包括IL-4受体α亚基(interleukin-4 receptor α subunit,IL-4Rα)抑制剂、IL-13抑制剂、Janus激酶(Janus kinase,JAK)抑制剂等,将AD带入精准治疗时代。然而,生物制剂存在价格昂贵、需要注射给药、治疗依从性差等局限;现有靶向制剂虽然作用靶点明确,但治疗成本高昂,且副作用明显,远期疗效有待观察。
近年来,国内外专家不断强调和推行AD的全程管理理念,如何预防和减少AD复发、提高患者生活质量,成为临床亟须解决的关键问题。中医药在AD的防治方面,具有多靶点性、安全性、屏障修复能力和成本优势,显著保障远期疗效并降低复发率,从中草药中提取安全稳定的有效组分或发现新颖的活性分子,可为AD的联合治疗或维持治疗提供新的方案。
构树Broussonetia papyrifera (L.) L′Hér.ex Vent.为桑科构属植物,全株均可入药,其根、茎、叶和乳汁常用于治疗银屑病、神经性皮炎,以及风疹和湿疹引起的皮肤瘙痒等,目前关于构树治疗AD的相关研究集中在其根皮部位,构树茎的抗AD活性成分及作用机制尚不明确。本研究首次以构树茎为研究对象,基于细胞实验,结合药物吸收、分布、代谢、排泄和毒性(absorption, distribution, metabolism, excretion and toxicity, ADMET)预测、网络药理学、生物信息学和分子对接技术等方法,筛选出核心成分,并系统解析其作用靶点与分子机制,为AD植物药开发提供新策略。
AD在中医学中属“四弯风”“奶癣”和“湿疹”等范畴,经典古籍《本草纲目》记载了构树的根、茎、叶和乳汁可用于治疗银屑病、神经性皮炎,以及风疹和湿疹引起的皮肤瘙痒等。有研究发现构树根皮通过抑制NOD样受体热蛋白结构域相关蛋白3(nucleotide-binding oligomerization domain-like receptor family pyrin domain-containing 3,NLRP3)炎症小体活化,在AD小鼠模型及HaCaT细胞焦亡模型中表现出显著抗炎活性。本研究发现,构树茎提取物可抑制IL-4/TNF-α诱导的HaCaT细胞分泌IL-13,且无细胞毒性。网络药理学和生物信息分析结果提示TBP53是构树茎治疗AD的关键活性成分之一,其可能通过调控STAT1磷酸化影响炎症信号传导,可作为治疗AD潜在候选分子。
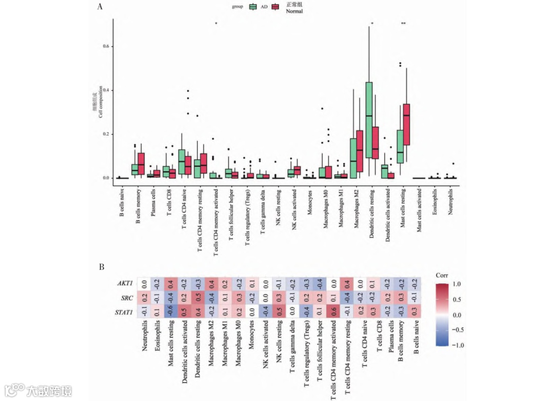
本研究通过整合PPI及机器学习算法筛选,确定STAT1、SRC、AKT1为TBP治疗AD的特征核心靶点,这些靶点与体内的炎症反应和免疫密切相关。其中STAT1作为JAK-STAT通路核心转录因子,通过介导IFN-γ信号促进Th1细胞分化。当信号通路激活时,细胞质中的游离STAT1在短时间内被磷酸化并转移到细胞核,诱导炎症因子和其他细胞因子的表达。KEGG通路分析进一步揭示,TBP可能通过双重调控NLRP3炎症小体和TLR2/4信号通路干预AD进程。具体而言:NLRP3炎症小体通过激活半胱天冬酶-1(Caspase-1)促进IL-1β/IL-18成熟释放,并触发gasdermin D依赖性焦亡;TLR2异常激活后通过髓样分化因子88信号轴,上调丝氨酸蛋白酶活性,破坏皮肤屏障完整性,这与GO分析显示的靶点主要涉及丝氨酸磷酸化调控过程高度吻合。
GSEA分析显示,STAT1高表达组在干扰素γ应答(NES=2.31,FDR=1.67×10-9)和E2F靶标通路(NES=2.05)显著富集,提示其同时参与Th1型炎症反应与角质细胞异常增殖。免疫浸润分析发现STAT1表达与活化的CD4+记忆T细胞浸润度呈正相关,与静息肥大细胞呈负相关。这一发现具有重要临床意义:CD4+记忆T细胞通过分泌IL-4/IL-13维持辅助性T细胞2(T helper 2 cell,Th2)型免疫应答,而肥大细胞脱颗粒释放的组胺及类胰蛋白酶通过激活肥大细胞相关G蛋白偶联受体诱发皮肤瘙痒,这些证据为本文机制预测提供了转化医学依据。
综上,本研究系统预测了TBP治疗AD的多维机制,其核心成分构树宁黄烷A可能通过靶向STAT1、SRC和AKT1,协同抑制NLRP3炎症小体活化与TLR信号通路,减少IL-13、IL-1β等促炎因子释放,调节CD4+T细胞/肥大细胞浸润平衡,从而缓解Th1/Th2免疫失衡及表皮屏障损伤。STAT1作为AD诊断标志物和治疗靶点的双重价值,为构建“精准筛查-靶向干预”策略提供了理论依据。但在实践操作过程中,靶点、成分及通路仅通过计算模拟,后续研究将优先获取构树宁黄烷A,进行体内外药效评价,并通过STAT1基因敲除模型或激酶活性抑制实验进一步验证靶点特异性。该研究成果发表在《天然产物研究与开发》2025年第8期,欢迎引用(点击左下方“阅读原文”可查看全文)。
引用格式:高丛西,朱建勇,田 丁,等.基于网络药理学、生物信息分析及分子对接探究构树茎抗特应性皮炎活性及作用机制[J].天然产物研究与开发,2025,37:1563-1577. Gao CX,Zhu JY,Tian D,et al.Anti-atopic dermatitis activity and mechanism of Broussonetia papyrifera twigs based on network pharmacology,bioinformatics analysis and molecular docking[J].Nat Prod Res Dev,2025,37:1563-1577.
点击阅读原文可查看全文

