王沛雅† 方彦昊† 郭 琪 张 军 李 鑫 杨 晖* 王治业 杨 涛
毛状根(hairy root)大规模繁殖培养能获得大量理想的药用物质,迄今为止,通过毛状根可以培养生产出的次生代谢产物已涵盖生物碱类、苷类、黄酮类、醌类、多糖类等多种物质。Liu等通过建立人参毛状根培养体系,其毛状根中的总皂苷含量可达2.468%,接近人参原药材含量的2倍。另有研究发现,发根农杆菌LBA9402和R1601感染甘草外植体产生毛状根,其中5种黄酮类化合物的总量比愈伤组织中高1.5倍,甘草查耳酮含量是愈伤组织的15.5倍,Yang等诱导培养杜仲毛状根,其次生代谢产物桃叶珊瑚苷质量分数高于自然根及皮,最高可达30.105mg/g。目前,国内外学者对蒙古沙冬青的研究主要集中于其地上药用部分及种子中化学成分及药理活性,尚未见对其毛状根组织代谢积累情况的报道。本研究选取长势较好的蒙古沙冬青毛状根根系与其自然根对比,采用UHPLC-QTOF-MS实验技术对样本进行了进行非靶向代谢组学分析,初步了解其毛状根组织差异代谢产物积累及代谢通路情况,为蒙古沙冬青毛状根代谢产物积累及途径解析提供理论依据,为后期借助毛状根途径生产蒙古沙冬青活性代谢成分提供参考依据。






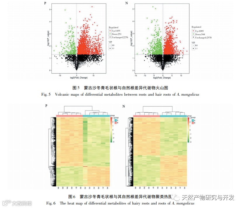
本研究利用UHPLC-Q-TOF-MS技术对蒙古沙冬青毛状根及其自然根进行代谢组学分析,在正、负离子模式下分别筛选到1706和1639种差异代谢产物,其中表达上调的代谢物分别有1455和1095种。二者的差异代谢物主要富集在氨基酸代谢、次生代谢产物生物合成代谢通路上,在次生代谢产物生物合成途径中包含黄酮/类黄酮生物合成、生物碱生物合成、β-内酰胺菌素生物合成、芥子油苷生物合成等11条代谢通路,黄酮/类黄酮生物合成通路涉及的差异代谢产物最多,占34%,其中88.2%差异代谢物呈现上调。类黄酮是一类2-苯基色原酮类化合物,按其骨架可分为查尔酮、黄烷酮、黄酮、黄酮醇、异黄酮、花青素和紫檀素等,而糖基化、丙二酰基化、羟基化、异戊烯基化、乙酰基化修饰以及聚合反应最终导致了该化合物家族的多样性,这些化学修饰对类黄酮的溶解性、移动性和降解性均有重要影响。类黄酮的结构和分子特性的多样性,使得它能与各类亚细胞中的靶标相互作用,从而影响植物、微生物和动物的生物学活性,是植物发挥化学生态学功能的重要载体之一。研究发现,从蒙古沙冬青种子中提取的总黄酮具有多种生物学活性,具有良好的免疫增强作用,对小鼠免疫活性细胞的增殖、相关免疫细胞因子和抗体的产生与释放等都具有显著的促进作用,沙冬青种子总黄酮的主要活性成分为芒柄花素,占总黄酮含量比高达52.48%。通过本研究分析,初步判断蒙古沙冬青毛状根对黄酮/类黄酮物质具有较强的合成积累能力,这与学者对蒙古沙冬青功效成分研究结果相近,说明其毛状根组织拥有潜在的开发价值。在此代谢组学分析的基础上,后续需对其黄酮/类黄酮生物合成通路进行靶向代谢组学分析,并对毛状根组织展开化学成分分离提取及活性鉴定等相关研究,为蒙古沙冬青毛状根可否作为蒙药沙冬青的活性代谢成分生产组织提供参考依据。该研究成果发表在《天然产物研究与开发》2022年第4期,欢迎引用(点击左下方“阅读原文”可查看全文)。

引用格式:王沛雅,方彦昊,郭琪,等.濒危蒙药沙冬青毛状根代谢组学分析[J].天然产物研究与开发,2022,34:647-655. Wang PY,Fang YH,Guo Q,et al.Metabolomics analysis of hairy roots of endangered Mongolian medicine Ammopiptanthus mongolicus[J].Nat Prod Res Dev,2022,647-655.

长按二维码,关注公众号,获取更多内容
邮箱:re_trcw@clas.ac.cn
电话:028-85210304
官网:http://www.trcw.ac.cn
点击阅读原文可查看全文

