陈一龙 励 娜* 储 瑞 李胜容
重庆市中药研究院 重庆市中药药学评价工程技术研究中心
前言
香附为莎草科植物莎草Cyperus rotundus L.的干燥根茎,有疏肝解郁,理气宽中,调经止痛的功效;用于肝郁气滞,胸胁胀痛,疝气疼痛,乳房胀痛,脾胃气滞,皖腹痞闷,胀满疼痛,月经不调,经闭痛经等。随着现代高通量、高分辨分析技术的发展,目前在香附中已分离得到100多个化合物,主要包括萜类、黄酮类、糖类、生物碱类等,具有抗炎、抗菌、抗肿瘤、降血糖、雌激素作用、调节肠胃等药理作用。
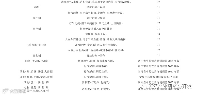
基于临床需求与用药习惯的不同,香附炮制方法包括醋制、炒炭、蜜制、盐制、姜制、酒制、四制、七制等20余种。目前香附的研究多集中在成分分离、炮制前后成分变化、药理作用等方面,也有学者对其本草考证、炮制历史沿革等作了总结,但缺乏现代炮制标准收录情况、炮制前后药效物质基础及作用机理的梳理。本文对香附的炮制发展,不同炮制品的功效主治及现代药理作用,《中国药典》与各省炮制规范中关于香附的炮制情况进行梳理,并对香附不同炮制品的药效物质基础和作用机理研究现状作了整理。以期对香附炮制科学内涵研究、工艺传承创新、临床炮制品的正确选用和质量控制等提供参考。
代表性结果
本文通过梳理香附炮制的历史和现状,发现全国收载的23个省市炮制规范中炮制方法有8种,历代炮制方法有20余种之多,最常用为醋制和四制。发现香附在炮制辅料的使用上存在不规范现象,如除童便由于取材不便等原因逐渐少用,生姜、酒(或黄酒)、食盐(或大青盐)、醋和炼蜜依然是香附炮制的辅料,而辅料的规格未作规定。在炮制方法上也不统一,包括分别与辅料炮炙后混合,几份辅料逐次炮制的方法不同,还有对辅料用量、炮炙温度、炮制终点等参数的不具体明确。在功效主治描述上,不同炮制品与生品的功效主治未做明显区分,不同炮制方法对不同功效的增强,或产生新的功效未做明确说明。应在中药炮制理论指导下,结合药效学实验和质量标志物等方法,筛选合理的药用辅料和最佳的炮制方法,制定辅料标准和提高香附炮制规范和质量标准。
挥发油以及挥发油中含量较大成分α-香附酮被认为是有效成分,但在炮制过程中,挥发油和α-香附酮的含量降低。这提示可能在炮制过程中,挥发油的种类和组成比例发生变化,或转化成其他成分,而这方面的研究较少。研究香附对机体的作用时,往往选择α-香附酮、香附烯酮、sugeonol等有效成分一种或几种单体,研究局部生理病理变化,中药的治疗过程是药物体系对机体体系的干预过程,一种或几种单体不能完全代表中药整体。
抗抑郁和镇痛是香附的2个重要药理作用。香附镇痛作用机理主要与抑制前列腺素的过度分泌有关,通过抑制LPS诱导的COX-2表达和负调节NF-κB信号,减少PGF2α和PGE2产生,达到止痛作用;镇痛还与调节体内炎症因子、新生血管的形成等通路有关。抗抑郁与神经递质分泌密切相关,包括升高小鼠的5-HT、DA和去甲肾上腺素水平,通过靶向PAI-1,增强肝脏对LPS和糖的代谢,还与调节黏附斑、神经营养因子、血管内皮生长因子(vascular endothelial growth factor)、促性腺激素释放激素(gonadotropin releasing hormone) 、NOD样受体、胰岛素、趋化因子和ErbB信号等通路有关。在机理研究中,大多集中在抗抑郁或镇痛的生理变化,而药物是怎么引起这种生理变化的研究较少。
中药呈现一定的药性,原因之一就在于特定的物质组成和药效成分的综合作用,这种特定的物质组成包括药材中特定的成分组成,还应该包括进入机体后与机体互相影响后改变的组成体系。所以中药的炮制机理应该结合药材炮制前后成分变化的过程和包括体内吸收、分布、代谢和排出等的药物与机体互相影响的过程两方面。香附的炮制机理研究应以“疏肝解郁,调经止痛”功效为研究方向,建立病症结合的药理模型,研究炮制前后化学成分的转化规律、体内吸收分布代谢、机体内源代谢改变等,探索香附化学成分的变化、炮制后药性变化和机体内源代谢变化的相关性,揭示香附炮制的科学内涵,以期对中药炮制传承创新、临床饮片的选用、质量控制和新药研发等提供参考。该研究成果发表在《天然产物研究与开发》2023年第4期,欢迎引用(点击左下方“阅读原文”可查看全文)。

引用格式:陈一龙,励娜,储瑞,等.香附炮制的历史沿革及研究现状[J].天然产物研究与开发,2023,35:722-731. Chen YL,Li N,Chu R,et al.Historical evolution and research status of processing of Cyperi Rhizoma[J].Nat Prod Res Dev,2023,35:722-731.

长按二维码,关注公众号,获取更多内容
邮箱:re_trcw@clas.ac.cn
官网:http://www.trcw.ac.cn
点击阅读原文可查看全文