作为建筑行业重要的战略科技力量,中国建研院始终致力于引领行业技术进步与知识传承。为积极响应时代需求,中国建研院于2024年10月正式创办“建研学堂”,旨在构建一个集科学研究与技术研讨于一体的高端交流平台,充分发挥其基础性、公益性和前瞻性的重要功能。2025年,“建研学堂”在这一使命的引领下持续绽放光彩,成功举办17期高水平活动。学堂紧密围绕行业发展前沿与国家重大战略需求,搭建起一个凝聚顶尖智慧、激发创新思维的开放型交流平台,为公司高质量发展注入强劲动能,亦为建筑行业的科技进步贡献重要力量。
汇聚行业智慧
共享知识盛宴
2025年,“建研学堂”秉持开放、前沿、务实的宗旨,讲座体系更加完善,主题设置更具深度。全年吸引了国际知名专家、中国工程院院士,以及来自科研院所与领军企业的资深专家等近20位国内外顶尖专家学者亲临授课,覆盖职工1500余人次,主题涵盖绿色低碳、人工智能、设计创新、标准解读、城市更新等多个关键领域,全景式展现了建筑业变革发展的最新图景。
中国建研院领导高度重视“建研学堂”相关工作。中国建研院董事长许杰峰,总经理樊金龙,副总经理李军、尹波、毛军为、孙建超等多次出席学堂并致辞,为专家颁发“建研学堂特邀专家”证书。中国建研院首席专家肖从真作为学堂的核心策划与主导者,多次亲自担任主持,引领学术对话,勉励广大科研技术人员积极拥抱变革,将学习成果转化为实践动力。学堂由中国建研院科技标准部、团委联合承办,财务部、数字化管理部、法务审计部及各二级单位积极参与组织,确保了学堂的专业性与广泛参与性。
聚焦科技前沿
赋能产业发展
2025年“建研学堂”聚焦科技前沿,积极促进产业发展,取得了卓越的成效。
紧扣国家战略,锚定行业方向。学堂内容紧密对接“双碳”目标、发展新质生产力、建设好房子等国家重大部署。邀请专家深入解读节能降碳的顶层设计与技术路径,对广受社会关注的《住宅项目规范》等关乎好房子建设的关键标准进行权威解读,推动了行业对高品质住宅的共识与实践。
拥抱数字智能,启迪未来变革。面对以人工智能为代表的科技革命,学堂专题探讨了智能化时代的技术趋势,系统介绍人工智能与大模型的技术原理,并聚焦其在工程软件开发、设计辅助、数据治理及企业智能化管理等场景的应用实践,为行业数字化转型提供了宝贵思路。
鼓励跨界创新,拓展学科边界。学堂邀请的国内顶尖专家的深度分析,促进了建筑与结构、材料、消防、能源等多专业的深度融合与协同创新。邀请的国际建筑大师的分享,超越了传统设计语言的范畴,拓宽了国内建筑师的设计视野与思维疆界。
促进成果转化,服务一线需求。学堂不仅注重理论前沿的传播,更强调与实践的紧密结合。通过对统一设计技术措施的解读,提升了设计效率与质量。围绕城市更新、城市韧性安全、极端环境工程建设等议题的讨论,推动创新技术实际应用于国家重大项目和民生工程,切实解决发展中的难题。
厚植学术沃土
筑就人才高地
“建研学堂”已日益成为中国建研院重要的“思想摇篮”和“人才高地”。成功营造了崇尚学习、乐于分享的浓厚学术氛围,为公司广大科技工作者,特别是青年骨干,提供快速获取前沿知识、与行业专家对话的常态化平台。通过高质量的思维碰撞,激发了科研人员的创新热情,为承担国家科研任务、攻克关键核心技术培育了肥沃的土壤。同时,“建研学堂”的影响力已超越企业围墙,辐射至整个行业。作为一个开放窗口,向行业展示了中国建研院作为国家级科研机构的引领姿态与责任担当。
学堂凝聚的行业共识与分享的先进技术,通过与会者及各类报道传播至全国,为赋能行业协同创新、推动建筑业整体进步发挥了积极作用。
“建研学堂”成绩的取得,离不开主讲嘉宾、参与领导与专家的鼎力支持。在此,谨向2025年度所有莅临“建研学堂”的院士、大师、专家学者,致以最衷心的感谢和最崇高的敬意。
展望2026年,中国建研院“建研学堂”将继续坚守初心,勇担使命。持续跟踪世界科技前沿,紧密围绕行业发展的迫切需求,策划更多元、更深入、更精彩的学术活动。期待与更多国内外顶尖智者携手,共同探讨建筑领域未来的无限可能,将学堂打造成为更具影响力的一流行业学术品牌,为加快建设科技强国、实现建筑业高质量发展作出新的更大贡献!
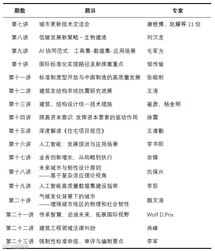
△2025年“建研学堂”期数、题目及报告专家

文章供稿:公司科技标准部 张谦
可转载,转载需标明图文来源
往期回顾:
3.中国建研院举办“建研学堂”第二十讲 | 气候变化背景下的城市——增强城市地区的物理和社会韧性
如果需要改进,请联系我们。可通过新浪微博@中国建研院,或发送邮件至ydb@cabr.com.cn。
更多精彩期待您的参与!

