2025年短视频优质内容标准与核心要素
2025年,短视频内容质量评判标准持续升级:强信息密度、高情绪价值、精准人设表达、强视觉节奏感、适配算法推荐逻辑成为关键指标。优质短视频需在3秒内建立吸引力,15秒内完成核心信息传递,并兼顾完播率、互动率与搜索友好性。
制造业抖音运营新思路(账号运营篇)
传统制造企业入局抖音,需突破“产品展示”思维,转向“行业知识+场景化解决方案”定位。账号应聚焦工程师视角、产线实拍、技术原理可视化等差异化内容,强化B端信任背书,同步布局抖音搜索关键词(如“工业设备维护”“非标自动化案例”),提升专业流量获取能力。
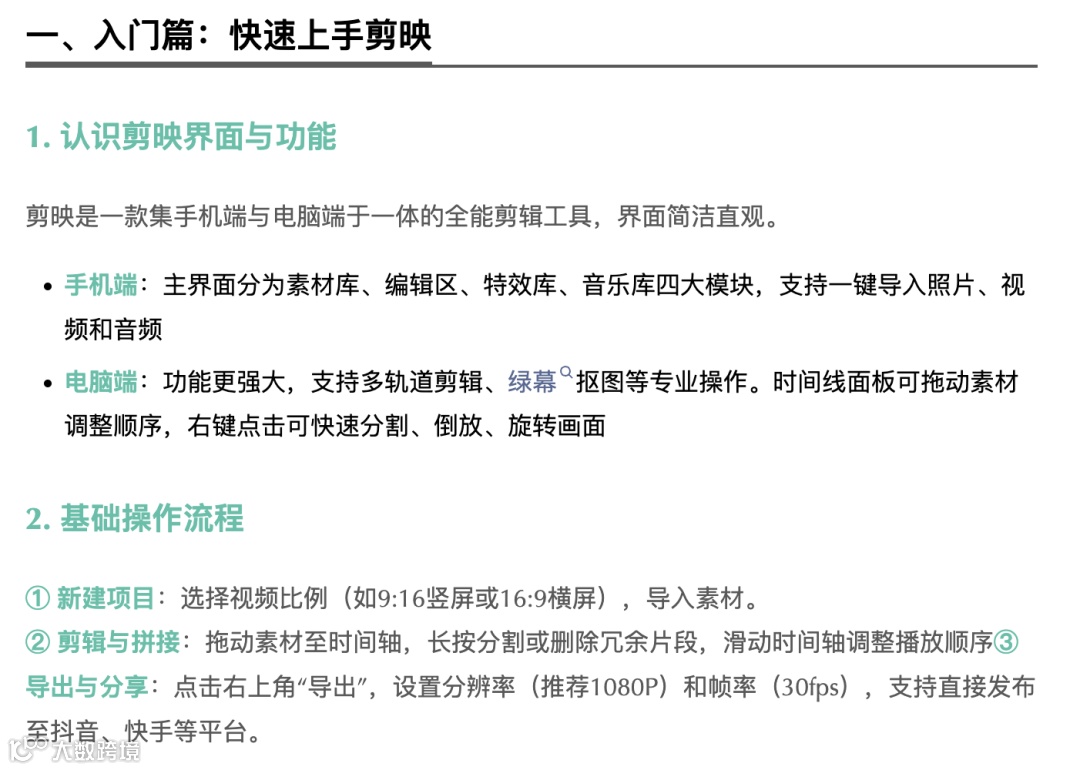
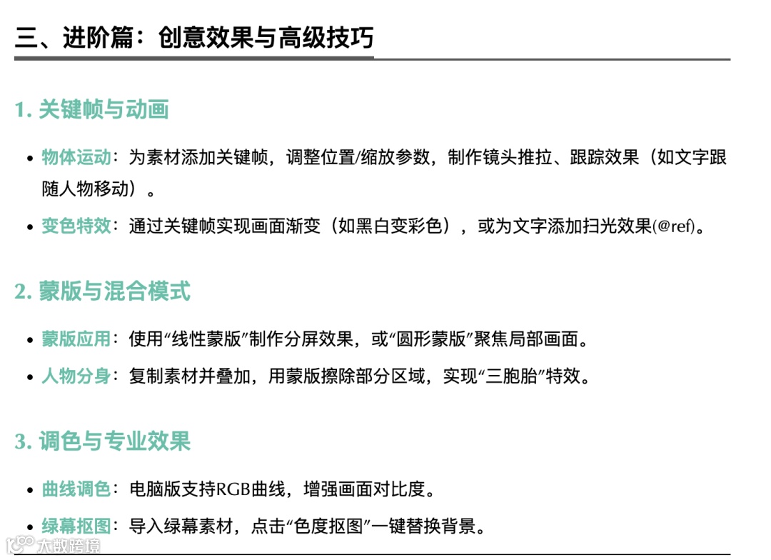
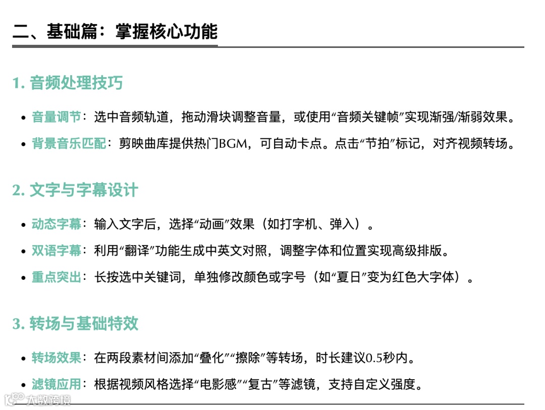
剪映高效学习路径:从入门到进阶
掌握剪映,重在结构化学习与高频实战:
- 基础能力:熟练运用时间线剪辑、变速、关键帧、蒙版、智能抠像等24个高频功能;
- 进阶能力:掌握多轨道合成、动态文字动画、AI配音与智能字幕、批量模板套用;
- 效率工具:善用剪映创作者中心官方模板、素材库及活动资源,降低创意生产门槛。
短视频拍摄五大核心技巧
高质量短视频离不开扎实的拍摄功底:
- 运镜设计:推拉摇移跟结合景别变化,增强画面叙事张力;
- 光线控制:善用自然光与便携补光灯,突出主体质感;
- 构图逻辑:遵循三分法、引导线、对称/留白等原则,提升视觉专业度;
- 声音管理:外接麦克风+环境降噪,确保口播清晰、音效精准;
- 脚本前置:采用“痛点开场—原理简述—案例佐证—行动引导”四段式结构,提升信息转化效率。
抖音SEO与搜索流量价值
抖音搜索日均PV已超百亿,成为继信息流之后的核心流量入口。企业需系统布局抖音SEO:优化账号昵称、简介、视频标题与字幕中的行业关键词;沉淀高频问答类、教程类、对比测评类内容;通过合集、收藏夹、话题聚合提升内容权重,抢占“XX设备怎么选”“XX工艺如何优化”等精准搜索流量。
五、总结:持续精进与资源获取
剪映的精通需要持续实践与灵感积累。推荐以下学习资源:
- 系统课程:98节官方教程(涵盖基础界面到高级特效);
- 实战案例:关注剪映创作者中心,参与官方活动获取模板和素材。
掌握上述技巧后,你不仅能轻松应对日常剪辑,还能创作出媲美专业的视觉作品。


