大数跨境
0
0

政史地最全知识体系让你心中有数,预习复习必备!

政史地最全知识体系让你心中有数,预习复习必备! 百师联盟技术研究院
2018-01-05
1
导读:时间、分期公元前三世纪以前的世界夏、商、西周(前21世纪至前8世纪)春秋战国(前8至前3世纪)中国历史经济1










时间、分期

公元前三世纪以前的世界

夏、商、西周(前21世纪至前8世纪)

春秋战国(前8至前3世纪)

中国历史

经济

1、农业:原始农业发展,经历了火耕、耜耕,青铜农具等几个发展阶段;土地制度由氏族土地公有发展为奴隶制土地国有制(西周井田制最为典型)。2、手工业:养蚕缫丝世界最早,商代出现斜纹提花织物;商周青铜冶铸繁荣,司母戊鼎最为著名;商朝发明原始瓷器。3、商业:商朝人以善于经商著称。

1、农业:春秋时期井田制瓦解,封建土地私有制出现,战国得到确立;铁犁牛耕春秋出现、战国推广;以精耕细作、小农经济为特征的传统农业出现。2、手工业:春秋晚期出现钢剑,战国铁农具推广;丝织品品种多、产量大、质量高。3、商业:打破官府控制,涌现大商人,春秋末的范蠡被后世尊为商人祖师;商业发展促进城市繁荣,各主要诸侯国都城成为繁华商业城市。

政治

1、夏朝是中国最早的奴隶制国家,始创王位世袭制;商朝奴隶制中央、地方国家机构趋于完备。2、西周创立宗法制,是和分封制互为表里的政治制度。3、夏商周三代早期政治制度带有血缘宗族和神权色彩。

1、春秋前594年鲁国“初税亩”促进井田制瓦解和封建土地所有制形成。2、战国时期各诸侯国变法运动持续数百年,秦国商鞅变法最为深刻,封建制度得以确立。3、春秋战国时期各国的改革和变法,改变了三代的中央和地方行政制度,中央集权制开始形成。

文化

1、思想:周礼是儒学的重要来源之一。2、文艺:原始歌舞为后世戏曲起源;绘画以人物肖像为主,有帛画和壁画;商代甲骨文表明汉字已具有完整的体系。3、科学:中国为世界最早使用十进位值制计数法的国家。商代甲骨文中已有系统的自然数数字。

1、思想:百家争鸣是中国史上第一次思想解放运动,为传统文化体系奠基;孔、孟、荀使儒家成蔚然大宗。2、文艺:春秋时的《诗经》是成熟诗歌形成的标志,战国屈原的《离骚》是中国古代史上最长的抒情诗;战国绘画从萌芽走向成熟。3、科学:出现算筹计数法、赤道坐标与《天文》、有性杂交、《黄帝内经》、楼船等成就。

世界历史

古代希腊(前9世纪-前4世纪中期)

古代罗马法的起源(前6-前3世纪)

经济

古代希腊的农耕经济和航海、殖民活动发达。雅典城邦工商业奴隶制经济高度发展,为其奴隶制文明的高度发展奠定物质基础。

1、罗马法的起源。①前6世纪末共和国初期,罗马只有习惯法,没有成文法;②前五世纪中期颁布的《十二铜表法》,标志着罗马成文法的诞生,它在一定程度上限制了贵族特权、保护了平民的利益;③前3世纪中期以后,在对外扩张的过程中,公民法逐渐演变成为普遍适用于罗马统治范围内一切自由民的法律即“万民法”。3、罗马法的作用:其制定与实施,稳定了社会秩序;维护了奴隶制度,巩固了帝国的政治经济基础;它的很多原则和制度对近代欧美资产阶级产生了重要影响。

政治

1、前9-8世纪出现雅典奴隶制城邦国家雏形;前8-6世纪平民和贵族的矛盾尖锐。2、前594年梭伦改革奠定雅典奴隶制民主的基础;前5世纪初的克里斯提尼改革,确立雅典民主制;前5世纪中期伯利克利改革把雅典民主政治推向顶峰。

文化

1、前5世纪,希腊智者学派以普罗泰戈拉等为代表,提出“人是万物的尺度”,甚至主张所有人都应当是平等的,并据此否定奴隶制,这些观点是西方人文主义思想的最早萌芽。2、苏格拉底比智者学派更加重视人的伦理道德,提出“知德合一”等观点,柏拉图、亚里斯多德古希腊人文主义思想的代表。

选修

改革、人物

1、改革:前6世纪初古希腊的梭伦实行改革,采取废除债务奴隶制,实行财产等级制,建立四百人会议等措施,奠定了雅典奴隶制民主制度的基础;前4世纪中期,商鞅在秦国实行变法,他采取的“废井田开阡陌,废分封行县制”等措施,在秦国确立封建制,使秦国在七雄中迅速崛起,为后来秦国最终统一中国奠定坚实基础。2、人物:中国儒家文化的创始人孔子,提出仁和礼的政治主张,提出了性相近的人性论观点,提出“中庸”的哲学主张;创办私学扩大了教育对象的范围,整理编撰了“六经”。他是中国传统文化的奠基人,对中国和世界文化的发展影响深远。古希腊哲学家柏拉图发展了苏格拉底的唯心主义哲学,政治著作《理想国》和他的教育实践对欧洲和世界影响深远;古希腊学者者亚里斯多德在物理、生物学、哲学、伦理学、特别是逻辑学方面具有开创性的贡献,其办学实践培养了人才,对整理和保存希腊文化贡献巨大。






时间、分期

公元前三世纪至公元十三世纪的世界(上)

秦汉(前3世纪至公元3世纪)

魏晋南北朝(3世纪至前6世纪晚期)

中国历史

经济

1、农业:精耕细作农业初步发展。出现垄作法、代田法等耕作方式;有了农学著作《氾胜之书》;发明了犁壁、耧车、耦犁等先进农具;耕作制度以连年种植为主,有休耕和两年三熟制。2、手工业:青铜器轻巧华丽;东汉水排使冶铁长期领先世界,瓷器生产技术成熟;丝路开通,丝绸外销激增。3、商业:秦始皇经济举措有利于商业发展。汉代长安、洛阳、临淄、宛、成都等大城市,发展为著名商业中心;长安商业区和住宅区严格分开,设令、长管理;丝路开通,外贸发展。

1、农业:黄河流域精耕细作农业技术成熟。《齐民要术》是世界现存最早的杰出农书;出现间作、套作的复种技术,绿肥种植是耕作技术一大成就。江南农业快速开发。2、手工业:发明灌钢法,钢量、质大为提高。3、商业:社会动荡,北方商业波动性大;南方商业小幅发展,商税及其相关税种成为东晋南朝政府财政收入的主要来源。

政治

1、秦始皇灭六国建立第一个统一多民族国家,确立专制主义中央集权制(皇帝制、三公诸卿制、郡县制等)。2、汉承秦制,但有所损益。中央:汉武帝时,任用布衣为相,中央丞相、御使大夫、太尉等“三公”构成的“外朝”掌执行,尚书令、侍中等组成的“中朝”掌决策;东汉光武帝时进一步剥夺三公权限,使尚书台成为决策和发号施令的中枢机构,出现“虽置三公,事归台阁”的局面。地方:西汉武帝时的“推恩令”解决王国对中央的威胁,使中央集权得到初步巩固;东汉时,西汉的地方监察区州演变为郡以上的行政机构,形成州郡县三级行政体制。

魏晋南北朝时期,掌握实权的先是尚书省,继而又有中书省、门下省,逐步形成三省体制。

文化

1、思想:秦始皇焚书坑儒、加强思想控制;西汉董仲舒发挥儒家学说(大一统、天人感应与天人合一、仁政和纲常),汉武帝全面肯定其主张,儒学取得正统地位。2、文艺:秦统一文字,篆、隶通行,东汉始创楷书;绘画门类丰富,帛画与战国传承明显。赋是汉代流行的文学体裁,西汉司马相如的《子虚赋》、《上林赋》,东汉张衡的《二京赋》是名篇。3、科学:造纸术西汉发明、东汉蔡伦改进;《周髀算经》成书,记载“古率”(周三径一);天文观测使用“浑仪”;《氾胜之书》记载无性杂交技术;《黄帝内经》编定,为祖国医学的发展奠定理论基础。

1、思想:佛教盛行、道教广为传播,儒学面临严峻挑战但吸收佛、道精华取得新发展。2、文艺:志怪小说出现;书法进入自觉发展阶段,楷书完善、草书成熟,王羲之《兰亭序》“天下第一行书”;士大夫画家活跃,顾恺之(《女史箴图》)等有力推动绘画发展。3、科学:刘徽首创割圆术,含有近代微积分思想的萌芽,祖冲之计算的圆周率数值领先世界1000年;贾思勰《齐民要术》是现存世界最早的杰出农书。

世界历史

古代罗马法的发展(前3世纪-公元6世纪)

政治

1、古代罗马法的发展。①公元三世纪初,罗马帝国境内自由民之间公民和非公民区别开始消失,公民法和万民法之间的区别失去意义;②6世纪时东罗马皇帝查士丁尼编纂《民法大全》,标志着罗马法体系的最终形成。2、罗马法的内容:①公民法:基本为罗马及其公民的法律。包括元老院法令、元首命令、大法官告示,还包括一些具有法律效力的习惯法。②万民法:是罗马帝国范围内的国际法。适用于罗马帝国境内各民族及外邦自由民,它主要调整财产关系,规定奴隶制和私有财产神圣不可侵犯。③罗马法保护奴隶以外自由民的多种权利,提倡自由民在“法律面前人人平等”,制约或消除父家长权和夫权,子女的财产权和婚姻自主权得到保证;其核心是承认财产神圣不可侵犯。

选修

改革、人物

改革:公元5世纪后期,中国南北朝时期鲜卑族杰出政治家冯太后及其子北魏孝文帝雷厉风行进行改革:制定官吏俸禄制,整顿吏治;推行均田制;设立三长制;推行新的租调制。设巧计迁都洛阳,化解来自鲜卑旧贵族的改革阻力。移风易俗,推行汉化政策。改革加快了中国北方各族的农耕化和封建化进程,促进了北方经济的恢复发展和各民族大融合的进程,对后来隋朝重新实现国家的统一也有促进作用。






时间、分期

公元前三世纪至公元十三世纪的世界(下)

隋唐(6世纪晚期至前10世纪中期)

宋元(10世纪中期至前13世纪晚期)

中国历史

经济

1、农业:南方水田精耕细作技术成熟。水稻种植普遍采用育秧移栽技术;江东地区出现适应水田和各种土壤精耕细作的曲辕犁。2、手工业:制瓷业形成南青北白两大系统。3、商业:大运河促进商业发展;唐代长安、洛阳,扬州、益州商业繁荣,以长安两市为最,西市胡风胡俗流行,后期商业经营的地域限制逐渐被打破;出现柜坊和飞钱;广州成为重要的外贸港口,设市舶使专管对外贸易。

1、农业:精耕细作技术全面成熟。北方出现中耕农具耧锄;稻麦复种制标志着精耕细作水平上升到新高度;农作物品种交流广泛;经济重心移到南方。2、手工业:景德镇宋代著名,元代成为全国制瓷中心,烧制出青花瓷。3、商业:空前繁荣。两宋店铺可随处开设;商品种类增多;四川地区出现世界最早纸币交子;边境贸易、对外贸易发展。元代疏浚大运河,大都是政治文化中心也是繁华的商业大都市;杭州是南方最大的商业和手工业中心;泉州是对外贸易的重要港口。

政治

隋唐形成三省六部制。唐朝三省分工明确,中书、门下和尚书分掌政令决策、审议和执行,长官均为宰相,相权一分为三,三省相互牵制和监督,保证了君权的独尊,是中国古代政治制度的重大创造。尚书省下设吏、户、礼、兵、刑、工六部,此后历朝基本沿袭这种制度。

1、中央:宋代中书门下为最高行政机关,其长官为宰相;设枢密院(使)为最高军政机构;设参知政事和三司使分割宰相行政权和财权,皇帝得以独揽大权。元代中央设中书省为最高行政机构,另有宣政院、枢密院。2、地方:元行省制为中国省制开端,边远民族地区设宣慰司。

文化

1、思想:儒学发展更为辉煌。儒学家提出“三教合归儒”的主张,唐太宗时对儒家五经作出官方权威注解,印成儒家经典读本《五经正义》。2、文艺:唐诗空前繁荣:名家辈出,作品内容丰富,风格多样;传奇小说表现爱情主题者成就最高。楷书步入盛世,名家名作迭出,欧体、颜体、柳体争奇斗艳;草书大家张旭、怀素。绘画产生许多杰出画家和优秀作品;莫高窟壁画盛极一时。3、雕版印刷、火药发明,赵州桥、五牙战舰。

1、思想:宋代形成新儒学即理学,代表二程、朱熹,朱熹是集大成者(理气论、心性论)。2、文艺:宋词五大家,柳、李婉约而苏、辛豪放,陆游兼之,诗作最多;话本为小说繁荣奠基。两宋宫廷画活跃、画学兴起;绘画成为商品;风俗画为最大亮点,代表作《清明上河图》。元散曲《秋思》千古流传;杂剧使戏曲艺术成熟,关汉卿《窦娥冤》是杰作。3、科技:毕升发明活字印刷术;管形火器出现;罗盘针用于航海;应县木塔为世界现存最高大的古代木结构建筑;农书《农桑辑要》;天文简仪。

世界历史

中世纪的欧洲(约公元7世纪-13世纪)(参见选修一欧洲宗教改革相关部分)

经济

中世纪的欧洲盛行封建庄园经济,以庄园为基本的生产、生活单位(有别于中国的小农家庭),在庄园内进行生产分工,农奴劳动具有较强的专业性,在庄园内实行自给自足。

政治

7—9世纪,欧洲主要封建国家如英、法、德等形成。但天主教在欧洲特别是西欧的势力非常强大,罗马教廷通过教阶和教区制度对整个西欧实行大一统的神权统治,教权往往是大于世俗王权,11世纪的“卡诺莎之辱”是封建王权屈从于教权的典型例证。

文化

在欧洲的中世纪,基督教神职人员是欧洲唯一的文化阶层,教会垄断了欧洲的学校教育,宗教神学是学校的主修科目。宗教机构还控制了欧洲民众的精神文化生活,实行天主教的精神专制和独裁。

选修

改革、人物

1、改革:11世纪中期中国北宋的王安石变法,面对积贫积弱的局面,从理财、军事和科举教学等方面入手进行大刀阔斧的改革,在一定程度上实现了富国强兵,但终因大地主大官僚的阻挠而失败。2、人物:7世纪上半期,中国古代杰出的地主阶级政治家唐太宗李世民实行宽舒政策,任用贤能、励精图治,为大唐盛世的出现奠定了基础。

时间、分期

14-19世纪初的世界

明、清(鸦片战争前)时期的中国(14世纪中期-1840年)

中国历史

经济

1、农业:精耕细作农业继续发展。多熟种植制及其品种开发;引进国外高产作物玉米、甘薯;经济作物大量种植,形成专业生产区域;施用饼肥;出现《农政全书》等农学著作。2、手工业:明晚期炼钢技术仍在世界领先;景德镇成全国瓷都,明清发明五彩瓷和珐琅彩瓷,瓷器大量外销;苏杭丝织业鼎盛;明朝中后期江南民营手工业出现稀疏的资本主义萌芽,清朝时缓慢发展。3、商业:小农经济与市场联系日益密切,徽商、晋商崛起。

政治

1、明朝:①明太祖废丞相制度,设殿阁大学士(顾问);②明成祖时内阁制度确立;③明宣宗时内阁获票拟权。但内阁并非法定中央机构,不能制约皇权反使之加强。2、清朝:①康熙时设南书房,与内阁、议政王大臣会议三足鼎立,集权于皇帝;②雍正时设军机处,全国军政大权完全集中皇帝手中,君主专制发展至顶峰。

文化

1、思想:王阳明将理学发展到心学阶段;反封建民主思想代表李贽、黄宗羲等。2、文艺:小说空前繁荣,四大古典小说问世;明传奇兴盛,昆曲一统,汤显祖《牡丹亭》最为出色;清徽、汉合流,京剧形成;元明清士大夫文人画成就突出,写意画最能反映其风貌。3、科技:郑和海船和牵星术导航世界领先;《本草纲目》、《农政全书》等传统科技巨著相继问世。

世界历史

14-16世纪的欧洲

17-19世纪初的欧洲

经济

1、14、15世纪,意大利半岛的佛罗伦萨等地出现了最早的资本主义萌芽,并向英、法等国发展。2、1500年前后,随着商品经济的发展和资本主义萌芽,在西、葡王室的支持下,西欧航海家开辟了通往美洲和印度等地的新航路,世界市场的雏形开始形成。

1、新航路开辟使欧洲商路和贸易中心向大西洋转移,荷兰成为为17世纪典型的资本主义国家;英国资本主义工场手工业迅速发展,18世纪中期工业革命开始,  18世纪晚期、19世纪初向法、美扩展。2、荷、英、法加入殖民国家行列,在殖民扩张和海外贸易的推动下,世界市场进一步拓展。

政治

欧洲宗教改革:①背景:资本主义萌芽;文艺复兴。②爆发:1517年马丁·路德揭开序幕。改革主张:因信称义,简化仪式,《圣经》权威,君权至上。结果:形成路德新教,确定“教随国定”原则。③扩展:加尔文教;英国国教(清教)。④评价:是欧洲资产阶级的反封建斗争,是西欧各国反对罗马天主教会的斗争;打破天主教会的神权统治;有利于民族国家形成和教育发展;加尔文教成早期资产阶革命旗帜。

1、英国资产阶级革命后,1689年颁布《权利法案》,标志着君主立宪政体确立;18世纪英国内阁制形成,国王逐渐处于“统而不治”的地位,议会和首相成为国家政治生活的中心。2、18世纪晚期美国独立战争胜利,颁布1787年宪法。这是近代第一部资产阶级成文宪法。它规定美国国家权力由立法、行政、司法三部分组成,立法权由参众两院组成的国会行使,行政权赋予选民间接选举产生的总统,司法权集中于联邦法院。并规定美国实行联邦制。君主立宪制和总统制联邦共和制是资产阶级代议制的重要形式。

文化

文艺复兴:①背景:意大利资本主义萌芽;资产阶级的精神追求;古希腊、罗马文化遗存。②指导思想人文主义。③成就:薄伽丘《十日谈》,但丁《神曲》,彼特拉克《歌集》;达·芬奇《蒙娜丽莎》。④评价:欧洲第一次资产阶级思想文化运动;打破天主教会精神专制,促进思想解放;促进文学艺术和自然科学的发展;也促进了资本主义的发展。

1、思想:17、18世纪欧洲启蒙运动以法国为中心。它公开质疑教会和统治者说教,抨击教会权威,反对专制和愚昧,提倡科学、自由和平等。其核心理性即人自己思考,运用自己的智力去认识、判断和理解事物。它被视作判断是非的唯一标准,并反对一切外在权威;号召人们构建一个更符合理性和人性的社会。代表人物伏尔泰、孟德斯鸠、卢梭、百科全书派和德意志的康德。2、科技:牛顿创立经典力学体系,标志着近代自然科学形成,为两次工业革命奠基。

选修

改革、人物

人物:1、英国资产阶级革命的领导者克伦威尔;美国国父华盛顿;一代雄狮——法兰西第一帝国皇帝拿破仑;中国统一多民族国家的捍卫者——康熙帝。2、近代自然科学之父牛顿创立的经典力学体系,标志近代自然科学的形成;中国杰出的中医药学家李时珍著中国医药学的集大成之作《本草纲目》。改革:欧洲宗教改革:见世界历史政治部分。

时间、分期

19世纪初至19世纪60年代的世界

中国开始沦为半殖民地半封建社会(1840-1860年)

中国历史

经济

1、经济:鸦片战争后,列强经济势力侵入,东南沿海通商口岸附近自然经济开始瓦解(“织”与“耕”分离);外资工厂始现通商口岸,近代工业在中国出现。2、社会生活:西方生活方式开始传入,通商口岸衣食住行等社会习俗开始变化。

政治

1、由于中国的落后和清廷腐败,两次鸦片战争中国均告失败,清政府被迫与列强签订中英《南京条约》、《天津条约》、《北京条约》等不平等条约,中国的领土主权开始遭到严重破坏,中国开始沦为半殖民地半封建社会。2、在民族矛盾和阶级矛盾激化的情况下,1851年反侵略反封建的太平天国运动兴起。3、无产阶级在外商于通商口岸开办的工厂中开始产生。

文化

1、林则徐是近代中国开眼看世界的第一人;魏源在《海国图志》中提出“师夷长技以制夷”,对启迪人们关注世界、探索救国之路起了积极作用。二人都是新思想的倡导者。2、《天朝田亩制度》是完整的反封建革命纲领,是太平天国作为农民战争最高峰的主要标志;洪仁玕的《资政新篇》是先进的中国人最早提出的在中国发展资本主义的方案。

世界历史

第一次工业革命和自由资本主义时代的欧美(19世纪初-19世纪60年代)

经济

1、工业革命在英、法、美三国迅速发展,并在19世纪中期相继完成。棉纺织技术的一系列革新成果和蒸汽机的发明和运用,促进机器普及和生产发展,大机器生产的工厂代替手工工场。作为这次工业革命的中心,1840年前后英国成为世界第一个工业国家,取得世界工业垄断地位。工业革命继续向德、奥、俄、日等国扩展。2、工业革命在促进生产力发展、巩固资本主义统治基础、改变社会结构的同时,还促进了资本主义世界市场在19世纪中后期的形成,使以市场为纽带的资本主义世界体系初步形成。

政治

1、工业革命后,资产阶级代议制在英、美逐步完善,工业资产阶级在资本主义国家参与政权或取得统治地位。英国1832年及以后的几次议会改革,工业资产阶级不断增强了自己在议会中的地位,在国家政权中的作用日益重要,保证了英国资本主义经济的迅速发展。工业革命的发展也为资产阶级代议制在欧洲大陆的进一步扩展奠定了基础。2、工业革命使资本主义国家的社会阶级结构发生了变化,工业无产阶级与工业资产阶级之间的矛盾日益尖锐。19世纪3、40年代欧洲三大工人运动的爆发表明,工业无产阶级力量日益壮大,并且开始以独立姿态登上历史舞台,成为历史发展的动力,工人运动成为工业革命后世界历史发展的三大进步潮流之一。

文化

1、思想:1848年《共产党宣言》发表,马克思主义诞生。无产阶级斗争有了科学理论指导。2、科技:电磁学等近代自然科学蓬勃发展,蒸汽机等科学技术推动人类社会发展;1859年达尔文发表《物种起源》,生物进化论确立。3、文艺:文学由浪漫主义(法国雨果将其推向顶峰)向现实主义(法国巴尔扎克《人间喜剧》)转变;美术由新古典主义(法国大卫《拿破仑加冕式》)、浪漫主义(法国德拉克洛瓦《自由引导人民》)向现实主义(法国米勒《拾穗者》、俄国列宾《伏尔加河上的纤夫》)发展;浪漫主义音乐兴起(德、奥中心,贝多芬交响乐;意大利歌剧,威尔第《茶花女》等)。

选修

改革、人物

1、改革:1805-19世纪30年代穆罕默德·阿里在埃及的改革一定程度上实现了富国强兵,促进了埃及的近代化,但其穷兵黩武、对外扩张威胁到英国在中东地区的殖民利益,最终招致干涉而失败;1861年俄国农奴制改革,日本明治维新尽管存在着大量封建残余,但使两国走上资本主义迅速发展的道路。2、人物:科学社会主义的奠基人马克思创立了科学社会主义即马克思主义理论;无产阶级革命导师恩格斯是马克思的亲密战友和科学社会主义的主要创始人之一,两人都领导了国际工人运动并促进了马克思主要与工人运动的结合。


时间、分期

19世纪中晚期至20世纪早期的世界

半殖民地半封建化的加深(1861-1894)

民族危机的加深和旧民主革命的高潮(1895-1912)

民族工业的短暂春天和旧民主主义革命的终结(1912-1919)

中国历史

经济

1、经济:第二次鸦片战争后,列强侵入内地,中国被卷入资本主义世界市场;19世纪6、70年代在外资、洋务企业刺激、诱导下,半殖民地半封建化进程中,中国民族资本主义在东南沿海产生。2、社会生活:留美幼童揭开“断发易服”序幕。轮船、铁路,四通八达的电报网形成,近代报刊产生。

1、经济:列强资本输出进一步瓦解自然经济;清政府放宽设厂限制、奖励实业,民族资本主义初步发展。2、社会生活:维新派倡导、临时政府颁布法令推进“断发易服”、“废止缠足”,改革传统婚姻制度,中山装受到新派人士欢迎;辛亥革命前近代铁路网格局奠定,汽车传入上海,航空业开始;19世纪末20世纪初,电话传入、电影业起步,报刊唤起民众方面启蒙作用重大。

1、经济:民族工业短暂春天。①原因:辛亥革命扫除部分障碍;民族资产阶级、海外华侨竞相投资机器工业;群众性反帝斗争推动;欧洲列强忙于“一战”暂时放松经济侵略,有客观有利条件。②表现:纺织、面粉发展较快,涌现张謇等著名实业家。2、社会生活:改阳历,采用先生、同志等称呼,城市婚丧仪式简约文明,但农村传统风俗依旧;公路修筑技术传入。

政治

1、中外反动势力公开勾结,太平天国失败,清政府开始沦为列强统治中国的工具。2、为挽救内忧外患的危机,19世纪60—90年代,清政府掀起洋务运动,兴办近代军事和民用工业,创建新式海军和举办新式教育、留学教育,培养实用人才等。运动没有使国家走上富强道路,但却启动了中国近代化的进程。3、中国民族资产阶级产生。

1、1895年甲午战争中国战败,《马关条约》使半殖民地化程度大大加深;八国联军侵华战争中国战败,1901年的《辛丑条约》使中国完全沦为半殖民地半封建社会。2、义和团反帝爱国运动粉碎了列强瓜分中国的狂妄计划,但落后性使其难免失败;孙中山为代表的资产阶级革命派,建立中国同盟会、提出资产阶级革命纲领,进行反清武装起义,1912年推翻了清王朝,建立了中华民国,但革命果实为袁世凯窃取,中国社会性质依然没有改变。

1、列强与北洋军阀公开勾结,近代中国两大社会主要矛盾合流,集中体现为中国人民与帝国主义支持的北洋军阀的矛盾,中国依然是半殖民地半封建社会。2、孙中山维护共和民主的斗争连遭挫败,资产阶级的旧民主主义革命陷入困境。3、随着民族工业短暂而迅速的发展,中国无产阶级队伍发展壮大,思想觉悟和斗争水平不断提高,这为中国由旧民主主义革命向新民主主义革命的转变,为中国共产党的诞生奠定了阶级基础。

文化

1、第二次鸦片战争后,曾国藩等洋务派提出“中学为体,西学为用”,“师夷长技以自强”,强调以儒家纲常名教作为决定国家命运的根本,主张采用西方国家的近代科学技术,仿效其教育、赋税等具体措施来挽救江河日下的清王朝。2、同时,知识分子中产生早期维新思想,代表人物有王韬、薛福成、郑观应等。主张变革政治制度,设议会实行君主立宪制,发展工商业等。

1、康有为等资产阶级维新派,将西方资产阶级政治学说与儒家思想结合,宣传维新变法,推动了维新变法运动的开展,激发了人民的爱国思想和民族精神,是又一次思想解放运动。2、20世纪初,以孙中山等资产阶级革命派,将革命纲领阐发为“民族(驱除鞑虏,恢复中华)、民权(创立民国)、民生(平均地权)”三大主义。它是比较完整的资产阶级民主革命纲领。但既未明确提出反帝,也无彻底的土地纲领,注定其不能彻底完成反帝反封建的民主革命任务。

1、新文化运动内容:提倡民主和科学,反对专制愚昧和迷信;提倡新文学,反对旧文学;提倡新道德,反对旧道德;竭力宣传马克思主义。2、对运动的评价。进步性:运动前期是资产阶级新文化反对封建的旧文化的斗争。它动摇了封建正统思想的统治地位,使人们的思想得到解放;运动使民主和科学思想得到弘扬,形成生气勃勃的思想解放潮流;还为马克思主义的传播奠定了思想基础;同时也促进了中国自然科学的发展。局限性:对东西方文化存在着绝对肯定或决定否定的片面性。

时间、分期

19世纪中晚期至20世纪早期的世界

第二次工业革命和垄断资本主义兴起(19世纪70年代—1918年)

世界历史

经济

1、第二次工业革命的背景:资本主义制度在世界范围内确立;资本主义世界市场体系初步形成;工业革命为其积累了先后的资本;自然科学的新发展(特别是电磁学方面的成果)为其奠定科学基础。2、成果:电的广泛运用(西门子发电机、格拉姆电动机,电灯、电车、电话、电影等电气产品涌现);内燃机的创制和使用(煤气、汽油。柴油机,内燃机车、远洋轮船,飞机、汽车);化学工业(燃料、化肥、塑料、化纤等);传统工业的改造(炼钢技术等)。3、影响:①推动社会生产力巨大发展,电力和电气产品制造业、石油工业、汽车工业等新兴工业出现,重化工业取代轻纺工业成为工业生产的主要组成部分。②私人垄断组织逐步取代工厂成为资本主义生产的组织形式,适应并促进了社会生产力的发展。③第二次工业革命,新兴交通工具和通讯手段,为世界市场的发展提供了先进的物质技术条件,20世纪初伴随着世界市场和殖民体系的形成,资本主义世界体系也最终形成。

政治

1、资产阶级代议制在欧洲大陆扩展。①1871年德意志统一实现,随后颁布了《德意志帝国宪法》。它规定德国为联邦制君主国家。作为国家元首,皇帝拥有宣战、媾和、缔约、召集和解散议会的权力以及统率权;作为政府首脑,帝国首相由皇帝任命,只对皇帝负责,拥有绝对权力;议会由联邦议会和帝国议会组成,联邦议会是国家最高权力机构,代表不经选举,均来自保守贵族和大资产阶级;帝国议会经选举产生,虽为立法机构但权力较小。作为一部带着浓厚专制色彩的资产阶级宪法,它使得不彻底和不完善的代议制在德国确立。②1875年法兰西第三共和国宪法颁布,在此后的几年内,共和派通过极其艰苦的斗争,终于把参众两院、内阁、总统等关键职位都掌握在自己手中,共和政体在法国得到巩固,这促进了法国工业资本的发展。2、俄国十月社会主义革命胜利。作为帝国主义链条中最薄弱环节一个国家,一战加剧了俄国社会的各种矛盾。1917年二月革命推翻了沙皇专制统治,但临时政府继续进行帝国主义战争。在列宁和布尔什维克党领导下的伟大的十月革命,建立了世界第一个工农苏维埃国家。十月革命是人类历史上第一个取得胜利的社会主义革命;成功地把社会主义由理论变为实践;沉重打击了帝国主义的统治,鼓舞了国际无产阶级和殖民地、半殖民地人民的革命斗争。

文化

1、帝国主义时代的马克思主义——列宁主义诞生,这为俄国无产阶级夺取十月革命的胜利奠定理论基础。2、俄国涌现了许多伟大的现实主义作家(普希金、果戈理、托尔斯泰);印象画派兴起(莫奈《日出·印象》);浪漫主义音乐发展(意大利歌剧,普契尼《蝴蝶夫人》、《图兰朵》),俄国东欧民族乐派出现(柴可夫斯基《天鹅湖》等);电影艺术诞生(法国卢米埃尔兄弟发明活动电影机;美国格里菲斯发展电影构图和剪辑技术)。3、物理学发生重大革命。19世纪科学家发现,高速运动的微观粒子发生的现象是经典力学所无法解释的。大量的实验证明,微观粒子的运动不能用通常的宏观物体的运动规律来描述。1900年德国物理学家普朗克提出量子假说,它宣告了量子论的诞生;1905年德国物理学家爱因斯坦提出狭义相对论和光速不变原理,1916年他完成了广义相对论的最终形式。相对论和量子论的创立为现代自然科学和技术革命提供了重要理论基础。

选修

改革、人物

1、改革:19世纪末,在民族危机千钧一发的关键时刻,以康有为、梁启超为代表的资产阶级维新派,取得光绪帝的支持,发动了一场旨在救亡图存的维新变法运动。运动的高潮是“百日维新”,在此期间,光绪帝发布了一系列政治、经济、文教、军事方面的变法诏令。但由于封建顽固派的阻挠和反扑,变法如昙花一现归于失败。戊戌变法是一场爱国救亡的政治运动;是一场自上而下的资产阶级改良运动,符合中国历史的发展趋势;它也是近代中国的一次思想解放潮流,促进了中国人民的觉醒。2、人物:①中国铁路之父詹天佑为中国铁路事业的发展作出巨大贡献。②20世纪的科学伟人爱因斯坦创立了著名的物理学相对论,发展了牛顿的经典力学;提出了光量子假说,推动了量子力学的发展。他对20世纪现代科学的发展和第三次科技革命的发展贡献巨大。作为有崇高责任感的社会活动家,他对人类和平与进步事业也作出了贡献。


时间、分期

20世纪上半期的世界(1919-20世纪50年代初)

大革命(1919-1927)

土地革命(1927-1937)

抗战(1937-1945)

解放战争(1945-1949)

中国历史

经济

1、经济:欧洲列强卷土重来加紧侵略,民族资本主义萎缩。2、社会生活:汽车在各大城市成为权贵、富商代步工具,京津航线开通、民航业拉开序幕;20年代中国电影业迅速发展。

1、经济:基本统一、国民政府经济举措使民族工业发展较快;官僚资本获统治地位。2、社会生活:电影成熟,《渔光曲》获国际声誉;《义勇军进行曲》传唱;《红色中华》、《中央日报》针锋相对。

1、经济:日寇和四大家族官僚资本掠夺使国统区、沦陷区民族工业陷入困境;解放区大生产运动为抗战胜利奠定物质基础。2、社会生活:《新华日报》、《解放日报》创刊。

1、经济:国统区民族资本主义工业陷入绝境;解放区的土地改革为解放战争胜利奠基。2、社会生活:国民政府政治腐败、民生凋敝,重工业薄弱,公路、铁路、民航业发展缓慢;3、40年代国统区左翼电影发达。

政治

1、列强与军阀勾结,军阀混战日甚;2、1921年中共建立,1924年国共第一次合作掀起的大革命风暴,基本推翻北洋军阀统治。

工农武装起义和农村根据地建立,星星之火形成燎原之势;第五次反围剿失败红军被迫长征,遵义会议为转折点;长征胜利意义重大。

1、国共二次合作、全民族抗战,中国近代近百年来反帝斗争首次完胜;2、中共领导的人民革命力量在抗日烽火中壮大。

重庆谈判、政协会议争取和平民主;粉碎全面和重点进攻;挺进中原、实现战略转折;三大战役、战略决战;渡江战役国民政府统治覆灭;新民主主义革命胜利。

文化

马克思主义与工运结合,为中共建立奠定思想基础;新三民主义是国共第一次合作的政治基础;农民问题理论的提出使毛泽东思想开始萌发。

大革命失败后,毛泽东创造性地提出了“农村包围城市、武装夺取政权”以及“星星之火可以燎原”等理论,为中国革命指明了方向。

抗战时期新民主主义理论的创立表明毛泽东思想已形成完整理论体系,中共七大毛泽东思想被确定为党的指导思想。

毛泽东在中共七届二中全会报告为民主革命向社会主义革命转变做了准备;《论人民民主专政》等文章的发表为新中国成立做了政治理论上的准备。

世界历史


20世纪20年代的世界

大危机和二战(1929-1945)

战后初期的世界(1945-50年代初)

经济

1、战后美国经济繁荣,汽车、钢铁业等高速发展,但贫富差距拉大为大危机爆发埋下隐患。2、战时共产主义政策巩固了新生的苏维埃政权;新经济政策促进了苏俄(联)经济的恢复。

1、1929-1933年经济危机空前严重,给资本主义经济以沉重打击。2、苏联第一、二个五年计划,社会主义工业化取得巨大成就,农业集体化实现,但苏联经济存在着结构不合理、重视产品数量,忽视品种、质量等问题。

1、①美国经济稳步发展,欧、日经济恢复。②资本主义经济新变化:国家加强对经济干预;福利国家发展;第三产业蓬勃发展。2、国际货币基金组织、世界银行、关贸总协定建立,“布雷顿森林体系”形成,世界市场体系化、制度化发展。3、苏联迅速医治战争创伤,经济得到恢复。

政治

1、20年代资本主义世界出现短暂的相对稳定;2、苏俄(联)人民打退国内外敌对势力的进攻,巩固了苏维埃政权;新经济政策是向社会主义过渡的可行途径。

1、经济大危机带来严重的政治和社会危机。美国罗斯福实施新政,国家干预对对战后资本主义世界影响深远。2、1936年苏联新宪法,标志着苏联社会主义的建成和斯大林模式的形成。

1、二战后确立了美苏主导的雅尔塔体制。2、战后欧亚一系列国家走上社会主义道路,形成了社会主义阵营。3、美国推行对苏联等社会主义国家的“冷战”(杜鲁门主义、马歇尔计划、建立“北约”),发动朝鲜战争,美苏两极格局形成。

文化

1、西方文学领域出现一批杰出的现实主义作家和作品,但现代主义文学兴起并逐渐成为主流;苏联社会主义文学繁荣;泰戈尔的《戈拉》和鲁迅的《呐喊》是民族文学的杰作。2、毕加索是现代主义美术大师,代表作《格尔尼卡》;现代主义音乐兴起,爵士乐风行美国。3、卓别林是“无声片”时代最负盛名的艺术家;苏联电影迅速发展;1927、1935有声、彩色电影分别问世。

选修

改革、人物

1、世界第一个社会主义国家的缔造者列宁:建立布尔什维克党,创立帝国主义时代的马克思主义——列宁主义;领导十月革命、建立苏俄和苏联;探索俄国建设社会主义的道路。2、“亚洲觉醒”三先驱。新土耳其的缔造者凯末尔:一战后领导土耳其革命,维护了土耳其的独立,废除了土耳其旧制度,使之走上了资本主义道路;中国民主革命先行者孙中山:见中国史部分;圣雄甘地:领导印度人民坚持非暴力不合作运动,推动了印度民族解放运动的发展,并领导印度最终取得独立。









时间、分期

20世纪下半期的世界(20世纪50年代-21世纪初)

现代史上的中国(1949-21世纪初)

过渡时期(1949-1956)

探索、曲折(1956—1976)

新时期(1976-21世纪初)

中国历史

经济

1、经济:52年底国民经济顺利恢复;一五计划工矿业成就巨大,社会主义工业化起步并奠定初步基础。2、社会生活:实行粮食、食用油等统购统销;人民基本生活得到保障。取缔丑恶现象,颁布《婚姻法》,社会风气根本改变。相继建成宝成、兰新等铁路,公路交通发展迅速。《人民日报》等成为党的喉舌,《光明日报》等并存。

1、经济:大跃进、人民公社化等“左”倾错误导致三年经济困难;但十年间社会主义经济建设成就仍然十分巨大。文化大革命十年动乱,使国民经济遭到严重破坏,中国与发达国家差距拉大;73、75年由于周恩来、邓小平的努力,经济形势稍有好转。2、新中国电影业出现新特点,反映工农生活和革命题材的作品纷纷涌现;1958年中国电视业诞生。

1、经济:①1978年农村改革展开,主要实行家庭联产承包责任制,发展乡镇企业和非农产业;城市国企改革1984年全面展开,1992年后由政策调整进入制度创新阶段;②20多年的对外开放,形成全方位、多层次、宽领域的格局;③社会主义市场经济体制形成,社会生产力高速发展,主要工农业产品产量居世界前列,人民生活总体达小康。2、社会生活:衣食住行变化翻天覆地:吃讲营养、穿讲时尚,住讲舒适;铁路、公路密集,民航世界大国;2000年固话、移动电话世界第二;报刊业恢复生机;电影走向辉煌的新时代,电视普及;20世纪90年代中国接入互联网之后,互联网在中国的发展势头方兴未艾。

政治

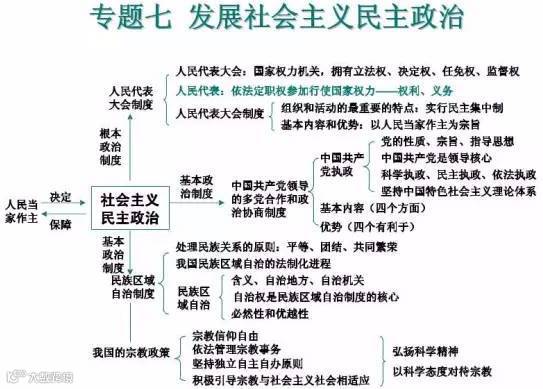
1、新中国建立意义重大;土改、抗美援朝巩固人民政权;人民代表大会制度、多党合作政治协商制度、民族区域自治制度为社会主义民主奠基;三大改造社会主义制度确立。2、确立独立自主的和平外交政策,以独立自主姿态步入国际舞台,出席日内瓦、万隆会议。

1、二、三届人大召开,人民代表大会制度巩固1956年  “长期共存、相互 监督”方针使中共领导的多党合作政治协商制度发展到新阶段。但文革动乱使社会主义民主发展遭到严重破坏2、70年代中美中日关系发展,外交工作取得重大突破。

1、民主法制:①平反冤假错案;全国人大加紧立法工作,逐步形成了宪法为核心包括民法、刑法等中国特色的社会主义法律体系,为依法治国奠基。②完善人大制度和国家领导体制;强化、扩大基层民主;民主党派方针,完善政协制度;颁布《民族区域自治法》;“依法治国”入宪。3、统一:港澳回归;两岸交流破冰。4、外交:丰富发展独立自主的和平外交政策;开展以联合国为中心的多边外交;活跃在地区性国际组织中(发起上海合作组织)。

文化

1、思想:建国后,毛泽东思想从理论和实践上解决了中国建立社会主义制度的问题,提出了一系列富有特色的社会主义经济、政治理论。毛泽东在各时期的军事、政治、文化、外交、党建、统战等方面均有创见。其思想精髓是实事求是、群众路线、独立自主。2、科技:20年间中国科技成就突出,主要体现在导弹、原子弹、人造卫星、杂交水稻的培育等方面;3、文艺、教育:“双百”方针的提出和曲折;建国以来人民教育事业开基创业、曲折发展。

1、思想:邓小平理论解决了“什么是社会主义、怎样建设社会主义”这一根本问题;“三个代表”:创造性地回答了“建设什么样的党、怎样建设党”的问题。2、科技:科技体制改革加强了经济和科技的联系,科技取得全面发展,电子计算机、载人航天等领域成就巨大。3、文艺教育:落实“双百”方针,文艺界迎来万紫千红的春天。教育界贯彻“三个面向”方针和“科教兴国”战略,基础教育、高等教育、西部教育全面、持续发展。


时间、分期

20世纪下半期的世界(20世纪50年代-21世纪初)

五十至七十年代初

七十至八十年代

九十年代以来

世界历史

经济

1、西德、日本经济发展迅速,欧共体建立;70年代初美国发展放缓,“布雷顿森林体系”的瓦解美国资本主义经济霸主地位动摇。2、赫鲁晓夫改革打破对斯大林的迷信,但最终失败。勃列日涅夫改革一度增强苏联国力。

1、70年代欧美爆发经济危机,陷入滞胀。80年代美国里根改革出现低速增长;日本崛起为经济大国,美日欧三足鼎立局面形成。2、勃列日涅夫后期苏联国家陷入困境;戈尔巴乔夫改革。

1、知识经济在美国兴起。2、世界经济出现全球化和区域集团化趋势。①北美自由贸易区、欧盟、亚太经济合作组织是对世界经济影响最大的三个区域经济集团;②1995年建立世界贸易组织,它标志着规范化和法制化的世界贸易体系建立起来;2001年12月中国加入世界贸易组织。③经济全球化是把双刃剑,它加速了全球经济的发展和繁荣,也加剧了全球竞争中的利益失衡。

政治

1、1955年苏联、东欧国家建立“华约”组织,苏联走上霸权主义道路;美苏争霸,“古巴导弹危机”以苏联撤走导弹告终。2、欧共体建立、日本的崛起,欧、日开始采取相对独立的外交政策;不结盟运动的兴起;世界多极化趋势开始出现。

1、1973-1986年欧共体三次扩大,大大增强了抗衡美苏的实力,改变世界政治力量的对比;80年代日本成为世界第二经济大国,提出成为政治大国目标。2、戈尔巴乔夫改革失误导致苏联局势更加动荡;东欧剧变。

1、1991年底《阿拉木图宣言》签署,苏联解体,世界两极格局瓦解。2、两极格局瓦解后,美国成为世界唯一超级大国,极力构筑美国主导的单极世界,但世界格局却出现“一超多强”的局面。3、多极化趋势进一步发展。1993年底,欧盟建立,标志着它朝着经济政治联盟的方向发展;日本加快了谋求政治大国地位的步伐;随着国内经济形势的好转,俄罗斯联邦国际地位不断提高;中国在国际事务日益成为一支举足轻重的力量。

文化

1、文艺:①现代主义成为现代西方文学主流,美国海明威的《老人与海》,爱尔兰贝克特的《等待多戈》;50年代以后苏联出现一批触及尖锐社会问题的文学作品,称为“解冻文学”(爱伦堡的《解冻》);哥伦比亚作家马儿克斯的《百年孤独》反映了拉美人民的生活和斗争。②二战后西方现代主义美术进一步发展,出现形形色色的艺术表现手法;西方流行音乐风靡摇滚、蓝调、爵士乐,摇滚乐成为流行音乐的主流,“猫王”普莱斯利和英国“甲壳虫”乐队广受欢迎。③二战后苏联电影形成自己的风格;意大利、德国出现了优秀的现实主义影片;印度电影富有民族特色;80年代后中国电影作出国门,在国际上屡屡获奖;好莱坞是世界著名的电影生产基地,《星球大战》《泰坦尼克号》《侏罗纪公园》等很有名。2、科技:20世纪40年代美国发明了世界第一台电子计算机,60年代互联网(因特网)在美国诞生,90年代,其发展为全球信息网即万维网。互联网功能强大,是近代以来最方便快捷直观的大众传播媒体,其诞生和发展对人类社会生产、生活、工作以及学习和思维方式的变化都产生了深刻影响,标志着信息化社会开始出现。但它在给人类社会提供更多发展机遇的同时,也带来了巨大挑战:特别是在虚拟性和国家安全方面。

选修

改革、人物

1、新中国的缔造者毛泽东:把马克思主义的普遍真理与中国革命的实际向结合,试毛泽东思想的主要创立者。开辟工农武装割据的道路,领导中国新民主主义革命经过土地革命、抗日战争、解放战争最终走向胜利并建立了新中国,领导三大改造、建立社会主义制度,开始探索适合中国国情的社会主义建设道路。2、中国地质力学的主要奠基人李四光:留学日本、英国,新中国建立后毅然归来,报效祖国;创立地质力学,为中国地质力学奠基;运用自己创立的地质力学理论推动石油和其他矿产资源的开发。3、中国改革开放和现代化建设的总设计师邓小平:参与领导民主革命,为新中国的建立立下赫赫战功;八大后成为党的第一代领导集体的主要成员;十一届三中全会后是中国共产党第三代领导集体的核心,创立中国特色社会主义理论,作出改革开放的伟大决策,推动了20世纪晚期中国改革开放和社会主义现代化建设的迅速发展。




【声明】内容源于网络
0
0
百师联盟技术研究院
百师联盟教育成立于2006年,自成立以来专注于教育领域,始终秉持着“整合优质教学资源,促进教育均衡发展”的信念。现公司旗下业务发展已覆盖资源网站、教育培训、试卷研发、软件开发等诸多领域。
内容 938
粉丝 0
百师联盟技术研究院 百师联盟教育成立于2006年,自成立以来专注于教育领域,始终秉持着“整合优质教学资源,促进教育均衡发展”的信念。现公司旗下业务发展已覆盖资源网站、教育培训、试卷研发、软件开发等诸多领域。
总阅读1.2k
粉丝0
内容938