
新高考适应性考试也就是我们说的八省联考周末就要开考了,很多同学提问了:考试的时候要核酸检测吗?要提供检测的证明吗?
小编给大家整理了各个省市的规定,来看看是怎么说的。
广东在近日发布了防疫注意事项,其中提到,所有考生须注册“粤康码”信息,未注册“粤康码”的考生不予打印准考证,不得参加考试。
1月9日起,对所有考生实行考前连续14天健康监测。所有考生须进行考前14天自我健康观察,如实在“粤康码”中进行健康申报,同时如实填写考前14天个人健康信息申报表,并在参加每场考试时提交考点工作人员。未按要求申报的考生须提供考前7天内核酸检测阴性证明,方可参加考试。
考前14天内出现发热、干咳、乏力、鼻塞、流涕、咽痛、腹泻等可疑症状(以下简称可疑症状)、有境外或中高风险地区活动轨迹、或“粤康码”为红码的人员,应立即报告当地教育行政部门,按规定及时就医排查。相关考生须提供考前7天内核酸检测阴性证明,方可参加考试。
2.考生须关注湖南省居民健康卡公众号,申领电子健康卡。
3.非绿码(电子健康卡)的考生或在考前14天内有过身体异常、有境外或国内非低风险地区活动轨迹、疑似病例和确诊病例接触史的,须及时向考点、报名点或县市区招生考试机构报告,并按照当地疫情防控要求处理。
考生须至少提前1小时到达考点,凭准考证、有效身份证件、72小时内核酸检测阴性报告、“辽事通健康通行码”绿码、佩戴口罩且体温低于37.3℃,方可进入考点参加考试,否则不得进入考点。不佩戴口罩的考生不得进入考点,不得因为佩戴口罩影响身份识别。
1.考前14天起,考生原则上不得离开本省,尽量减少不必要的跨市流动,避免去中、高风险地区和人流密集的公共场所。
2.考生须提前了解并确保自己符合考试所在地防疫政策和要求。在考前14天内出现发热(体温超过37.3℃)、咳嗽等呼吸道症状,在校生须主动向所在中学报告,非在校生须向社区和报名点报告。
考前14天起,考生应认真做好每日体温测量和健康监测,考生应提前通过闽政通APP,申领“八闽健康码”。对来自高中风险疫情地区或有旅居史、境外返回、有境外人员接触史或有疑似症状等情况的考生,考前14天体温异常的考生,考前14天在居住地有被隔离或曾被隔离且未做过核酸检测的考生,共同居住家庭成员中有以上情况的考生,考前14天工作(实习)岗位属于医疗机构医务人员、集中隔离点工作人员、公共场所服务人员、口岸检疫排查人员、公共交通驾驶员、铁路航空乘务人员、进口冷链食品一线工作人员的考生,“八闽健康码”为橙码的考生,考前14天有福建省外行程轨迹的考生,须进行核酸检测。属于需要做核酸检测的考生,应按时进行核酸检测,让自己安心、让家长安心、让老师安心。
考生应于1月19日至22日到当地教育招生考试机构指定的地点领取《准考证》时,同时提交《福建省教育考试考生健康申明卡及安全考试承诺书》,并接受“八闽健康码”核验。属于需要做核酸检测的,还须提交1月16日(含16日)以后的核酸检测阴性报告。如至考试报到时,仍无法提供核酸检测阴性报告的,也可以进入考点,但将安排在隔离考场参加考试。
1月20日,国务院联防联控机制召开新闻发布会,介绍疫情防控最新情况。会上,明确了春节返乡人员须持有7日内核酸阴性检测证明。国家卫健委最新回应了相关重点问题:
1.返乡人员如何划定?
工作方案所指返乡人员是指从外地返回农村地区的人员,主要包括:
-
跨省份返乡人员; -
来自本省内中高风险区域所在地市的返乡人员(中高风险区域内部人员原则上不流动); -
本省内的进口冷链食品从业人员、口岸直接接触进口货物从业人员、隔离场所工作人员、交通运输工具从业人员等重点人群。
2.返乡前核酸检测阴性证明如何获得?
返乡人员可在出发地或目的地的任意一家有核酸检测资质的医疗机构、疾控机构或第三方检测机构进行检测,凭7天内核酸检测阴性证明或包含7天内核酸检测阴性信息的健康通行码“绿码”返回农村地区。
返乡人员返乡前应告知当地村委会,返乡后由村委会查验其7天内核酸检测阴性证明或包含7天内核酸检测阴性信息的健康通行码“绿码”。
持核酸检测阴性证明返乡从1月28日春运开始后实施,至3月8日春运结束后截止。
持核酸检测阴性证明返乡后不需要隔离,但需要进行14天居家健康监测,做好体温、症状监测,非必要不外出、不聚集,必须外出时做好个人防护,并在返乡后第7天和第14天分别做一次核酸检测。返乡不满14天的,以实际返乡时间落实居家健康监测和核酸检测要求。
本周末即将开考,不少同学也非常担心自己的答题速度跟不上新高考的题型变化。新高考模式下,物化生政史地这6个科目的考试时间为75分钟,比起原本的3个科目一起考150分钟,每科的答题时间变长了,题型结构也有了变化。如何保证自己的答题速度,避免漏答失分?小车来给大家支支招!

首先,找到自己做题速度慢的原因。做题慢,离不开以下几点:
1、题目不熟练
或是对知识点本身不熟悉,或是解题思路不熟悉。
2、能力不足
比如,计算能力不足,写字速度慢,阅读速度慢,接受信息能力不足(即不了解题目表述涵义)。
3、性格原因
比如马虎、粗心,比如急躁。很多同学读题时读得很快,却不了解其表达内容,或者是还没读完就开始写答案了,往往要反复回头,浪费时间。
4、做题习惯
很多同学拿到题闷头就做,没有仔细读题的习惯,发现做错了才回头看。还有同学看到题目不认识,就心慌犹豫要不要先做,最终不知不觉浪费时间。
针对这些原因,我们可以用一些训练方法来提高自己的速度:
1、做题训练
我们都知道利用做题来提高做题速度,但有时却没有规划好。
建议大家用简单题和中等题来训练。练习顺序可以从选择题开始,然后是简单、中等的解答题,然后是填空题,最后是大题。
做选择题时,要减少死记硬算的时间,多用技巧解题。如特殊值的代入、选项的代入,多用直接法(直接理解)、排除法(选项逆推)等,尽量少去死算。
选择题要秉持“少算少错,多算多错”的道理,这样不仅可以提高做选择题的准确率,也能大量缩短考试时间。
对于中等题和简单题,即使是不同的题型,在解题思路上也会有太多的相似点。比如物理,几乎都是按照题目表述的步骤罗列表达式,然后联立求解即可得出结论。
2、做题训练时必须注意的几个问题
(1)量大且持续时间长
这里的量指每一次训练的时候题量必须要足够,连续做题的时间要长,切忌浅尝辄止。这样更容易找到感觉,锻炼自己的思维速度。
(2)掐时间
控制好时间去训练,可以有紧迫感。刚开始做题的时候可以放慢一些,多训练解题思维。当有一定的总结后,要尽量缩短做题时间。切记快准狠。
3、关于能力训练
针对计算、写字慢、阅读有问题的同学。
计算能力不足是由于逻辑推导能力不足所导致的,这一点在短时间内只能通过大量的计算来提高。
至于写字速度慢,也可以通过集中练习,比如有些多余的笔画,比如改掉一笔一顿的习惯,然后逐步加快即可。
阅读慢的同学,平时多朗诵,多读适中篇幅的一些文章或题目,训练一目多字,甚至一目多行。
4、减少性格的影响
可以在平时训练时试着一个字一个字念题目(或默读),再有就是做题时强迫自己规范好草稿。不要东一块、西一块乱写,把草稿当作作业来写。
如果好动的同学平时做题的时候可以强迫自己不断继续坚持做下去,短期内养成“稳当”的特点。
5、通过做题来养成正确的考试习惯
做题时要讲究“一看二想三动四回顾”。
先看清题意,再思考题干和题肢之间的关联,然后才动手,最后总结。
当你习惯了这些步骤后,就能快速答题了。切忌没有形成相对固定的解题思维之前,一拿到题就闷头做。
那么,具体在考试中,要怎样确保自己的答题速度呢?这几点要特别注意:
1、答题顺序:先易后难
有些同学喜欢先做大题难题,比如政治先解大题,认为前面题自己都会,如果能先把后面的题拿下就稳了。这样做,却可能导致难题上花费时间太多,到最后留给简单题的时间都紧张了,匆匆忙忙,会做的没做对,得不偿失。
其实,做题的状态不是一下子就来的,从基础题开始做,也是一种适应考场、活动思维的过程。
2、时间分配:避免“头重脚轻”
很多同学前面的基础题因怕失分而花了太多时间,到后面的大分值题目没时间做了。
一般我们考试中各题型的时间分配可以与分数的分配相当的。一定要有意识地控制时间,避免在考场一味地与时间赛跑。
3、遇到难题:千万别死磕,没思路就跳过
难题如果一开始做不出,比如思考了两三分钟还是没有任何头绪,千万不要死磕,待容易题做完后再来攻克。
很多时候难题做不出,可能是因为一个概念一下子想不起来,也可能是因紧张而思路不畅,都是暂时性的,一味钻牛角尖反而没用。如果做容易题适应一段时间后,可能灵感就来了,思路就打开了。
实在做不出的难题,也不要空着,试着蒙一个。
4、遇到主观题:大段答题,要先分点列框架
不要一看到题目就下笔答题,这是非常不好的习惯。尤其主观题,最好先有个大概的框架,比如在草稿纸上列几个关键词作为答题要点,只要思路对了,你的答题速度就会快很多。
提高做题速度的其中一个方法,就是根据题型合理安排做题时间。小车帮大家整理了2021年开启新高考的各个省份的选考科目试卷结构,快收藏起来吧↓↓↓
2021广东选考科目试卷结构

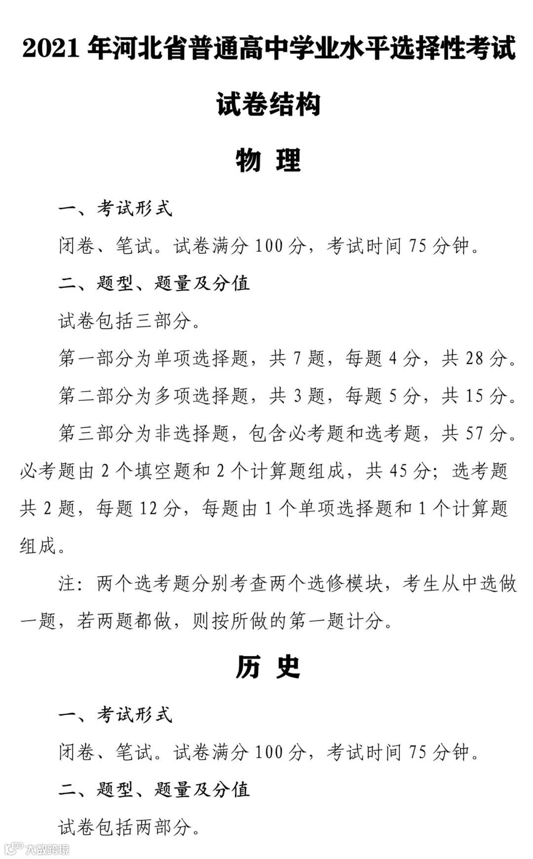
2021河北选考科目试卷结构




2021重庆选考科目试卷结构
一、考试形式
闭卷、笔试。试卷满分100分,考试时间75分钟。
二、题型、题量及分值
试卷包括三部分。
第一部分为单项选择题,共7题,每题4分,共28分。
第二部分为多项选择题,共3题,每题5分,共15分。
第三部分为非选择题,包含必考题和选考题,共57分。必考题由2个填空题和2个计算题组成,共45分;选考题共2题,每题12分,每题由1个单项选择题和1个计算题组成。
注:两个选考题分别考查两个选修模块,考生从中选做一题,若两题都做,则按所做的第一题计分。
一、考试形式
闭卷、笔试。试卷满分100分,考试时间75分钟。
二、题型、题量及分值
试卷包括两部分。
第一部分为单项选择题,共15题,每题3分,共45分。
第二部分为非选择题,共3~4题,共55分。
一、考试形式
闭卷、笔试。试卷满分100分,考试时间75分钟。
二、题型、题量及分值
试卷包括两部分。
第一部分为单项选择题,共14题,每题3分,共42分。
第二部分为非选择题,包括必考题和选考题,共58分。必考题共3题,共43分;选考题共2题,每题15分,分别考查选修3和选修5两个模块的内容,考生任选其中一题作答,若两题都做,则按所做的第一题计分。
一、考试形式
闭卷、笔试。试卷满分100分,考试时间75分钟。
二、题型、题量及分值
试卷包括两部分。
第一部分为单项选择题,共15题,每题3分,共45分。
第二部分为非选择题,包括必考题和选考题,共55分。必考题共2~3题,共47分;选考题共2题,每题8分,分别考查两个选修模块,考生任选其中一题作答,若两题都做,则按所做的第一题计分。
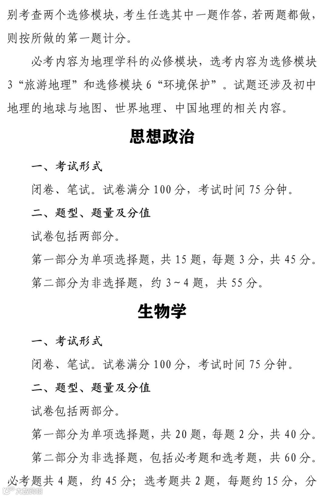
必考内容为地理学科的必修模块,选考内容为选修模块3“旅游地理”和选修模块6“环境保护”。试题还涉及初中地理的地球与地图、世界地理、中国地理的相关内容。
一、考试形式
闭卷、笔试。试卷满分100分,考试时间75分钟。
二、题型、题量及分值
试卷包括两部分。
第一部分为单项选择题,共15题,每题3分,共45分。
第二部分为非选择题,约3~4题,共55分。
一、考试形式
闭卷、笔试。试卷满分100分,考试时间75分钟。
二、题型、题量及分值
试卷包括两部分。
第一部分为单项选择题,共20题,每题2分,共40分。
第二部分为非选择题,包括必考题和选考题,共60分。必考题共4题,约45分;选考题共2题,每题约15分,分别考查选修1和选修3两个模块的内容,考生任选其中一题作答,若两题都做,则按所做的第一题计分。
非选择题部分一般包括填空、实验、作图、简答等题型。
2021湖北选考科目试卷结构
湖北考试院尚未发布相关文件,不过我们可以参考即将于23日开考的新高考适应性考试安排:

其他新高考省份的2021年选考科目试卷结构会如何安排?小编将整理汇总供各位考生和家长参考,敬请留意。



