
据教育部官网:甘肃、黑龙江、吉林、安徽、江西、贵州、广西等七省(区)将于今年秋季学期启动改革。为保障2021年进入新高考的七省(区)扎实做好“新课程、新教材、新高考”实施工作,教育部基础教育司委托人民教育出版社、基础教育课程教材发展中心和七省(区)教育厅,共同组织开展“新课程、新教材、新高考”巡讲活动。
-
已经启动或马上启动新高考改革的省市(区):
-
目前,还没有启动计划的省区(不含港澳台):
-
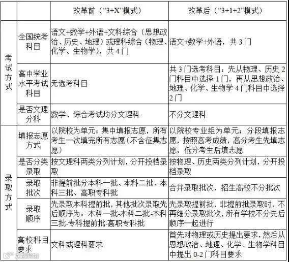
语文、数学、英语三门科目为必考 -
物理、历史两门科目选择一门
-
政治、地理、化学、生物四门科目选择两门
-
语文、数学、英语三门必考科目,各科满分150分,总计450分(原始分计入在内)。
-
物理、历史二选一,各科满分100分(原始分计入在内)。
-
政治、地理、化学、生物四选二,各科满分100分(等级分计入在内)。
-
历史、生物、地理,9.43% -
历史、生物、政治,9.07%
-
物理、化学、地理,8.78%
-
历史、化学、生物,8.27%
-
物理、生物、政治,5.63%
-
物理、化学、政治,3.97%
-
物理、政治、地理,4.25%
-
历史、化学、政治,3.56%
-
历史、化学、地理,3.06%
-
物化生,最高占比是辽宁省,23.77% -
史政地,最高占比是河北省,18.85% -
物生地,最高占比是江苏省,45.32% -
史生政,最高占比是重庆市,11.99% -
物化地,最高占比是湖南省,11.72% -
史化生,最高占比是湖北省,14.08% -
史生地,最高占比是江苏省,20.76% -
物生政,最高占比是辽宁省,7.73% -
物化政,最高占比是重庆市,6.15% -
物政地,最高占比是湖南省,5.48% -
史化政,最高占比是辽宁省,6.73% -
史化地,最高占比是辽宁省,6.73%
长按扫描二维码
关注公众号


