点击上方蓝字关注我们
前段时间,教育部印发了《普通高校本科招生专业选考科目要求指引的文件,这是一份有关选科指引文件。而与2019年通知的相比显然发生了很大变化。
对即将参加新高考的学生,一定要高度重视,不留遗憾!(本文仅供参考)
新选科要求:

旧选科要求:

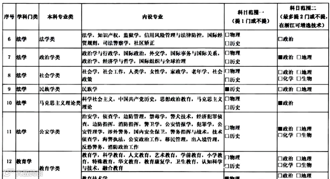
从要求看来,新选科要求更细致,比如:经济学类分两类,一类要求必选物理,一类则物理历史均可。
金融学类,亦如此。

细分要求,意味着什么?
1.如果仅仅从专业入手看待,物理的选科要求范围扩大了,物理更重要了!
2.在选科前很多专业是需要科目基础的!
选科一旦出错,后面的志愿填报选专业,选大学,将会造成无法弥补的影响。
同时,我们可以看到对物理选科的要求,在管理类专业中,占比也增大了!
理科越来越有”理“了!
新选科要求:

旧选科要求:

新选科要求:

旧选科要求:

旧选科要求:

可以看出在新的选科要求中,明确马克思主义理论类、政治学类、公安类专业,必选政治。
新选科要求:

旧选科要求:

历史学类中的文物保护技术专业,在新的选科要求中,必选化学!
数学类、物理学类、化学类专业在新的选科要求中,全部要求化学。
新选科要求:

旧选科要求:

新选科要求:
旧选科要求:
新选科要求:
旧选科要求:
新选科要求:
旧选科要求:
新选科要求:
旧选科要求:

新选科要求:
旧选科要求:
新选科要求:
旧选科要求:
旧选科要求:
旧选科要求:

旧选科要求:
新选科要求:
旧选科要求:
旧选科要求:
新选科要求:
新选科要求:
旧选科要求:
旧选科要求:
新选科要求:

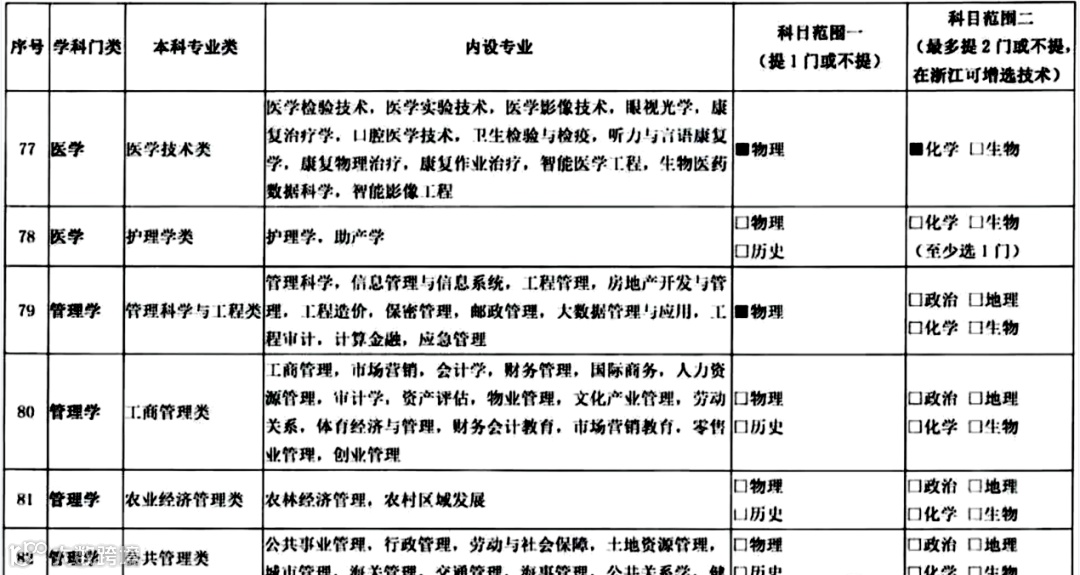
除去地理科学类、心理学类,建筑类专业、纺织类中的服装设计与工程专业、服装设计与工艺教育、丝绸设计与工程专业,中医学类,药学类中的药事管理专业,护理类专业之外,加上管理学类、艺术学类专业之外
其他专业全部要求必选物理和化学!
新的选科要求,越发告诉我们:
3+3或3+1+2,对于偏理考生,越发变成3+2+1了!
大多数理工科类专业、医学专业等,基本上要求物+化必选了。
(本文仅供参考)
往期推荐

