2024年10月,北京市发布了《北京市教育领域人工智能应用指南(2024年)》。作为全国首个全学段AI教育应用系统方案,这份指南为首都智能化教育发展绘制了发展路线图、提供了应用工具箱,并划定了安全红线,确保人工智能在教育领域的科学、安全、可持续落地。
近日,《北京市教育领域人工智能应用指南(2025年)》(以下简称《指南》)正式发布,首次提出“以智助建”这一类人工智能赋能教育的新应用场景。一起来看——
新版《指南》创新性提出了“北极星—地平线—新航道—红绿灯”四维框架,构建了“总指南统领+分学段导引支撑”的“1+4”立体化动态指南体系:
1个总指南明确人工智能赋能教育的“技术发展与应用概述、基本原则、应用场景、规范要求”,统筹技术应用与治理规范,为各类教育协同发展提供总纲领。
4个实施导引涵盖基础教育、职业教育、高等教育、终身教育,突出各级各类教育特色。
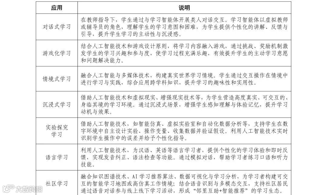
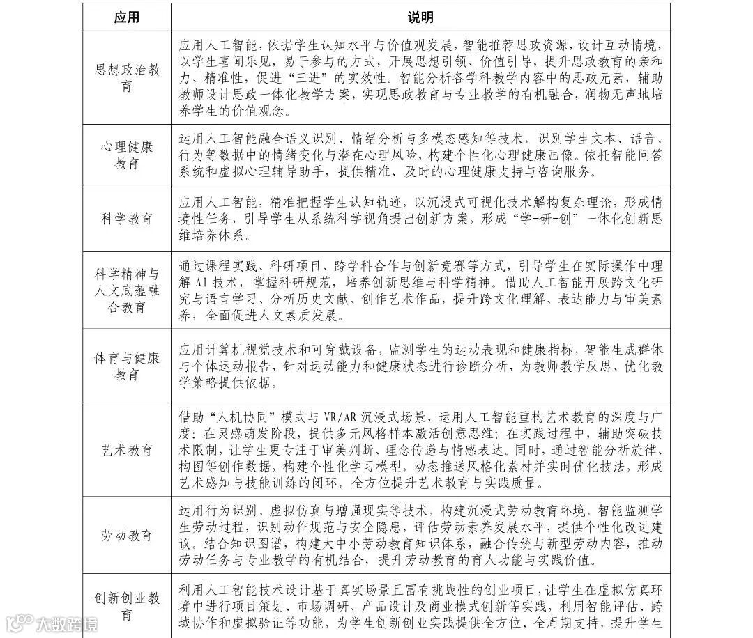
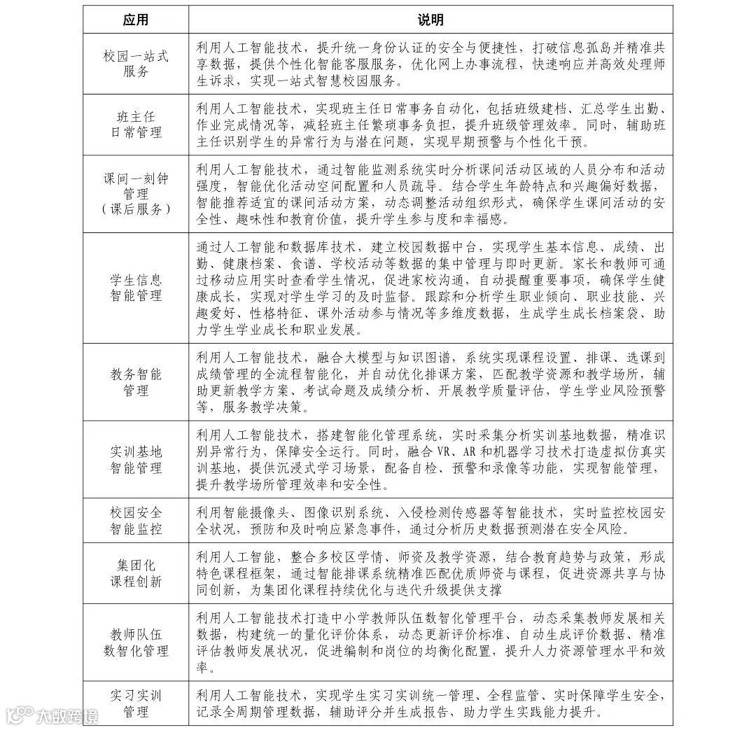
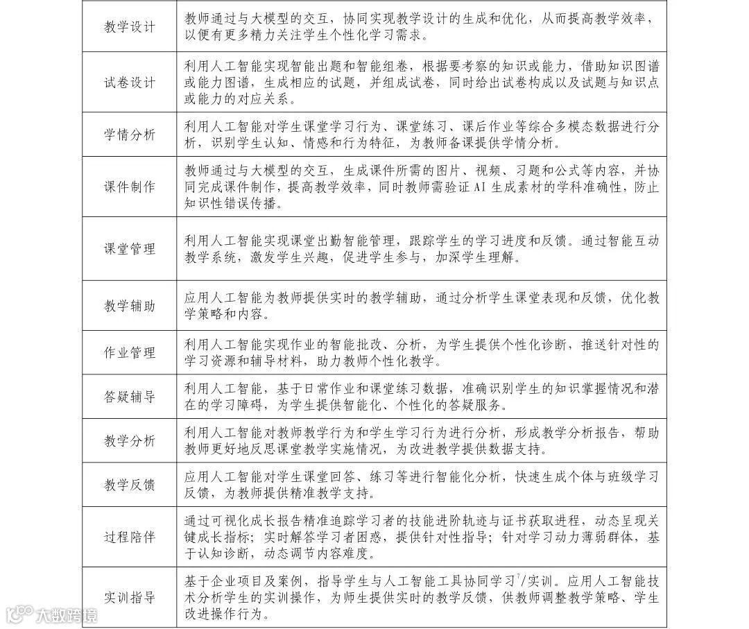
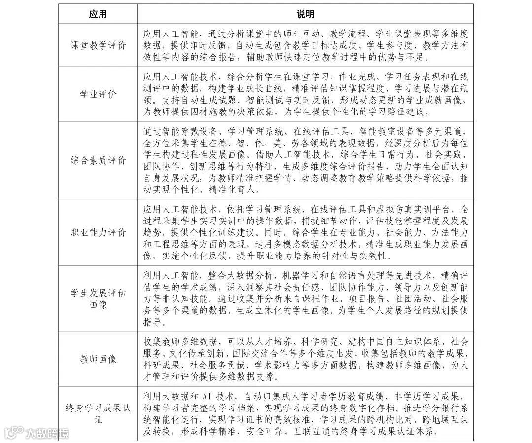
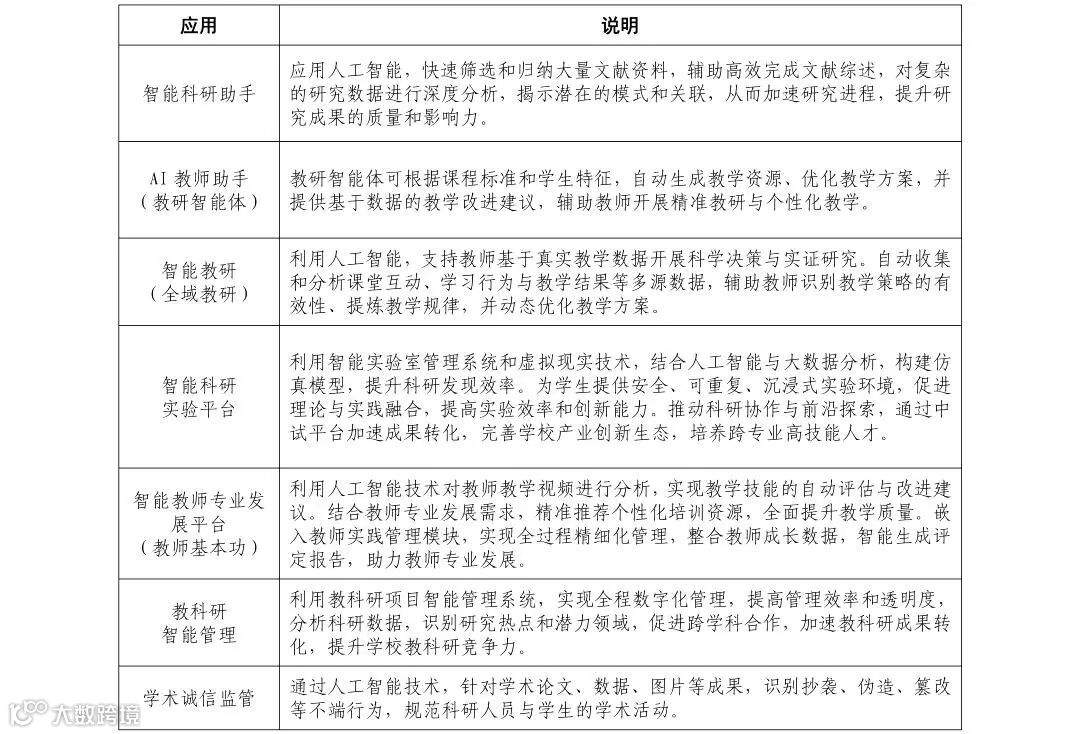
新版《指南》提出了“以智助教、学、评、育、研、管、建”七大领域的67个典型场景、100个优秀案例,形成“全学段、全链条、全维度”的AI赋能体系,为各级各类教育场景的人工智能应用提供实践指引。
《指南》聚焦专业、课程、教材、教师、基地、资源、平台等重点要素建设,首次提出“以智助建”,丰富了人工智能赋能教学的应用场景。
《指南》建议,高等教育要聚焦“金课程、金教师、金专业、金教材”体系建设,深入探索人工智能在学科大模型、AI融合课程、师生AI素养提升、专业结构与内涵升级、教材形态及应用模式革新等多元场景中的智能应用。
在职业教育领域,《指南》提出,借助职业教育行业专业大模型,促进专业、课程、教材、师资、实习实训基地等教学关键要素联动,实现“建—用—管—评”全链条赋能,促进职业教育专业数字化升级和育人范式变革。
在基础教育领域,《指南》建议通过人工智能技术赋能课程建设、教材优化与资源建设,以满足课程设计、教材内容、教学资源的多元化创作与动态更新需求。打破传统教育时空边界,优化教学关键要素配置,重塑智能时代基础教育教学体系,推动构建素养导向、关注学生身心健康发展的和谐课堂,助力实现优质教育资源均衡和大规模因材施教。
在终身教育领域,《指南》提出,在学习型社会构建中,以技术创新深度赋能课程建设、资源建设与学习平台建设,形成“数据驱动、能力本位、生态协同”的智慧型终身教育服务体系,为不同群体的终身学习需求提供精准化、动态化、协同化支撑。通过各领域关键要素优化,推动教育供给侧结构性改革,构建多层次、多维度、可持续的人工智能应用生态,全面提升人才培养质量与教育服务新质生产力,实现教育高质量发展。
北京将持续推进《指南》落地,通过政策引领、案例示范、技术支持与平台推广,让更多成熟的AI教育应用成果走进课堂、服务师生,构建安全、科学、可复制的教育智能化新生态,为全国教育数字化转型提供可借鉴的“北京样本”。
新版教育领域
人工智能应用典型场景






