前言
岁月不居,时节如流
随着2019年的各个项目汇报结题
迎来了2020年的新气象
人勤春来早,奋进正当时
经过详尽的筹划
物探二所邀请副院长詹国卫、资深专家张虹
参加了2020年工作计划即2019年工作计划会
2020
物探二所工作讨论会
2020.1.13
不念过往
不畏将来
学精神入脑入心
支部书记吕其彪带领全体职工学习十九届四中全会精神,理论联系实际,深入浅出专业分析如何抓好物探二所生产科研运行和党建治理体系完善。
01
理论指导
实际工作
深入浅出
解读全会精神
积极转变观念
增强主动作为
二
守初心,抗使命,获成效
生产科研成果总结
成果丰富!
2019年获科技进步奖…………
01
一张张奖状凝结了物探二所全体职工的智慧与汗水......
生产科研考核名列前三(2019年承担各类科研项目19个)
存在问题总结
所班子人员多次调动
全所凝心聚力风貌有待改善
工分分配、党建考核机制存在不足
01
02
明年工作目标
以分公司“一个三年、一个十年”的发展规划
追求“五个一流”为目标
补短板、展优势
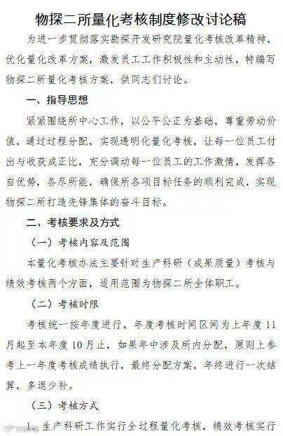
制定了物探二所2020年党建工作计划、宣传工作计划、所量化考核制度和方案、外协人员管理办法等相关内容材料初稿。
凝心聚力
笃行致远
三
务实不虚,为下步工作厘清方向
01
存在问题分析
为了更公平合理的调整工作任务分配,凝心聚力打造团结一致,技术一流的物探团队,剖析现存问题。
1、通过问卷调查,充分搜集所内全体员工意见和建议。
分析2019年扣分细则,找短板,补差距
2、总结出两大类存在问题
管理存在问题分析
a.正式员工管理、外协人员管理制度需要完善
b.固定事物管理人员分散
c.室主任和党小组长职责分离,配合程度低
…………
Aug
量化考核制度存在不足分析
a.量化考核及综合考核设置指标有待进一步优化
b.项目工分分配管理及任务公分缺乏指导性细则
…………
解决方案
通过讨论分析,提出行之有效的目标和实施细则
02
意见收集箱
1、针对2019年扣分大项,狠抓宣传,责任落实到每个人。
2、全所招聘固定事物管理人员,根据工作量和工作成效进行扣分或加分。
3、完善人员管理制度,制定人员动态管理表格,规范员工行为。
4、量化考核指标出台指导性实施细则,加大透明度。
三
领导建言
副院长詹国卫、资深专家张虹就物探二所2019年存在问题以及面临的形势做了深入分析
03
副院长詹国卫建言
1、全所应统一思想,提升团队核心凝聚力。
2、区分主要矛盾与次要矛盾,考核改革应敢于自我革命。
3、物探二所始终工作在一线热点,应提升自身科研水平
资深专家张虹建言
1、2020年补短板,解决存在问题,强化党建落实。
2、提升物探技术,担当地震地质桥梁,强化物探优势和特色,塑物探先锋品牌
END
务虚就是务实,最终要落实到苦干实干。加强制度管理,明确党建在科研生产工作中的引领作用。把凝心聚力作为各项工作的机制和载体,实现2020年物探工作的新突破。
明确生产科研中心工作在新形势下的新责任,强化制度建设,补短板、强弱项、明确职责,提高工作运行效率和质量。
时时早,事事早
物探二所全体职工以认真、担当、实干的精神
在2020年开启了新征程、新起点
作者 韩虹 喻勤 谢洁
审核 尹彤

