【新朋友】点击文章标题下方蓝色"元天阳光影城"关注
【老朋友】点击右上角,转发或分享本页面精彩内容
《变形金刚4》映前惹纠纷
不影响上映 主创已来华
2014-06-21 13:48:55 来源:Mtime时光网 80
《变形金刚4》的拷贝已经就位,而预定的首映式和红毯也会如期举行。
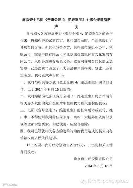
时光网讯 6月20日下午,北京盘古氏投资有限公司宣告全面解除与电影《变形金刚4》的合作,并将美国派拉蒙影业公司、美国家赋公司等在内的多个合作方告上法庭。
此事一出,引发了不少媒体与影迷对影片6月27日的上映的担心。时光网记者在对《变形金刚4》中方投资方及发行方电影网采访后得知,目前影片的拷贝已经就位,而预定的首映式和红毯也会如期举行。有关法律起诉相关事宜,发行方表示均不做回应。
目前唯一值得担心的,反而是主创是否能够按时到达上海。《变形金刚4》主创及剧组成员原定于昨日(6月20日晚)从香港首映礼直接前往上海,由于上海当地航空管制等原因,所有航班均大面积延误。主创们乘坐的航班在延误7个小时后直接取消。通过在场同行记者在社交网络上发出的照片及消息可以看出,《变形金刚4》剧组负责人在地面柜台与航空公司人员交涉,却以失败告终。据最新消息,全体主创已经顺利抵达上海,并将按时出席22号的活动。
——事件回顾——

盘古宣布的解约声明
去年6月上海电影节期间,《变形金刚4》剧组召开新闻发布会,与北京盘古氏投资有限公司签订合约。
对于合同内容,盘古方面的描述是:盘古氏有权制作销售经派拉蒙授权的电影衍生品;在盘古大观举办大型电影道具展;在盘古七星酒店举办全球VIP首映庆典;盘古大观将出现在预告片、海报及电影公映版本。相应的,盘古也将履行以下义务:支付千万级的合作费用;盘古七星酒店作为电影在中国拍摄期间的住宿和接待中心;提供不低于300平方米的办公室。
2013年11月,《变4》剧组入驻盘古大观,完成了对盘古大观及周边区域的取景拍摄。但根据昨日(20号)盘古氏方面在新闻会上的说明,影片上映在即,迄今为止的预告片和海报均无任何盘古形象;大型电影道具展、首映庆典也在别地举行,明显与当初合同里的协议不符。
随后,有国外媒体针对这个问题采访了派拉蒙,片方回应道,“盘古大观在影片中有着非常明显突出的亮相,那段戏看起来也很壮观。对于盘古的态度,我们深表遗憾。同时,我们也在积极的解决这个问题。”
关于《变形金刚4》该事的进展 ,时光网将持续关注带来最新报道。

