下半年学考选考科目试题和参考答案新鲜出炉,同学们快来对答案啦。历史、物理、生物、思想政治、化学、地理、技术七门选考科目都在这了(学考部分已含在内)。相关内容将在《浙江考试》期刊第11期刊发。
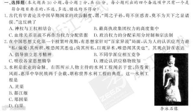
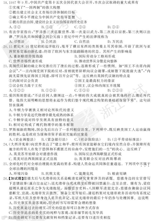
科目:历史
试题
参考答案
科目:物理
试题
参考答案
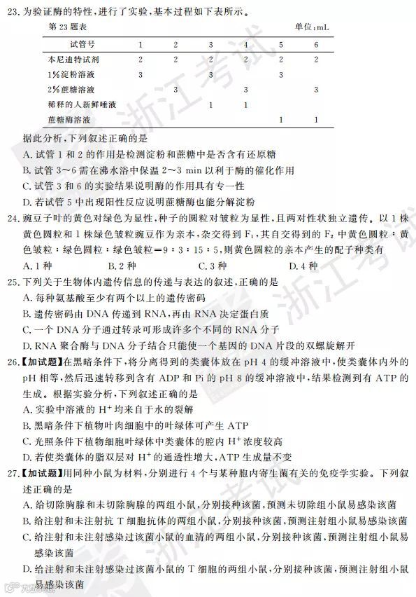
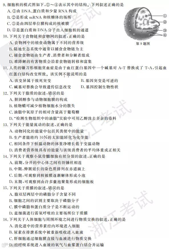
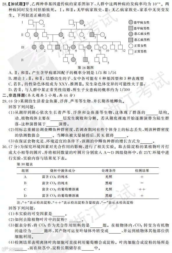
科目:生物
试题
参考答案

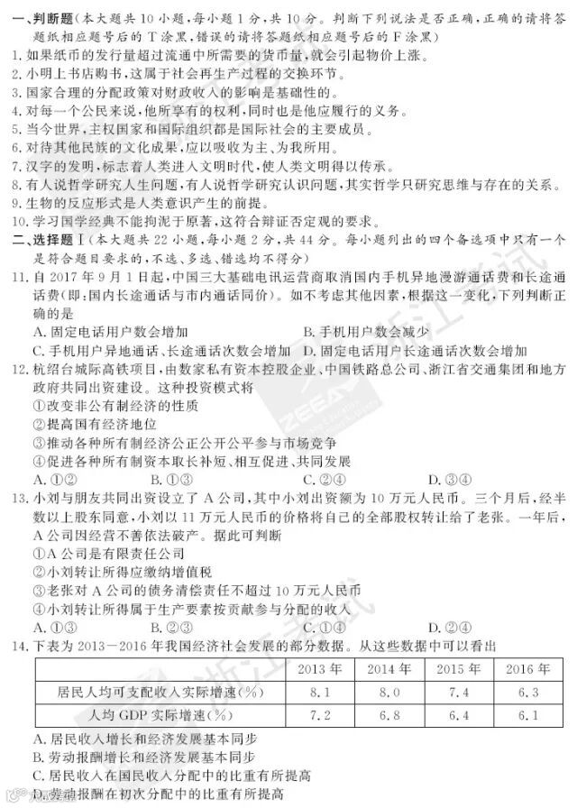
科目:政治
试题
参考答案

科目:化学
试题
参考答案
科目:地理
试题
参考答案
科目:技术
试题

参考答案








