教育部考试中心在2018年高考考试大纲中,着重明确了高考“考什么”,即:必备知识、关键能力、学科素养、核心价值。
今年1月,教育部发布《普通高中课程方案和各科课程标准(2017年版)》,此次课程标准的修订力度较大,并首次提出凝练“学科核心素养”。
可以预见,对学科核心素养的考查,将是2019年乃至今后高考的重要内容。那么,高考9科各自的核心素养是什么?各科必须培养的核心素养有哪些呢?……今天,学习哥就为大家深度解读!


高中语文学科的核心素养包括四个方面,即:
语言建构与运用(语言)——在学习语言文字运用的过程中,增进语文学养,努力学会正确、熟练、有效地运用文字。
思维发展与提升(思维)——在发展语言文字运用能力的同时推进思维机制的发展,提高思辨能力,增强思维的严密性、深刻性和批判性。
审美鉴赏与创造(审美)——在语文和其他学科的学习中,以及在生活中,坚持对美的追求,培养自觉的审美意识和高尚的审美情趣。
文化传承与理解(文化)——在语文课程中进一步理解和尊重文化多样性,关注当代文化,学习对文化现象的剖析,积极参与先进文化的传播。

上述四项中,语言建构与运用、思维发展与提升,是提升语文核心素养的基础内容与基本抓手,也是高考语文考查的主要内容。
1.“语言建构与运用”这一核心素养,主要通过语言运用题来考查。
这也是历年高考语文试卷中承接性最强、创意性最高、变化最大的一大板块。考查方式主要有两种——
考查方式一:选择所示语言材料的对错优劣
多以客观题的形式出现,如2018年高考全国1卷第19题的成语使用、第17题的语病判别等。
考查方式二:要求考生完成一定的表达目标
多以主观题的形式出现,如2018年高考全国1卷第18题的补写语句、第21题的推图文转换等。
2.“思维发展与提升”这一核心素养,主要通过阅读欣赏题来考查。
“阅读欣赏题”即论述类文本阅读、文学类文本阅读、实用类文本阅读、古诗文阅读等,这部分一般占试卷分值的50%左右。
2018年高考语文中的阅读欣赏题,主要有3个特点:
一是“适度增加阅读量,考查信息时代和高校人才选拔要求的快速阅读能力和信息筛选处理能力”;
二是取消选考模式,将“文学类文本阅读”和“实用类文本阅读”均作为必考内容;(多年选考,本意是满足考生学习的自主性与多元性,但在功利备考观念的作用下,也造成了阅读教学的窄化。考试中是弃文学而投实用,教学中是弃散文、剧本、小说而投传记,这种趋势在一些地方甚至发展成谈散文色变、唯传记是瞻的程度。这一改变,不仅体现全面考查学生思维素质的取向,更是对“审美鉴赏与创造”素养的重视。)
三是在“古诗文阅读”部分增加“了解并掌握常见的古代文化常识”的考查内容。


数学核心素养包括数学抽象、逻辑推理、数学建模、数学运算、直观想象、数据分析。共六项三大类。
1.数学抽象是指舍去事物的一切物理属性,得到数学研究对象的思维过程。
2.直观想象是指借助几何直观和空间想象感知事物的形态与变化,利用图形理解和解决数学问题的过程。
(数学抽象与直观想象体现了数学的一般特性。)
3.逻辑推理是指从一些事实和命题出发,依据规则推出其他命题的思维过程。
4.数学运算是指在明晰运算对象的基础上,依据运算法则解决数学问题的过程。
(逻辑推理与数学运算体现了数学思维的严谨性。)
5.数学建模是对现实问题进行数学抽象,用数学语言表达问题、用数学知识与方法构建模型解决问题的过程。
6.数据分析是指针对研究对象获取相关数据,运用统计方法对数据进行整理、分析和推断,形成关于研究对象知识的过程。
(数学建模与数据分析体现了数学的实用性。)

1.通过由具体的实例概括一般性结论,看学生能否在综合的情境中学会抽象出数学问题,并在得到数学结论的基础上形成新的命题,以此考查数学抽象素养。
2.通过提出问题和论证命题的过程,看学生能否选择合适的论证方法和途径予以证明,并能用准确、严谨的数学语言表述论证过程,以此考查逻辑推理素养。
3.通过实际应用问题的处理,看学生是否能够运用数学语言,清晰、准确地表达数学建模的过程和结果,以此考查数学建模素养。
4.通过空间图形与平面图形的观察以及图形与数量关系的分析,通过想象对复杂的数学问题进行直观表达,看学生能否运用图形和空间想象思考问题,感悟事物的本质,形成解决问题的思路,以此考查直观想象素养。
5.通过各类数学问题特别是综合性问题的处理,看学生能否做到明确运算对象,分析运算条件,选择运算法则,把握运算方向,设计运算程序,获取运算结果,以此考查数学运算素养。
6.通过对概率与统计问题中大量数据的分析和加工,看学生能否获得数据提供的信息及其所呈现的规律,进而分析随机现象的本质特征,发现随机现象的统计规律,以此考查数据分析素养。
例如,在2017年高考中,全国II卷第20题第(1)问以椭圆的标准方程为依托,设计了线段之间的相量关系式等条件,考查求动点轨迹的方法;第(2)问设计了动直线相互垂直的证明问题,重点考查思维的灵活性以及综合应用知识解决问题的能力。
全国III卷第8题考查圆柱和球的相关概念,以此考查考生的空间想象能力、逻辑推理能力和运算求解能力。
北京卷第14题通过图表给出信息,考查了考生的数据处理能力和逻辑推理能力。
上海卷第12题以点与线的位置关系为背景,考查了空间想象能力、逻辑推理能力,突出考查数学的理性思维。


英语核心素养由语言能力、文化意识、思维品质和学习能力这四大要素构成。
1.语言能力是指在社会情境中以听、说、读、看、写等方式理解和表达意义、意图和情感态度的能力。
(过去只提听、说、读、写,现在多了一个“看”。这里的“看”在英文里对应的单词是viewing,通常指利用多模态语篇中的图形、表格、动画、符号以及视频等理解语篇的意义。理解这类语篇除需要使用传统的文本阅读技能外,还需要观察图表中的信息、理解符号和动画的意义。)
2.文化品格是指对中外文化的理解和对优秀文化的认同,是学生在全球化背景下表现出的文化意识、人文修养和行为取向。
3.思维品质是学生通过英语学科的学习而得到的心智发展。
(需要指出的是,这里说的思维品质主要指与英语和英语学习有关联性的思维能力,而不是一般意义的思维能力。)
4.学习能力是指学生积极运用和主动调适英语学习策略、拓宽英语学习渠道、努力提升英语学习效率的意识和能力。

1.听:能通过重音、语调、节奏的变化理解说话人所表达的意义、意图和情感态度;能通过听,抓住日常生活语篇的大意,获取其中的主要信息、观点和文化背景。
2.说:能口头简要描述自己或他人的经历,表达观点并举例说明,介绍中外传统节日和中国传统文化;能在口语表达中,根据交际场合和交际对象身份的不同,选择恰当的语言形式,如正式或非正式、直接或委婉,进行日常交际,表达意义和意图,保持良好的人际关系;能借助手势、表情等非语言手段提高交际效果;能通过重复、解释、提问等方式克服交际中的语言障碍,维持交际。
3.读:能在阅读中抓住日常生活语篇的大意,获取其中的主要信息、观点和文化背景;能区分语篇中的主要事实与观点,能预测语篇的主要内容;能识别语篇类型和结构,能辨识和分析语篇的文体特征及衔接手段,能识别语篇为传递意义而使用的主要词汇和语法结构;能识别语篇直接陈述的情感、态度、价值观和社会文化现象。
4.写:能以书面形式简要描述自己或他人的经历,或续写结尾,或表达观点并举例说明,介绍中外传统节日和中国传统文化;所用词汇和语法结构能够表达主要意思;能运用语篇的衔接手段构建书面语篇、表达意义,体现意义的逻辑关联性。
从表面上看,上述具体要求好像只有听、说、读、写语言能力的要求,也就是说,好像只涉及核心素养中的语言能力素养。但实际上,文化品格、思维品质和学习能力也融入了听、说、读、写这四个方面的要求之中。而目前的英语高考,也主要还是从听、说、读、写四个方面来安排考查内容、考查形式和评价标准的。


物理核心素养主要由“物理观念”“科学思维”“科学探究”“科学态度与责任”四个方面的要素构成。
一、物理观念
包括物质观念、运动观念、相互作用观念、能量观念等。能用其解释自然现象和解决实际问题;了解相对论和量子力学等现代物理的概念和规律,并能用这些观念描述自然界的图景。
二、科学思维
物理学科核心素养中的“科学思维”包括——
模型建构,即能够分析模型所涉及的各个要素及其结构,使用模型解释物理现象和过程,阐明物理概念和原理,在真实情景中构建模型。
科学推理,即能够正确理解和应用科学思维方法,从定性和定量两个方面进行科学推理、找出规律、形成结论,并能解释自然现象和解决实际问题。
科学论证,即使用科学证据的意识和能力,能运用证据对研究的问题进行描述、解释和预测。
质疑创新的核心是科学创造力。高中物理的科学创造力主要表现在观察与实验、物理知识的学习、物理问题的提出、物理问题的解决、物理创造活动等方面。
三、科学探究
高中生的科学探究能力表现在:
(1)问题:具有科学探究意识,能在学习和日常生活中发现问题、提出合理猜测与假设。如提出或识别可以通过科学探究解决的问题;判断一项探究活动围绕什么问题展开;根据已有研究,提出可以进一步探究的科学问题;针对问题进行合理的猜想与假设。
(2)证据:具有设计探究方案和获取证据的能力,能正确实施探究方案,使用各种科技手段和方法收集信息。如能通过观察、调查和实验等方式获取证据,掌握课程标准要求的实验器材的使用、实验方案的设计和数据的收集方法;以图或表等多种方式呈现收集到的数据。
(3)解释:具有分析论证的能力,会使用各种方法和手段分析、处理信息,描述、解释探究结果和变化趋势,基于证据得出合理的结论。如基于证据,分析相关现象或原因;使用课程标准要求的方法和技术分析数据;对收集到的证据的可靠性进行评估;评价证据是否支持所得出的结论。
(4)交流:具有交流与合作的意愿与能力,能准确表述、评估和反思探究过程与结果。如准确表达自己的探究问题、过程和结果;选择和运用适宜的媒体与他人进行有效交流;对他人的探究过程和结果能提出建设性的意见。
四、科学态度与责任
是指在认识科学本质,理解科学·技术·社会·环境的关系基础上,逐渐形成的对科学和技术应有的正确态度及责任感,主要包括科学本质、科学态度、社会责任等要素。

一、考查物理观念
例1:(2016年高考乙卷)18.一质点做匀速直线运动,现对其施加一恒力,且原来作用在质点上的力不发生改变,则( )
A.质点速度的方向总是与该恒力的方向相同
B.质点速度的方向不可能总是与该恒力的方向垂直
C.质点加速度的方向总是与该恒力的方向相同
D.质点单位时间内速率的变化量总是不变
答案:B、C。
本题考查对物理基本概念、规律的理解,涉及到物理中的核心内容“力与运动关系”。力是改变物体运动状态的原因,物体的运动状态是由力和初速度共同决定的,考查了学生的运动观。
二、考查科学思维
高考题注重考查学生的科学思维方法,主要包括:建模、推理、论证、类比、等效替代、对称、整体、隔离、逆向思维、控制变量、数学归纳等。
例2:(2016年高考题)17.利用三颗位置适当的地球同步卫星,可使地球赤道上任意两点之间保持无线电通讯,目前地球同步卫星的轨道半径为地球半径的6.6倍,假设地球的自转周期变小,若仍仅用三颗同步卫星来实现上述目的,则地球自转周期的最小值约为( )
A.1 h B.4 h C.8 h D.16 h
解答本题需要真正理解同步卫星的模型与含义,考查万有引力定律在实际科技中的应用且同空间位置的关系,对学生物理空间建模能力要求较高,建模结果如图1所示。

例3:(2016年高考题题)20.如图2所示,一带负电荷的油滴在匀强电场中运动,其轨迹在竖直平面(纸面)内,且相对于过轨迹最低点P的竖直线对称,忽略空气阻力。由此可知( )
A.Q点的电势比P点高
B.油滴在Q点的动能比它在P点的大
C.油滴在Q点的电势能比它在P点的大
D.油滴在Q点的加速度大小比它在P点的小
本题考查内容与解题关键包括:(1)充分运用复合场中的等效重力思想, 可类比于倒转过来的抛体运动,根据轨迹对称性可确定电场方向是竖直向下的;(2)考查电场空间模型的构建、等效类比方法;(3)综合考查“力与运动关系”“功能关系”。
三、考查科学探究能力
众所周知,物理学是一门以实验为基础的学科,物理实验题一直是高考的重要考查部分。《考试说明》中明确提出了对实验能力的考查要求:
能独立地完成说明中所列的实验;能明确实验目的;
能理解实验原理和方法;能控制实验条件;
会使用仪器;会观察、分析实验现象;
会记录、处理实验数据,得出结论,并对结论进行分析和评价;
能发现问题、提出问题,并制定解决方案;
能运用已学过的物理理论、实验方法和实验仪器去处理问题,包括简单的设计性实验。
例4:(2016年高考题)23.(10分)现要组装一个由热敏电阻控制的报警系统,当要求热敏电阻的温度达到或超过60 °C时,系统报警。提供的器材有:热敏电阻,报警器(內阻很小,流过的电流超过Ic时就会报警),电阻箱(最大阻值为999.9 Ω),直流电源(输出电压为U,内阻不计),滑动变阻器R1(最大阻值为1 000 Ω),滑动变阻器R2(最大阻值为2 000 Ω),单刀双掷开关一个,导线若干。[4]
在室温下对系统进行调节,已知U约为18 V,Ic约为10 mA;流过报警器的电流超过20 mA时,报警器可能损坏;该热敏电阻的阻值随温度的升高而减小,在60 °C时阻值为650.0 Ω。
(1)在答题卡上完成待调节的报警系统原理电路图的连线,如图3所示。
(2)在电路中应选用滑动变阻器_____(填“R1”或“R2”)。
(3)按照下列步骤调节此报警系统:
①电路接通前,需将电阻箱调到一定的阻值,根据实验要求,这一阻值为 Ω;滑动变阻器的滑片应置于 (填“a”或“b”)端附近,不能置于另一端的原因是 。
②将开关向 (填“c”或“d”)端闭合,缓慢移动滑动变阻器的滑片,直至 。
(4)保持滑动变阻器滑片的位置不变,将开关向另一端闭合,报警系统即可正常使用。
本实验题注重对实验操作、基本仪器的使用的考查。命题者试图创设一种真实的实验情景,致力于通过纸笔型的考试考查学生真实的实验能力,从而考查学生对实验原理、方法、实物连接、器材的应用的理解和掌握,达到考查探究能力的目的。
四、通过情景化试题考查科学态度与责任感
例5:(2016年高考题)15.现代质谱仪可用来分析比质子重很多的离子,其示意图如图4所示,其中加速电压恒定。质子在入口处从静止开始被加速电场加速,经匀强磁场偏转后从出口离开磁场。若某种一价正离子在入口处从静止开始被同一加速电场加速,为使它经匀强磁场偏转后仍从同一出口离开磁场,需将磁感应强度增加到原来的12倍。此离子和质子的质量比约为( )
A.11 B.12 C.121 D.144
本题背景联系现代科技。这类试题可以引导学生关注自然、关注社会、关注人类的共同命运,增强学生将科学服务于人类的社会责任感和使命感,引导学生理论联系实际。


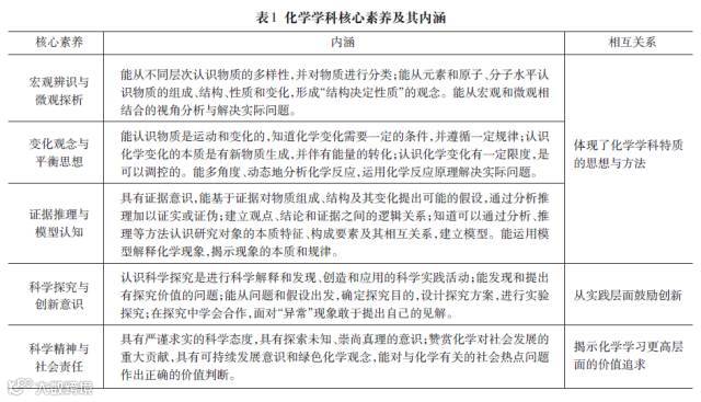
化学学科核心素养包括宏观辨识与微观探析、变化观念与平衡思想、证据推理与模型认知、科学探究与创新意识、科学精神与社会责任5个维度,其内涵见表1。


高考化学试题以化学学科最新科研成果和社会热点问题为背景,创设客观、真实的试题情境,实现对化学学科主干知识、学科能力和核心素养的考查。

“真实情境”服务于“实际问题”的提出,“化学知识”服务于“实际问题”的解决,考查学生在解决“实际问题”过程中的理解能力、推理论证能力、实验探究能力和综合分析能力,实现对化学学科核心素养的测试。以下述两题为例。
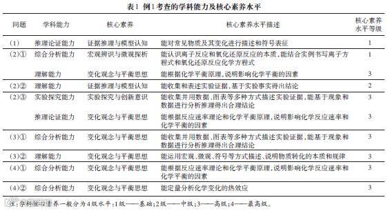
例1:(2016年高考理科综合全国Ⅲ卷第27题)
煤燃烧排放的烟气含有SO2和NOx,形成酸雨、污染大气,采用NaClO2溶液作为吸收剂可同时对烟气进行脱硫、脱硝。回答下列问题:



例2以工业治理氮的氧化物(NOx)污染设置试题情境,结合氨气的实验室制备、氨气的还原性、氮氧化物的氧化性等知识,设置探究性实验,多角度考查学生的学科能力和化学学科核心素养。
例2:中各小题考查的学科能力和核心素养水平见表2。



生物学核心素养由四个要素组成:生命观念、理性思维、科学探究、社会责任,这四个要素是一个统一的整体。
生命观念是生物学核心素养的基础和支柱;生命观念的形成过程中离不开理性思维和科学探究,理性思维和科学探究互为倚重,理性思维是科学探究的重要内涵,科学探究是理性思维的实证过程;在形成生命观念、进行理性思维和科学探究的过程中,最终形成一定的社会责任意识和义务。它们的关系如图1所示。


对生命观念的考查,可以采取的形式有:
(1)让学生从所给材料中总结或提炼出生命观念;
(2)生命观念是由众多重要的生物学重要概念支撑的,可以考查学生对这些概念的理解、迁移和运用的能力,即以重要概念为载体,重点考查学生的理解和运用概念的能力。
理性思维和探究能力是高考考查的重点
这两项也是核心素养中关键能力的直接表现,必须予以重视。下面以两道例题为例——
例1:某海岛生活一种黑尾鸥的海鸟,因为人为环境的破坏,导致黑尾鸥的数量急剧下降。为了保护黑尾鸥,人们将该岛设为自然保护区并进行了科研调查,表2为黑尾鸥14年间的种群增长速率。
回答下列问题:
(1)除了建立自然保护区保护黑尾鸥这一措施外,有人认为还可以采取迁地保护,你认为可行吗?说明你的理由。
(2)为了调查黑尾鸥的种群数量变化,采取最合理的调查方法是什么?原因是什么?
(3)14年间,黑尾鸥的种群数量的增长呈现曲线型,黑尾鸥在___年的数量达到了最大值,这是海岛所能维持的种群最大的数量,称为___量。
(4)岛上有一种专吃黑尾鸥的蝮蛇,为了更好地保护海岛的生态系统,有人认为应该在14年以后开始捕杀蝮蛇,你的观点和理由是什么?
本题题干基本来自一个真实的情境,试题设问既有填空式,也有问答式,设问相对具有开放性。本题所涉及的生物学核心素养的表现及其级别见表3。

例2:Ⅱ型糖尿病患者多以胰岛素抵抗为主,即靶器官对胰岛素反应性降低,并与肥胖高度相关。研究小组进行了如下实验:对照组大鼠一直饲喂普通饲料,实验组以高糖高脂饲料饲喂大鼠,制造胰岛素抵抗糖尿病模型,然后再将其分为模型组与模型运动组(即加强运动),经过6周训练后,各组体重、血糖指标和脂肪细胞瘦素受体蛋白表达情况见表4。
回答下列问题:
(1)表4中的血糖浓度和胰岛素水平是一种什么关系?
(2)瘦素是脂肪细胞分泌的一种激素,可以调节摄食中枢的活动,促进脂肪分解成葡萄糖。在模型组中可以明显看出,大鼠的瘦素水平高于对照组,但大鼠体重并没有降低。从表4中数据分析,这主要是什么原因影响了脂肪的分解?
(3)从表4中的数据分析,运动是从哪两个方面来达到缓解糖尿病的目的?
(4)设置对照组的目的是什么?模型组和模型运动组是什么关系?
(5)从上述实验的结论中,你针对糖尿病病人能提出哪些好的保健意见?
本题题干来自科学实验的方法和数据,需要学生依据实验的具体情况作答。题目设问为问答式,部分设问具有一定的开放性。本题涉及的生物学核心素养的表现及其级别见表5。



1、政治认同
我国公民的政治认同,就是拥护中国共产党的领导,坚持和发展中国特色社会主义,认同中华人民共和国、中华民族、中华文化,弘扬和践行社会主义核心价值观。
中国特色社会主义是改革开放以来中国共产党的全部理论和实践的主题,是党和人民历尽千辛万苦、付出巨大代价取得的根本成就。社会主义核心价值观是当代中国精神的集中体现,凝结着全体人民共同的价值追求。认同中国特色社会主义和社会主义核心价值观,才能形成全国各族人民团结奋斗的共同思想基础,坚持中国道路、弘扬中国精神、凝聚中国力量,为实现中华民族伟大复兴的中国梦而奋斗。青少年的政治认同是他们创造幸福生活的精神支柱、价值追求和道德准则;发展政冶认同素养,才能牢固树立中国特色社会主义理想信念,成为社会主义合格建设者和可靠接班人。
2、科学精神
我国公民的科学精神,就是在认识世界和改造世界的过程中表现出来的一种精神取向,即坚持马克思主义的科学世界观和方论,能够对个人成长、社会进步、国家发展和人类文明作出正确的价值判断和行为选择。
当代中国正经历广泛而深刻的社会变革,正进行宏大而独特的实践创新。在这一社会变革和实践创新的过程中发扬科学精神,必须坚持辩证唯物主义和历史唯物主义基本观点,领会习近平新时代中国特色社会主义思想,认清社会发展规律和阶段性特征,解放思想、实事求是、与时俱进、求真务实,在全面深化改革的进程中,把握发展机遇,应对各种挑战。培养青少年的科学精神,有助于他们形成正确价取向和道德定力,提高辩证思维能力,立足基本国情、拓展国际视野,在实践创新中增长才干。
3、法治意识
我国公民的法治意识,就是尊法学法守法用法,自觉参加社会主义法治国家建设。
建设社会主义法治国家,是推进国家治理体系和治理能力现代化的必然要求;全面依法治国,必须坚持党的领导、人民当家作主、依法治国有机统一,坚持依法治国和以德治国相结合,实现科学立法、严格执法、公正司法、全民守法,在全社会树立法治意识。增强青少年法治意识,有助于他们在生活中依法行使权利、履行义务,严守道德底线,维护公平正义,做社会主义法治的忠实崇尚者、自觉遵守者、坚定捍卫者。
4、公共参与
我国公民的公共参与,就是有序参与公共事务、承担社会责任,积极行使人民当家作主的政治权利。
广泛的公共参与,彰显人民主体地位,是公民行使知情权、参与权、表达权、监督权的表现,有助于更好地表达民意、集中民智,提高国家立法和政府决策的科学性、民主性;有助于鼓励人们热心公益活动,激发社会活力,提高社会治理水平。培养膏少年公共参与素养,有益于他们了解民主管理的程序、体验民主决策的价值、感受民主监督的作用,增强公德意识和參与能力,追求更高的道德境界。

1.整合学科知识
《经济生活》:核心在于处理人的无限需求与有限资源的矛盾,关注现实,考查精细,突出对学生核心素养中理性精神的培养;
《政治生活》注重考查主体(政府、公民、人大、主权国家、政党、民族宗教等),考查一般较为宏观,突出学生核心素养中的公共事务、公共管理为核心的国家治理、政治认同和法治精神;
《文化生活》承担的是学生对精神现象主要的认知任务,设问方式一般较为灵活,突出核心价值观和政治认同;
《生活与哲学》主要任务是改造学生的思维方式,实现学生自身发展,这个模块重视探究活动,设问以人为主体较多,突出理性精神。
2.关注思维提升
以语文为基础,以逻辑为牵引,以学科为引领,以思维为灵魂
思维提升是命题的灵魂。
变重视结果思维改为重视过程思维,拓展学生思维参与教学的深度和广度。
3.聚焦核心素养
内容上,注重考查学生政治认同、理性精神、法治意识和公共参与的培养,以考试帮学生记忆、领会、内化;
形式上注重创新设问的方式,让学生层层剥笋,找出设问的核心与实质;
答案是学生核心素养外化的载体,学生作答的过程就是其核心素养提升和外化的过程。




历史事实、历史叙述、历史解释
单位:汕头市达濠华侨中学
时空观念相关题目和复习指导
作者:陈宝妮
单位:汕头市达濠华侨中学


微山一中 贾峰清

一、人地协调观

1、人地协调观的内涵包括:科学的人口观、资源观、环境观、发展观。
2、人地协调观要贯穿于教学情境的设计,是教学设计的核心线索;教学情境和教学设计要实现人地协调观的教育。
3、自然地理教学中要以“了解自然地理环境”和“自然地理环境对人类活动的影响”为线索,同时要使学生明确人地相互影响的方式、强度、后果、原因。
4、人文地理教学中要以“了解人类活动过程及其区位因素”和“人类活动对自然地理环境的影响”为线索,同时要使学生明确人地相互影响的方式、强度、后果、原因。
5、区域地理教学中要以“人地关系的发展变化过程”和“评价区域人地关系,并提出人地协调的对策”为线索,同时要使学生明确协调人地关系的办法。
二、综合思维

1、综合思维是认识地理事象时的思维方式以及解决地理问题时的思维能力。
2、认识地理演化(运动、过程)时,主要应用“动态”的思维(不排除也使用其他思维方式),即用动态的眼光认识地理要素、现象的发生、发展、变化。
3、认识地理成因(区位)时,主要应用“全面”的思维(不排除也使用其他思维方式),即全面分析地理成因(包括:一因一果、一因多果、多因一果、多因多果等地理成因)。
4、认识某区域的地理事象时,主要应用“系统”的思维(不排除也使用其他思维方式),即系统的认识区域内,要素与要素、要素与整体之间的关系。
5、归纳地理特征、分析地理成因类问题时,主要用要素综合的能力;分析地理演变(发生、发展、变化)类问题时,主要用时空综合的能力;分析区域特征的形成及人地关系类问题时,主要用区域综合的能力。
三、区域认知

1、区域认知是把地理环境组织为区域加以认识的思维方式和能力。
2、把握区域认知需做到:将地理要素组织在不同尺度、不同类型的区域中认识(学习),并能察觉和分析区域中地理活动的特征、区位条件及二者关系;能从整体性、差异性、开放性的角度入手认识区域地理问题(区域发展)。
3、区域认知要求我们的教学设计能在(生活化的)区域情境中,认识(学习)地理要素、地理原理,解决地理问题,谋求区域发展。
四、地理实践力

1、地理实践力是在信息技术和地理工具支撑的环境下的地理实践活动中,表现出来的行动能力。
2、常见的地理实践活动有:观察景观图片、视频,实物标本;实地观察;制作实体模型、虚拟模型;进行地理实验;野外观察地貌、岩石、星空实践;人口、城市等社会调研。在此过程中要运用综合思维和区域认知,要对人地关系有感悟和体验。
3、地理实践活动中的行动能力是指:掌握行动的信息和策略(知识和工具)的能力、具有行动的动机和兴趣、采取相关行动的意愿和反思行动的能力。同时在行动中表现出来的独立(自觉)、果断、自制、坚持的意志品质。








