22日,四川省招考委划定四川2019年高考录取控制分数线。具体如下:
一本:文科540分、理科547分;
二本:文科472分、理科459分;
专科:文科150分、理科150分。
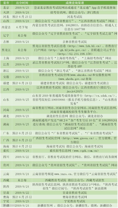
如何查分?今晚22点,8种查分方式
考生成绩将于6月22日晚向社会公布,录取工作将于7月初开始进行。届时,考生可通过四川省教育厅、四川省教育考试院的官方网站、微信,四川省教育厅政务微博、电信IPTV等8种渠道免费查询自己的成绩和录取信息。
具体:
1.四川省教育厅网站;
2.微信关注“四川教育发布”,点击下方菜单栏“高考服务”;
3.四川省教育厅官方微博“@四川教育”;
4.四川省教育考试院官方网站;
5.微信关注“四川省教育考试院”,按照提示输入考生 报名号(或准考证号)、身份证号;
6.“考生助手APP”查询;
7.“电信IPTV”查询;
8.支付宝查分;
同时,考生可于6月23日中午12:00后登录四川省教育考试院官方网站打印高考成绩单。申请成绩复核的考生,持准考证于6月25日12:00前到县(市、区)招考办登记,成绩复核结果由招生考试机构逐级通知考生本人。
志愿填报关键时间点
本科提前批志愿填报截止时间:6月24日17:00
申请成绩复核截止时间:6月25日12:00
其余本科志愿填报截止时间:6月28日12:00
职教师资班和高职班对口招生志愿填报截止时间:6月28日12:00
艺术体育类考生志愿填报截止时间:6月28日17:00
专科志愿填报截止时间:7月5日12:00
附:近两年高考录取控制分数线
2018年
一本:文科553分、理科546分;二本:文科492分、理科458分;专科:文科190分、理科180分。
2017年
一本:文科537分、理科511分;二本:文科470分、理科436分;高职(专科)文科190分,理科180分。
继四川省之后,各省份将陆续公布录取分数线,请各位考生、家长们重点关注第一时间掌握!


