随着疫情防控形势持续向好,多地部署错峰开学,逐渐恢复正常的教学
秩序。
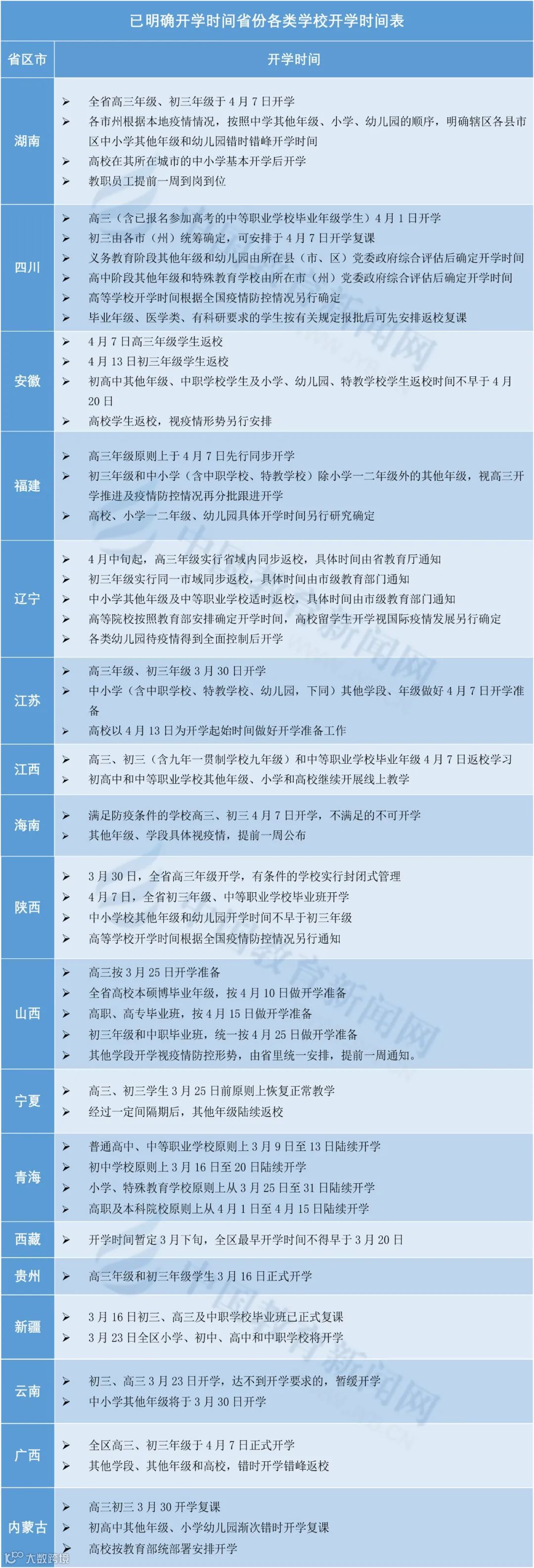
据统计,截至3月27日24时,湖南、四川、安徽、福建、辽宁、江苏、江西、海南、陕西、山西、宁夏、青海、西藏、贵州、新疆、云南、广西、内蒙古18个省区市公布开学时间。
这些省份具体开学是何时?各地中小学开学前后需做好哪些准备?教育小新带大家一起来认真学习!
18省份明确开学时间

各地中小学开学前后需做好哪些准备?
近期,国务院应对新型冠状病毒肺炎疫情联防联控机制印发《关于依法科学精准做好新冠肺炎疫情防控工作的通知》(以下简称《通知》)。(原文链接:http://www.gov.cn/xinwen/2020-02/25/content_5483024.htm)

中小学校开学前
1.学校每日掌握教职员工及学生健康情况,实行“日报告”、“零报告”制度,并向主管部门报告。
2.学校对全体教职员工开展防控制度、个人防护与消毒等知识和技能培训。
3.开学前对学校进行彻底清洁,对物体表面进行预防性消毒处理,教室开窗通风。
4.所有外出或外地的教职员工和学生,返回居住地后应当居家隔离14天后方可返校。
5.做好洗手液、手消毒剂、口罩、手套、消毒剂等防控物资的储备。
6.设立(临时)隔离室,位置相对独立,以备人员出现发热等症状时立即进行暂时隔离。
7.制定疫情防控应急预案,制度明确,责任到人,并进行培训、演练,校长是本单位疫情防控第一责任人。
中小学校开学后
8.每日掌握教职员工及学生健康情况,加强对学生及教职员工的晨、午检工作,实行“日报告”、“零报告”制度,并向主管部门报告。
9.妥善保管消毒剂,标识明确,避免误食或灼伤。实施消毒处理时,操作人员应当采取有效防护措施。
10.各类生活、学习、工作场所(如教室、宿舍、图书馆、学生实验室、体育活动场所、餐厅、教师办公室、洗手间等)加强通风换气。每日通风不少于3次,每次不少于30分钟。课间尽量开窗通风,也可采用机械排风。如使用空调,应当保证空调系统供风安全,保证充足的新风输入,所有排风直接排到室外。
11.加强物体表面清洁消毒。应当保持教室、宿舍、图书馆、餐厅等场所环境整洁卫生,每天定期消毒并记录。对门把手、水龙头、楼梯扶手、宿舍床围栏、室内健身器材等高频接触表面,可用有效氯250~500mg/L的含氯消毒剂进行擦拭,也可采用消毒湿巾进行擦拭。
12.加强餐(饮)具的清洁消毒,餐(饮)具应当一人一具一用一消毒,建议学生自带餐具。餐(饮)具去残渣、清洗后,煮沸或流通蒸汽消毒15分钟;或采用热力消毒柜等消毒方式;或采用有效氯250mg/L的含氯消毒剂浸泡30分钟,消毒后应当将残留消毒剂冲净。
13.卫生洁具可用有效氯500mg/L的含氯消毒剂浸泡或擦拭消毒,作用30分钟后,清水冲洗干净。
14.确保学校洗手设施运行正常,中小学校每40~45人设一个洗手盆或0.6m长盥洗槽,并备有洗手液、肥皂等,配备速干手消毒剂,有条件时可配备感应式手消毒设施。
15.加强垃圾分类管理,及时收集清运,并做好垃圾盛装容器的清洁,可用有效氯500mg/L的含氯消毒剂定期对其进行消毒处理。
16.建议教师授课时佩戴医用口罩。
17.严格落实教职员工及学生手卫生措施。餐前、便前便后、接触垃圾后、外出归来、使用体育器材、学校电脑等公用物品后、接触动物后、触摸眼睛等“易感”部位之前,接触污染物品之后,均要洗手。洗手时应当采用洗手液或肥皂,在流动水下按照正确洗手法彻底洗净双手,也可使用速干手消毒剂揉搓双手。
18.加强因病缺勤管理。做好缺勤、早退、请假记录,对因病缺勤的教职员工和学生及时追访和上报。
19.不应组织大型集体活动。
20.对教职员工、学生和家长开展个人防护与消毒等防控知识宣传和指导。示范学生正确的洗手方法,培养学生养成良好卫生习惯,咳嗽、打喷嚏时用纸巾、衣袖遮挡口鼻。
出现疑似感染症状应急处置
21.教职员工如出现发热、干咳、乏力、鼻塞、流涕、咽痛、腹泻等症状,应当立即上报学校负责人,并及时按规定去定点医院就医。尽量避免乘坐公交、地铁等公共交通工具,前往医院路上和医院内应当全程佩戴医用外科口罩(或其他更高级别的口罩)。
22.学生如出现发热、干咳、乏力、鼻塞、流涕、咽痛、腹泻等症状,应当及时向学校反馈并采取相应措施。
23.教职员工或学生中如出现新冠肺炎疑似病例,应当立即向辖区疾病预防控制部门报告,并配合相关部门做好密切接触者的管理。
24.对共同生活、学习的一般接触者进行风险告知,如出现发热、干咳等疑似症状时及时就医。
25.专人负责与接受隔离的教职员工或学生的家长联系,掌握其健康状况。
(中国教育新闻网项佳楚整理自:中国教育新闻网、各省教育厅官网、中国政府网。)
文章来源:中国教育新闻网
本期编辑:罗彦琳

