点击上方蓝色文字关注我们吧~


目前,新高考已经在全国14个省份实施,无论是“3+3”还是“3+1+2”这也将成为全国31省市新高考改革的主流趋势。而目前与贵州省同批改革黑龙江省内已有中学向学生家长发出的《答家长关心的新高考改革六问》中确定今年秋季入学的新高一学生将实行新高考3+1+2模式。
据中高考改革常规方案时间模式“三年早知道”,可以推测,如果高考改革确定,预计今年秋季9月将会或发出正式新高考改革通知与相关方案,新高一应时刻关注改革动向!
本文将就已经进行改革的省份信息进行整理分析,为大家做好两手准备,方便理解新高考模式。
▶ 什么是3+1+2模式 ?
今年新增8省使用新高考模式:“3+1+2”模式
▲ 语文、数学、英语三门科目为必考。
▲ 物理、历史两门科目选择一门。
▲ 政治、地理、化学、生物四门科目选择两门。
以今年实行新高考的江苏省为例:
总分共计750分
▲ 语文、数学、英语三门必考科目,各科满分150分,总计450分(原始分计入在内)。
▲ 物理、历史二选一,各科满分100分(原始分计入在内)。
▲ 政治、地理、化学、生物四选二,各科满分100分(等级分计入在内)。
再选科目则依据公式采用等级赋分形式,使用等级分计入高考总成绩,每科满分100分,总分200分。
①等级赋分:
将每门选择考再选科目考生的原始分从高到低依次划分为A、B、C、D、E共5个等级,依照等比例转换原则,根据转换公式计算,四舍五入得到考生转换后的等级分。转换时以30分作为等级转换的赋分起点,满分100分。
②等级比例与赋分区间

考生们可以选择出自己擅长的科目进行考试,这对于考生们来说,是给自己提供了一个机会。但是赋分制对完全依靠优势科目去建立核心竞争力的学生来说没有了竞争优势。每个人都将展现自己的最佳优势科目,综合素质的考察更进一步,不得不说,新高考模式下竞争或许更加激烈,也更有针对性。
“2021年高考语文试题注重对关键能力的整体评价。通过对阅读理解、信息整理、应用写作、语言表达、辩证思维和批判性思维等能力考查的科学布局,强化融会贯通,体现对教学中关键能力培养的评价,也引导中学重视对考生综合素质的培养。”教育部考试中心命题专家介绍:试卷强调能力的全面考查体现在整体设计与试题设计两个方面。在整体设计上,试卷通过科学布局,实现了对考生不同能力的全面考查和综合评价。比如,浙江作文“得与失:终点·起点·过程”提供看待“得与失”的多维视角,引导考生在多重、多种关系中确立观点进行思辨。在试题设计上,建立材料选择、情境设置和任务要求的逻辑联系,将多种能力的考查融于一题,综合融通。例如新高考Ⅱ卷作文“写人与做人”,引导考生在读图基础上体悟含义,以文章形式呈现个人思考,实现对考生关键能力的综合考查。
据介绍,平稳主要体现在两个方面:结构与难度。全国甲卷、乙卷试卷结构与2020年一致,试题模块依次为论述类文本阅读、实用类文本阅读、文学类文本阅读、文言文阅读、古代诗歌阅读、名篇名句默写、语言文字运用、写作。新高考Ⅰ卷、Ⅱ卷试卷结构与2020年新高考卷以及八省适应性测试卷一致。
▶ 二选一与 四选二学科的特性如何?
▶ 生物
生物的整体难度在数理化生中最低,更易学习,性价比较高。他注重基础知识的考察以及信息的提取能力。
就近几年来说,我国生物技术突飞猛进,学科社会价值越来越高,未来前景很好,也是理科能力较弱的考生的首选科目。
▶ 物理
物理学科相对来说难度较高,知识之间联系很紧密,注重逻辑思维的培养,涉及的场景与实际生活比较贴近,对现在和将来的理科学习都有很好的辅助作用。
▶ 地理
地理科目文理兼备,学习难度低于理化生,背诵内容少于历史政治,考题客观但答案明确,相对比较容易拿高分,对于选择物理的偏理科生而言,大部分人会选择偏理科的地理,显然要比政治容易的多。
▶ 历史
纯文科的科目,知识面要求广,但相较地理、政治等文科科目更容易理解,拿分比较简单。由于是首选科目之一,很多物理弱的这部分人都会选择这个科目。
▶ 化学
化学是以实验为基础的学科,难度低于数理,高于生物,要求考生拥有较高的识记能力的同时还要充分理解,这个学科是有助于考生的发散思维,是我们在今后繁杂工作能分析解决问题。
▶ 政治
政治学科记忆内容多且与时俱进、贴近生活。也正因为此,它每年试题变化大,所学内容可能和要考的内容就会有差距,而且教材上有可能没有,所以得高分不容易,而且关键是没有把握,浮动可能会较大。所以,导致选考的人数相对较少的。
但政治是大学考研必修科目,如果高中未选考,造成长时间的知识断档,对今后的考研之路是有一定影响的。
▶ 由学科导向转向就业专业导向
新高考3+1+2模式促使高中生们开始先选就业方向,再去选择高中学习的科目,这种由以前“文理分科”学科成绩为导向的选科方式向就业专业导向的模式转变,对于学生和家长都是不小的改变,挑战与机遇并存。
例如:如果学生想要大学学习建筑,三科中至少是 物理+地理 组合,才更利于志愿报考,也更利于大学专业的学习;如果学生想要学习医学,三科应选择物理+化学+生物。
因此这一思维方式的改变更促进高中阶段的职业规划课程与职业体验课程的推进,江浙地区诸多中学已进行学生就业选择启蒙,当然,就业专业的选择也有很多因素的影响,例如家长的期许,家庭情况的限制等等,但我们仍然应该主张让学生获得最大限度的选择权。
“文理分科的时代”选科的基本原则是主观上的“兴趣”“就业”+客观上的“成绩”,而新高考模式的到来,使得“就业”这个因素又丰富了内涵,更加强调“就业专业的学科限制”。
除了专业上的导向内涵丰富,院校的自主性也有所加强。根据今年高考志愿填报信息来看,新高考地区的志愿除了要看分数,还要看各高校对不同专业的选科限制,同一专业也出现了对于学科要求不同的情况,有的院校同意某几种选科方式可进行专业填报,但是有的院校会限制仅某一种选择组合可进行报考。因此,院校对专业的限制也有一定自主性,选科时除了要确定专业的限制外也要确定志愿报考的学校的专业限制。
2020年985高校专业选科限制统计

2021年浙江大学部分专业学科限制

▶ 各选科组合志愿填报专业覆盖率推算

▶ 物化政
可选专业:超过96%
组合优势/劣势:专业选择面广,利于将来考研和考公务员
分析及建议
▶ 物化地
可选专业:超过96%
组合优势/劣势:记忆背诵内容较少,学科之间关联密
分析及建议
▶ 物化生
可选专业:超过96%
组合优势/劣势:学习难度大,选科人数多且优生多,竞争尤为激烈。
分析及建议
物化生这个组合可以说是纯理科组合了,一般理科很强的学生,都会直接选择这个组合,这样的选择可能会违背了新课改全面发展的理念,但是新高考选科还是要以学生的个人意愿为先,按照兴趣爱好为准。
一般选择物化生的学生,要么是理科特别好的,要么是文科特别差的。大家都知道新高考采用的是赋分制,如果物化生成绩一般的学生选择这三科,遇到理科学霸,是很不占优势的,因为竞争太激烈了。
▶ 物生政
可选专业:92%左右
组合优势/劣势:适合有理科情结但不喜欢化学的学生。
分析及建议
▶ 物生地
可选专业:92%左右
组合优势/劣势:生物学科需要擅长归纳和记忆。
分析及建议
▶ 物地政
可选专业:92%左右
组合优势/劣势:喜欢物理但特别不喜欢生化的无奈之举。
分析及建议
▶ 史化政
可选专业:65%左右
组合优势/劣势:文科思维有优势,记忆能力强,逻辑思维能力不太强。
分析及建议
▶ 史化地
可选专业:65%左右
组合优势/劣势:擅长以记忆为主、文字表达好。
分析及建议
▶ 史地生
可选专业:58%左右
组合优势/劣势:有文科偏好,对地理不感兴趣。
分析及建议
▶ 史生化
可选专业:65%左右
组合优势/劣势:适合物理不理想,化学、生物有优势。
分析及建议
▶ 史生地
可选专业:58%左右
组合优势/劣势:学科跨度小,思维跨度大。
分析及建议
▶ 史地政
可选专业:58%左右
组合优势/劣势:学习难度低,选科人数多,竞争异常激烈。
分析及建议
新政策实行后,高中生上课模式将打破按班排课、统一上课模式。
可选方案:
① 选班级:根据学生在高一下学期填写的选课意向表,将所有科目相同的学生编入同一个班,跟现在的教学方式类似,比较稳定。
② 选老师:学生根据意向科目选择老师,实行走班制。
(具体方案以省教育厅、当地教育局与学校公布为准)
新高考模式的变化势必会带来教学方式与学校整体教学资源分配的变化, 这对于学生、教师、校方三者都是一个挑战。
▶ 光明日报发文解读:
▶ 志愿填报难度大
今年,广东、福建、江苏、河北、辽宁、湖北、湖南和重庆8个省市首次实施新高考。
这些省市合并本科第一批、本科第二批,不分文理科,按照普通类、艺术类、体育类分类公布招生计划。招生计划将按照历史科目组合、物理科目组合分别编制。
“与传统高考模式相比,新高考落地后,对成绩、排位等分析和处理具有不同特点,过去一些有效的方法可能就不实用了。”华中师范大学测量与评价中心主任胡向东提醒,今年是八省市新高考的第一年,报考难度更大,考生和家长要“慎之又慎”。
与传统高考相比,新高考志愿填报方式有什么不一样?
目前,新高考省市志愿填报与录取投档方式分为两种
一种是以“院校专业组”为单位,进行平行志愿投档录取,一个“院校专业组”即为一个志愿;湖北、广东、江苏、湖南、福建均采取这一方式。
另一种以“1个专业(类)+1个学校”为一个志愿,进行平行志愿投档录取,采用该投档方式的省市包括河北、重庆、辽宁。
“不可直接套用传统高考模式的录取分数线。”胡向东分析,八省市新高考再选科目实行赋分制,高考分数的分布会不同以往,高校录取又以院校专业组(或专业)为单位,“录取线也会发生变化,直接套用会产生定位不准。”
“不可直接对照传统高考模式的‘一分一段表’。”胡向东说,八省市采用“3+1+2”科目设置,会根据首选科目物理、历史对考生分别排序。这与传统高考文理分科排列相似,但因为考生还有2门再选科目不同,首选物理或历史的考生数量不等同于过去理科或文科的数量,因此分数排序又有不同,“直接套用过去文理科排序也会掉坑,要根据上述不同进行科学的换算”。
“不可直接将一所高校的所有专业都视为同一层次的专业。”传统高考是按院校投档,一所大学有文科和理科两条录取线,校线上再分专业线,专业线差往往并不太大;新高考是按院校专业组(或专业)投档,一所大学设多少个专业组(专业)就会有多少条分数线。胡向东分析,“这些录取线之间可能差距较大,过去的文理两条线的参考价值发生了变化,考生和家长也应充分认识到这一点。”
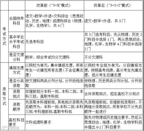
▶ 新高考模式志愿填报与录取对比

贵州省新高考改革相关目前还没有下发正式文件,但从贵州省内中学的教学动态上看,新高考改革离我们已经不远。在没有确定通知依旧遵循传统高考模式的情况下,大家应及时了解改革的最新动态,做好万全准备。
END
长按扫描二维码
关注公众号


