点击上方蓝字关注我们吧
导语
随着“考公热”不断升温,作为国家“储备干部”、更有发展前景的选调生,已经成为名校学子投身体制内的热门渠道之一。汇总选调生的录取热门高校,未来有进入体制内发展的考生和家长,可优先选择这些高校,在报考选调生时更有优势!
划重点:培养党政领导干部后备人选,也就是国家“储备干部”。
2021年北大选调生签约人数首次突破800人,较去年增加近60%,从北大毕业生的就业去向来看,选调生也是备受名校学子青睐!
选调生考试相对国考、省考报录比更低,考试也相对容易。国考考试比例平均是68:1,省考考试比例平均38:1,而选调生考试比例平均在10:1左右,所以说它是好考的公务员一点也不夸张。
报考人数少并不是因为它不好,而是因为选调生作为储备干部培养,招考门槛较高,招考要求就把大多数人挡在了门外。尤其是选调生中的定向选调,更是非名校不要!
那么,如果想报考选调生的话,高考志愿填报哪些大学更有优势?
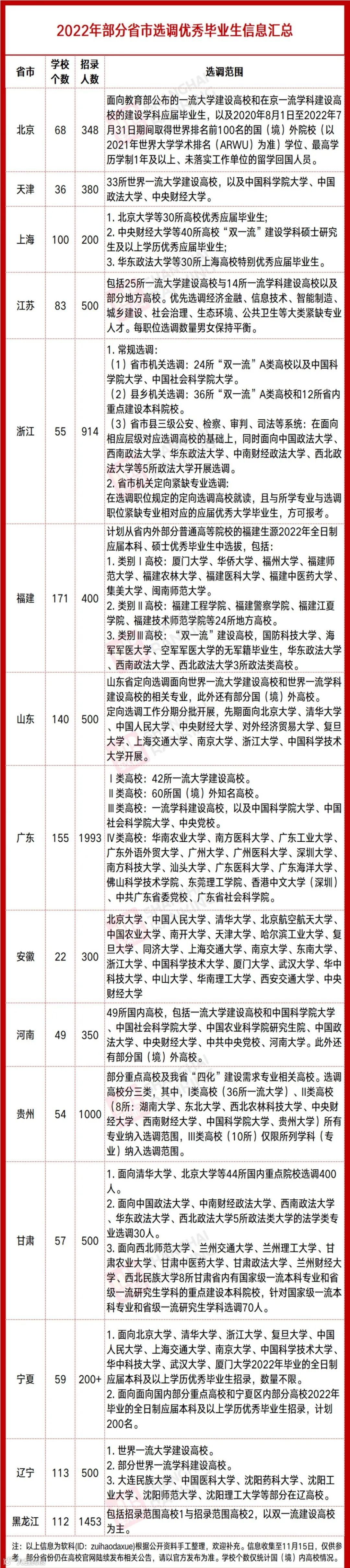
从各省市公布的选调公告来看,选调范围多以双一流高校为主,以及本省市内的部分高校,详情如下:


(图片来源:软科)
除表格中的省份外,内蒙古、陕西、江西、云南也面向中国科学院大学开展选调,目前中国科学院大学选调省份有20个;另云南面向中国农业大学选调,中国农业大学选调省份有21个!
对已公布选调公告的25个省市选调范围内的高校进行统计,可以看出,在选调方面,名校生仍具有突出优势。
清华大学与北京大学独占鳌头,25个省市全部面向清北定向选调。武汉大学、中国人民大学、上海交通大学、复旦大学、华中科技大学、浙江大学、北京航空航天大学获得除河北、山西以外23个省市的青睐,厦门大学、南京大学、中山大学、西安交通大学、天津大学、哈尔滨工业大学、同济大学、东南大学、南开大学、中央财经大学、重庆大学、华南理工大学、四川大学等高校均得到20个以上省份的选调邀请。


数据来源:黑龙江省2022年度定向招录选调生岗位计划表
中国政法大学、西南政法大学、华东政法大学、中南财经政法大学、西北政法大学5所政法大学的选调生在公安、检察、审判、司法等系统可选岗位较多。
注:如果您觉得本文对您有用,欢迎分享推荐给身边的家长和学生,让更多人受益!
声明:本内容为百师联盟综合整理,百师尊重版权,如有侵权请及时联系。
【百师云资源网】
·扫描二维码识别·
·关注我们·

