

目前,河南、安徽、吉林、黑龙江、四川、广东、江苏等十二个省(市、区)公布2024年高考报名提醒,报名时间多在10月底至11月初。
小编为大家汇总了目前已公布的省份的高考报名信息,请各位2024届考生及家长及时关注!


2024年普通高考报名工作相关事项问答
关于做好黑龙江省2024年普通高等学校
招生全国统一考试报名工作的通知
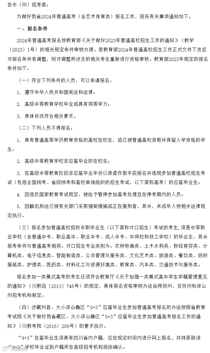
各市(地)招生考试委员会:
现就我省2024年普通高等学校招生考试报名工作(以下简称高考报名)有关事宜通知如下:
一、报名条件
(一)符合下列条件的人员可在我省报名
1.遵守中华人民共和国宪法、法律。
2.高级中等教育学校毕业或具备同等学力。
3.身体条件符合相关要求。
4.户籍和学籍符合《黑龙江省普通高等学校招生全国统一考试考生报名资格审查工作规定》(2023年9月1日发布并施行)和《关于做好全省普通高中2023级学生学籍管理工作的通知》的相关规定。
(二)特殊考生报名
1.非我省户籍的进城务工人员随迁子女上一年度在我省参加过高考未被录取的,仍可在我省就地报名参加高考。
2.户籍为我省久居但为外省学籍的应届考生,凭外省省级学业水平考试(或高中会考)管理机构提供的成绩证明材料、就读学校提供的应届毕业证明信原件和思想政治品德考核材料,到户籍所在地县(市、区)招生考试机构(以下简称招考机构)申请报名(招考机构应将相关材料原件装入考生纸介档案,复印件留存备查)。
3.在我省定居并符合报名条件的外国侨民,须持公安机关签发的《中华人民共和国外国人永久居留身份证》,到居住地招考机构申请报名。
4.华侨、香港、澳门和台湾地区学生报名事宜按《教育部等四部门关于做好联合招收华侨港澳台学生工作的通知》(教学〔2018〕4号)相关规定执行。
5.报考少年班(含数学英才班)的考生须参加当年由高校组织的综合测试,并取得《合格证》。考生凭《合格证》、居民户口簿和居民身份证,到户籍或学籍所在县(市、区)招考机构申请报名。报考少年班的考生只能参加取得相应合格证的高校的招生录取。
6.报考经教育部批准的浙江特殊教育学院、南京特殊教育师范学院、长沙民政职业技术学院、北京联合大学、长春大学、绥化学院、山东特殊教育职业学院、天津理工大学、西安美术学院、郑州工程技术学院等招收视障、听障残疾考生以及有特殊专业要求的考生,须参加高考报名,考试由招生院校单独组织。
7.报考我省高职(专科)院校单独招生的考生,须参加高考报名,由招生院校单独组织考试。考生填报志愿、考试及录取时间和办法另行通知。凡被高职(专科)院校单独招生录取的考生不得参加普通高校招生全国统一考试及录取。
8.参加运动训练、武术与民族传统体育专业单独招生考试的考生须参加高考报名。完成我省高考报名后,还须自行到中国运动员文化教育网(http://www.ydyeducation.com)进行报名,并按要求参加国家体育总局统一组织的专业测试和文化课考试。体育单招相关报名、考试信息可通过中国运动员文化教育网查询。
9.参加高校高水平运动队、高校强基计划测试或被相关高校保送录取的考生须参加高考报名。
10.艺术类考生须参加高考报名。艺术类各统考类别间不能兼报,但同一统考类别涵盖的子类或方向可以兼报。我省统一组织美术与设计类、音乐类、播音与主持类、表(导)演类、舞蹈类、书法类的专业课省级统考。戏曲类专业的考试形式按教育部相关要求执行。
考生如参加高校组织的艺术类专业校考(戏曲类除外),必须参加我省组织的艺术类专业课省级统考并取得统考合格证后方可报考。我省艺术类专业招生专业课统考时间、地点及考试要求等另行通知。
11.体育类考生须参加高考报名。我省统一组织体育专业术科考试,考试项目为100米跑、原地掷铅球、二级蛙跳、800米跑四项。各项评分标准将在黑龙江省招生考试院官网(https://www.hljea.org.cn/),黑龙江省招生考试信息港(https://www.lzk.hl.cn)上公布,术科考试将在2024年5月初进行,具体时间、地点及考试要求等另行通知。
(三)下列人员不得报名
1.具有普通高等学历教育资格的高等学校的在校生,或已被普通高校录取并保留入学资格的学生。
2.高级中等教育学校非应届毕业的在校生。
3.在高级中等教育阶段非应届毕业年份以弄虚作假手段报名并违规参加普通高等学校招生考试(包括全国统考、省级统考和高校单独组织的招生考试,以下简称高考)的应届毕业生。
4.因违反国家教育考试规定,被给予暂停参加高考处理且在停考期内的人员。
5.不符合《黑龙江省普通高等学校招生全国统一考试考生报名资格审查工作规定》(2023年9月1日发布并施行)《关于做好全省普通高中2023级学生学籍管理工作的通知》中有关户籍、学籍规定的人员。
6.因触犯刑法已被有关部门采取强制措施或正在服刑者。其中,未成年人按相关法律规定执行。
二、网上报名及现场信息确认
高考报名流程为网上填报基本信息、网上缴费、现场资格审查及信息确认。
(一)网上报名时间
考生网上报名时间从2023年10月9日至10月20日(含节假日),系统开放时间为每日9时至21时。
(二)现场资格审查及信息确认时间
考生网上填报基本信息、网上缴费结束后应携带相关材料按县(市、区)招考机构规定的时间及地点进行确认。现场资格审查及信息确认于2023年10月31日12时截止。
(三)现场信息确认地点
1.户籍和学籍在我省的应届高中毕业生由中学负责组织,到县(市、区)招考机构指定的地点进行信息确认。
2.往届生及其他考生在户籍所在市(地)、县(市、区)招考机构进行信息确认。
3.在上一年度符合我省进城务工人员随迁子女报考条件的考生,到毕业年份学籍所在地的市(地)、县(市、区)招考机构进行信息确认。
三、报名考试费
根据《关于进一步明确招生考试收费标准的通知》(黑价联字〔1999〕第5号)和《黑龙江省物价局 黑龙江省财政厅关于调整普通高考和成人高考招生报名考务费收费标准的批复》(黑价联字〔2009〕8号)文件规定,凡是参加高考报名的考生须交报名考试费150元。报考体育专业的考生另交术科报名考试费135元(术科报名费15元,每科考试费30元)。报考艺术类专业省级统考的考生另交专业课报名费15元,每报考一科交考试费30元。报考参加外语口试的考生另交外语口试费10元。
四、报名工作流程
(一)网上注册
在规定的网上报名时段内,考生可登录黑龙江省招生考试院官网(https://www.hljea.org.cn/),进入“服务大厅”项下的“网报中心”点击“2024年黑龙江省普通高校招生全国统一考试报名入口”或者登录黑龙江省招生考试信息港(https://www.lzk.hl.cn),进入“网报中心”,点击“2024年黑龙江省普通高校招生全国统一考试报名入口”。考生凭本人身份证号、手机号码进行注册,设置网上报名密码,并妥善保管密码。
(二)网上报名和缴费
考生须在报名规定的时间内完成报考信息填报和在线支付报名考试费操作。考生网上报名时须认真阅读考生网上报名必读和《考生诚信考试承诺书》,确认同意后方能进行报名信息填报。网上报名时所填报的信息,如姓名、出生日期、性别、民族等必须与居民身份证信息保持一致,姓名、地名等信息项中如存在字库中没有的汉字,以拼音(半角大写字母)代替。考生类别一栏须按考生《居民户口簿》填写农村或城镇应往届。考生填报的联系电话必须在高考录取结束前保持畅通状态。考生要认真核对本人填报的信息,发现错误应及时修改,如对所填报的信息进行修改和查询,程序与填报过程相同。考生完成报考信息填报后,需按照系统提示在线支付报名考试费(系统支持具有银联标识的银行卡和微信支付)。报名考试费支付成功后即完成网上报名。
考生须对报考信息的真实性、有效性负责。如果考生在不符合报名条件的情况下获得考试资格,由此产生的后果由考生本人承担。
(三)报名信息确认和采集
考生完成网上信息填报、缴费成功后,还须按照各地招考机构规定的时间和地点进行现场确认。现场确认包括:身份验证、资格审查、头像照片和指纹信息采集等步骤。考生不按时完成网上基本信息填报、报名考试费支付、现场确认等环节步骤,均视为自动放弃报名。
考生报名现场确认工作由市(地)、县(市、区)招考机构统一组织,不得交由考生所在中学办理。现场确认时,考生本人持《居民身份证》原件,经招考机构工作人员核对无误后,使用身份证采集设备读取考生《居民身份证》信息并进行人脸信息比对,比对通过后,当场摄像,再行采集考生指纹信息。如无《居民身份证》或因身份证采集设备无法识别的考生不得报名。考生图像采集标准参照《黑龙江省普通高等学校招生考生报名信息采集项说明》(附件5)中的“考生照片采集标准”执行。摄像时统一使用白色背景,严禁使用考生照片摄像。
(四)资格审查
1.高级中学负责应届考生学籍和思想政治品德考核,县(市、区)招考机构负责考生户籍、学籍、学力、身份等报名资格审查,市(地)招考机构负责报名资格的核查。
2.考生父或母为我省市(地)及以上人事、组织部门确认引进的优秀人才,考生父或母及本人的户籍须在报名前经户籍管理部门落户我省。考生在报名确认时需提供我省市(地)及以上人事、组织部门提供的引进优秀人才证明材料原件和复印件。
3.考生父或母为市(地)及以上政府规定的招商引资项目的企业法定代表人,考生父或母及本人的户籍须在报名前经户籍管理部门落户我省。考生在报名确认时需提供市(地)及以上人民政府批准招商引资项目的证明文件(须有政府相关部门负责人签字、盖章及联系电话)及政府公示网址、法定代表人证书和企业营业执照。
4.进城务工人员随迁子女参加我省高考报名,需填写《黑龙江省进城务工人员随迁子女参加高考报名资格审查表》(附件2)。考生在报名确认时需提供父母在我省合法职业和合法稳定住所(含租赁)的相关证明。考生所就读的高级中学校长、班主任负责审核确认考生连续实际就读情况并签字负责。考生所在县(市、区)招考机构负责审核考生学籍、考生家长合法职业和合法稳定住所。
5.考生父母一方为驻我省部队现役军人(含军队文职人员),考生因父或母随军在高考报名前将户籍落户我省的,须持师(旅)级以上单位政治机关出具的随军证明、士官证或军官证和《随军报告审批表》,到户籍所在地县(市、区)招考机构申请报名。考生父母双方为我省部队现役军人(含军队文职人员),考生随父母在高考报名前将户籍落户我省的,须持考生父母士官证或军官证,到户籍所在地县(市、区)招考机构申请报名。
6.贫困地区国家专项计划在我省的实施区域为:龙江县、泰来县、甘南县、富裕县、克东县、拜泉县、林甸县、明水县、青冈县、望奎县、兰西县、延寿县、绥滨县、饶河县、桦南县、桦川县、汤原县、抚远县、同江市、海伦市。考生选报贫困地区国家专项计划的,须同时具备下列三项条件:(1)符合我省2024年高考报名条件;(2)本人具有实施区域当地连续3年以上户籍(从高中毕业年份 9 月 1 日往前推算),其父亲或母亲或法定监护人具有当地户籍;(3)本人具有户籍所在县高中连续3年学籍并实际就读。选报贫困地区国家专项计划的考生需在网上报名时在符合贫困地区国家专项报考资格项下勾选“是”选项。如考生错选、漏选上述选项,后果由考生自行承担。报考资格由县(市、区)招考机构负责审查,审查合格后网上确认。县(市、区)招考机构按照《黑龙江省考生选报贫困地区国家专项计划资格审查表》(附件3)相关内容,根据报考条件会同当地教育行政部门、公安部门和考生所在中学审查考生学籍、户籍及连续就读情况,市(地)招考机构负责指导监督。审查表一份留县(市、区)招考机构存档,一份报市(地)招考机构备案。
7.高校专项计划和地方专项计划(黑龙江省属高校招收农村学生专项计划)在我省的实施区域为:龙江县、泰来县、甘南县、富裕县、克东县、拜泉县、林甸县、明水县、青冈县、望奎县、兰西县、延寿县、绥滨县、饶河县、桦南县、桦川县、汤原县、抚远县、同江市、海伦市、巴彦县、木兰县、依安县、克山县、勃利县、绥棱县、孙吴县、杜尔伯特蒙古族自治县、虎林市、密山市、鸡东县、穆棱市、绥芬河市、东宁县、漠河县、塔河县、呼玛县、黑河市爱辉区、逊克县、嘉荫县、萝北县。选报高校专项计划和地方专项计划(黑龙江省属高校招收农村学生专项计划)的农村考生,须同时具备下列三项条件:(1)符合我省2024年高考报名条件;(2)本人及父亲或母亲或法定监护人户籍地在实施区域的农村,本人具有当地连续3年以上户籍(从高中毕业年份9月1日往前推算);(3)本人具有户籍所在县高中连续3年学籍并实际就读。选报高校专项计划和地方专项计划的考生需在网上报名时在高校专项、地方专项报考资格项下勾选“是”选项。如考生错选、漏选上述选项,后果由考生自行承担。报考资格由县(市、区)招考机构负责审查,审查合格后网上确认。县(市、区)招考机构按照《黑龙江省考生选报高校专项计划和地方专项计划资格审查表》(附件4)相关内容,根据报考条件会同当地教育行政部门、公安部门和考生所在中学审查考生学籍、户籍及连续就读情况,市(地)招考机构负责指导监督。审查表一份留县(市、区)招考机构存档,一份报市(地)招考机构备案。
8.2024年普通高校招生各类照顾录取对象申报和审查工作与报名工作同时进行,具体时间为2023年10月16日至11月17日,逾期不予受理。相关事项按照黑龙江省招生委员会办公室于2022年10月18日下发的《关于2023年普通高校招生各类照顾录取对象申报和审查有关事宜的通知》等有关规定执行。
(五)思想政治品德考核
思想政治品德考核主要是考核考生本人的现实表现。考生所在学校或单位应对考生的政治态度、思想品德作出全面鉴定,并对其真实性负责。无就读学校和工作单位的考生原则上由所属乡镇、派出所、街道办事处鉴定或根据各市(地)招生委员会有关要求执行。在外省高级中学就读的应届毕业生的思想政治品德考核由就读学校负责。
考生所在学校、单位、乡镇、派出所或街道办事处对考生思想政治品德考核认定后,在《黑龙江省普通高等学校招生考生报名登记表》(附件1)上填写思想政治品德考核结论(合格或不合格),并签字、盖章。
考生有下列情形之一且未能提供对错误的认识及改正错误的现实表现等证明材料的,应认定为思想政治品德考核不合格:
1.有反对宪法所确定的基本原则的言行或参加邪教组织,情节严重的。
2.触犯刑法、治安管理处罚法,受到刑事处罚或治安管理处罚且情节严重、性质恶劣,尚在处罚期内的。
(六)信息核对
考生报名信息确认后,负责受理报名、信息采集的招考机构打印《黑龙江省普通高等学校招生考生报名登记表》,由考生本人认真核对后,在报名登记表中抄写“我已认真核对上述报名登记表中所有信息,对其真实性和准确性负责”,并确认签名,不允许他人代签。县(市、区)招考机构要对考生签名后的报名登记表进行扫描或拍照留存备查。考生确认签名后,出现信息错误和信息造假所产生的后果由考生本人负责。核对无误后,高级中学、县(市、区)和市(地)招考机构签名盖章装入考生档案袋。
五、有关要求
1.加强组织领导。高考报名是普通高等学校全国统一考试的基础工作,也是综合治理考风考纪的关键环节。各级招考机构要加强普通高考报名工作的组织领导,要本着为考生服务为宗旨,加强领导,狠抓落实,精心组织,广泛宣传,严格管理,规范操作,确保2024年高考报名工作安全、平稳、有序实施。
2.强化报名资格审查协调配合。各级教育行政部门、公安机关、招考机构等部门应在各地招委会的统一领导下,分工明确,密切配合,严格按照《黑龙江省普通高等学校招生全国统一考试考生报名资格审查工作规定》(2023年9月1日发布并施行)和《关于做好全省普通高中2023级学生学籍管理工作的通知》中有关要求,对考生的户籍和学籍进行严格审查,严防高级中等教育学校非应届毕业在校生报考,严防具有普通高等学历教育资格的高等学校在校生报考,严防各类人员替考。
3.严格落实公示制度。我省报考专项计划的考生(包括国家、地方、高校三个专项计划)以及申请享受照顾录取政策和进城务工人员随迁子女考生合格名单,分别在考生就读班级、学校和县(市、区)招考机构进行公示,公示信息须包括申报条件、姓名、性别、所在中学、加分项目、加分分值及审核单位,公示时间不少于10个工作日。公示期结束后,县(市、区)招考机构将最终名单通过信息管理系统“照顾政策申请”和“特殊考生来源上报”功能上报至市级招考机构,市级招考机构审核通过后,于2024年4月20日前上报省招考院。省招考院将在黑龙江省招生考试院官网、黑龙江省招生考试信息港进行集中公示,接受广大考生及社会监督。网上公示信息须保留至2024年年底。
4.确保报名信息准确。各级招考机构要加强报名信息的核对审查,报名信息一经上报国家注册,不得更改。要向考生强调填写本人基本信息的重要性。考生不得跨科类、跨地域重复报名。对于不符合我省报考条件的外省籍考生,回户籍流出地参加高考报名,市(地)招考机构要第一时间将考生信息上报省招考院。
5.严肃报考工作纪律。各级招考机构和高级中学要各负其责,按照“谁主管、谁负责”、“谁签字、谁负责”的原则,实行责任制和责任追究制。考生、考试工作人员、社会其他人员在报名中有弄虚作假、徇私舞弊等违规行为的,严格按照《中华人民共和国教育法》《国家教育考试违规处理办法》(教育部令第33号)和《普通高等学校招生违规行为处理暂行办法》(教育部令第36号)确定的程序和规定严肃处理,依法依规追究当事人及相关人员责任;涉嫌犯罪的,按照《中华人民共和国刑法》《最高人民法院、最高人民检察院关于办理组织考试作弊等刑事案件适用法律若干问题的解释》等法律规定,移送司法机关追究法律责任。
内蒙古自治区2024年普通高考报考温馨提醒(一)
一、关注2024年高考报名时间及有关政策要求
我区2024年高考报名拟于2023年11月初进行,请准备申请报名的考生关注内蒙古招生考试信息网(https://www.nm.zsks.cn)和“内蒙古招生考试”官方微信,及时了解高考报名时间安排及有关政策要求。报名时间及政策要求以届时发布的报名通知为准。
二、艺术类专业考试招生变化
(一)自治区统考
1.2024年基本实现艺术类专业省级统考全覆盖。2024年起,全区艺术类专业自治区统考由原来的美术、音乐、编导3类调整为音乐、舞蹈、表(导)演、播音与主持、美术与设计和书法6类,戏曲类专业按教育部有关要求执行。
2.音乐、舞蹈、表(导)演、播音与主持、美术与设计和书法等6种类别涵盖本科专业范围,考生可查阅《内蒙古自治区2024年起普通高等学校招生艺术类专业自治区统考涵盖专业范围》。
音乐学专业由高校根据人才培养需要自行选择对应到音乐表演类或音乐教育类。
航空服务艺术与管理、曲艺、音乐剧、科技艺术、数字媒体艺术、艺术与科技、新媒体艺术等交叉融合专业,相关招生高校可对应该专业所在的省级统考类别,也可根据人才培养需要,跨类别科学确定该专业与其他省级统考类别的对应关系,由招生高校在招生章程中向社会公布。具体招生专业以在我区公布的招生计划为准。
考生可登录内蒙古招生考试信息网查阅《内蒙古自治区普通高等学校艺术类专业统一考试说明(试行)》《内蒙古自治区2024年起普通高等学校招生艺术类专业自治区统考涵盖专业范围》《内蒙古自治区普通高等学校艺术类专业考试招生改革问答》等文件。(具体:内蒙古招生考试信息网->考试招生->普通高考->招生政策)
3.艺术类专业自治区统考笔试拟安排在12月初进行,笔试和面试地点安排在考生报名所在盟市政府所在地。
(二)高校校考
1.建立健全校考高校和专业准入退出机制,严格控制校考的高校及专业范围。少数专业特色鲜明、人才培养质量较高的艺术院校,对考生艺术天赋、专业技能或基本功有较高要求的高水平艺术类专业,可按程序申请在统考合格的基础上组织校考。
2.所有高校艺术类专业校考工作均在学校所在地组织,不再跨省设置校考考点。
3.对于出现违规招生情况的高校,将视情节严肃处理,直至停止校考资格。
4.具体校考高校和专业见教育部阳光高考网站https://gaokao.chsi.com.cn或相关高校官网2024年艺术类专业招生简章。
内蒙古艺术学院舞蹈表演(专业代码:130204)、音乐表演(专业代码:130201)两个艺术类专业,可在省级统考合格基础上组织校考,我区其他高校艺术类专业使用自治区统考成绩作为专业考试成绩。
(三)招生录取办法
1.2024年起,艺术史论、艺术管理、非物质文化遗产保护、戏剧学、电影学、戏剧影视文学、广播电视编导、影视技术等8个艺术类专业,不再组织专业能力考试,可安排在提前批次或普通类专业相应批次,直接依据考生高考文化课成绩、参考考生综合素质评价,择优录取。
2.使用自治区统考成绩作为专业考试成绩的艺术类专业,在考生高考文化课成绩和自治区统考成绩均达到我区艺术类专业录取最低控制分数线基础上,依据考生高考文化课成绩和自治区统考成绩按比例合成的综合成绩择优录取。其中:
音乐类、舞蹈类、表(导)演类专业的高考文化课成绩占比为50%,即:投档分=〔(高考文化分÷文化满分)×50%+(专业分÷专业满分)×50%〕×750,结果四舍五入取整;
美术与设计类、书法类专业的高考文化课成绩占比为60%,即:投档分=〔(高考文化分÷文化满分)×60%+(专业分÷专业满分)×40%〕×750,结果四舍五入取整;
播音与主持类专业的高考文化课成绩占比为70%,即:投档分=〔(高考文化分÷文化满分)×70%+(专业分÷专业满分)×30%〕×750,结果四舍五入取整。
3.对于少数组织校考的高校艺术类专业,在考生高考文化课成绩达到我区普通类专业批次录取最低控制分数线、自治区统考成绩合格且达到学校划定的最低成绩要求基础上,依据考生校考成绩择优录取。
三、高水平运动队招生政策变化
1.报考条件。2024年起,符合我区高考报名条件,获得国家一级运动员(含)以上技术等级称号者方可报考高水平运动队。
2027年起,符合我区高考报名条件,获得国家一级运动员(含)以上技术等级称号且近三年在国家体育总局、教育部规定的全国性比赛中获得前八名者方可以报考高水平运动队。
2.考试评价。2024年起,高水平运动队考生文化考试成绩全部使用全国统一高考文化课考试成绩。专业测试全部纳入全国统考,由国家体育总局牵头组织实施,高校不再组织相关校考。
3.文化成绩要求。2024年起,招收高水平运动队的“世界一流大学建设高校”,对考生的高考成绩要求须达到我区本科录取最低控制分数线;其他高校对考生的高考成绩要求须达到我区本科录取最低控制分数线的80%。
4.录取后专业就读要求。2024年起,高水平运动队考生高考文化课成绩不低于招生高校相关专业在我区录取分数线下20分的考生,可申请就读相应的普通专业;其余考生限定就读体育学类专业,原则上不得转到其他类专业就读。
四、高水平艺术团招生政策变化
2024年起,高校高水平艺术团不再从高校招生环节选拔,由相关高校从在校生中遴选培养。
五、体育类专业自治区统考变化
1.考试地点。2024年起,全区体育类专业自治区统考安排在鄂尔多斯市东胜区全民健身活动中心进行。
2.考试对象。2024年,高考报名考试类型选择“秋季统考”的体育(文)、体育(理)、蒙授体育(文)、蒙授体育(理)的考生参加本次考试;考试类型选择“高职班”的体育类考生参加本次考试,不再参加现行由内蒙古体育职业学院组织的测试。
六、高考加分政策
按照《内蒙古自治区关于进一步深化高考加分改革工作的实施方案》,2024年至2025年,蒙古族、达斡尔族、鄂伦春族、鄂温克族和俄罗斯族等五个少数民族考生,由原来加10分投档调整为加5分投档。
七、健美操、啦啦操等体育类项目纳入体育类专业考试招生,不得通过艺术类专业考试方式进行招生。
上述内容如教育部有新规定,执行教育部规定,我区将另行公告。请广大考生和家长密切关注内蒙古招生考试信息网和“内蒙古招生考试”官方微信公告。
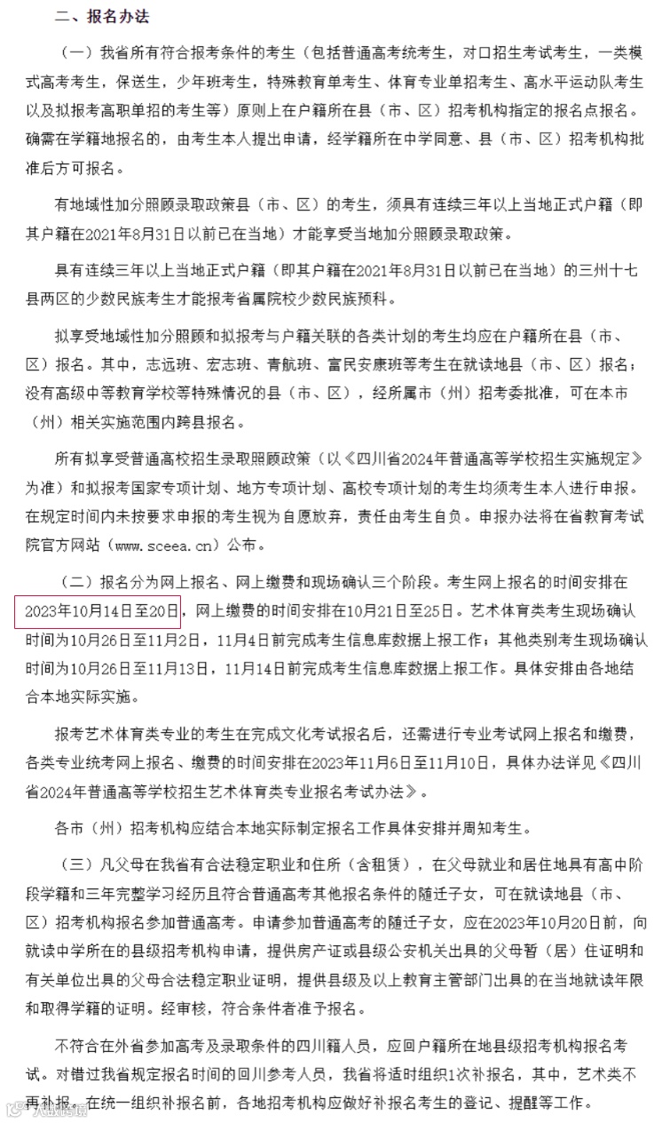
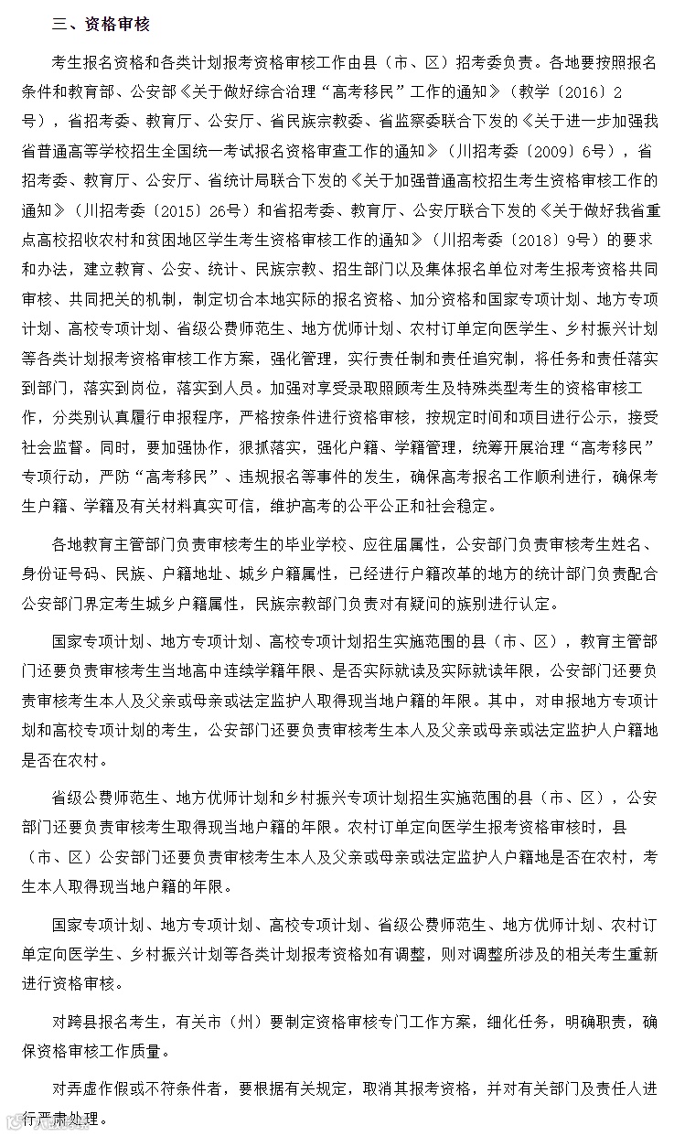
四川省高等教育招生考试委员会
关于做好我省2024年普通高考报名工作的通知




湖南省2024年普通高等学校招生
考试报名和艺术类统考重要提示
湖南省2024年普通高等学校招生考试(以下简称:高考)报名工作将于2023年10月23日至31日进行,在完成高考报名后,报考艺术类(含对口招生艺术类,下同)、体育类专业的考生还须进行艺术类、体育类统考报名和缴费。2024年艺术类、体育类统考的报名缴费于2023年11月1日至9日进行。具体报名办法及相关要求将于10月上旬前向社会发布。为方便广大考生提前做好各项相关准备,顺利完成高考报名和艺术类统考工作,湖南省教育考试院特作如下重要提示:
一、确保个人身份证和户口证明信息一致有效
高考报名必须采集考生个人二代居民身份证(建议办证时间不早于2022年1月)的基本信息,如身份证遗失或将于2024年9月30日前过期的,考生须尽快到户籍所在地公安部门指定地点补办。考生个人的二代居民身份证信息应与户口簿一致,如因主项信息变更、家庭住址搬迁、行政区划调整等导致户籍发生变更的,须及时到公安部门办理新户口簿和二代居民身份证,确保户口簿、二代居民身份证信息与当前公安部门户籍信息一致(关于高考报名考生户口簿户口住址与身份证住址信息一致的说明见附件)。居民身份证是高考报名、考试、录取、大学报到注册的重要身份证明,考生使用身份证报名确认后,在进入大学报到注册之前,切记不要修改身份证的关键信息(如姓名、照片、性别、出生年月日、民族等),以免因信息不一致,影响今后考试、录取、大学报到注册等。
二、外省户籍进城务工人员随迁子女注意事项
外省户籍考生如不符合我省高考报名条件的,须及时关注户籍地省级教育考试机构发布的报考动态并在规定时间返回户籍地参加高考报名;在外省就读的湖南户籍考生,如不符合就读地随迁子女高考报名政策,须在规定时间内返回户籍地所在县(市区)考试招生机构办理高考报名手续。学籍在我省的外省户籍进城务工人员随迁子女应提前向学籍地县(市区)考试招生机构咨询相关政策流程,符合我省高考报名条件的,准备好报名相关材料,避免因准备材料错过报名时间及相关报名安排。
三、具有高校学籍的考生不能参加高考报名
根据教育部有关规定,具有高等学历教育资格的高校在校生或已被高校录取并保留入学资格的考生不得参加高考报名。请考生及时了解情况并妥善处理,避免高考报名后因资格审核不合格而被取消报名资格。
四、艺术类统考有关安排
根据《关于印发湖南省2024年普通高校艺术类专业考试招生工作实施方案的通知》(湘教考发〔2023〕1号)有关规定,2024年音乐类、舞蹈类、表(导)演类、播音与主持类、美术学与设计类、书法类6个科类的省级统考由我省统一组织实施,各科类考试科目及考试命题依据为《湖南省普通高等学校艺术类专业统一考试音乐类、舞蹈类、表(导)演类、播音与主持类、美术与设计类、书法类专业考试说明》(湘教考命字〔2023〕2号),部分类别的面试将采取“考评分离”方式,6个科类的省级统考将于2023年12月2日陆续开始,具体操作办法及相关要求将于11月上旬前向社会发布。戏曲类考试内容、考试形式及考试时间按照教育部有关规定另行通知。
五、及时关注权威发布渠道
广大考生及家长须及时关注湖南省教育考试院(http://jyt.hunan.gov.cn/sjyt/hnsjyksy/)、湖南招生考试信息港(https://www.hneeb.cn/hnxxg/)、湖南考试招生微信公众号(hunan-zhaokao)等官方媒体发布的相关信息。高考有关政策规定、信息动态将通过上述权威渠道及时发布。
附件:关于高考报名考生户口簿户口住址与身份证住址信息一致的说明
湖南省教育考试院
2023年9月15日
附件
关于高考报名考生户口簿户口住址与身份证住址信息一致的说明
一、考生户口簿户口住址(是指考生所在户籍的户口簿首页的“住址”)与居民身份证住址的“行政区划名称+标准地名+门(楼)牌号+门(楼)详址”一致,认定为身份证住址与户口住址一致。如:
户口本住址:怀化市鹤城区**街道办事处**社区**路**小区**栋**号
身份证住址:怀化市鹤城区**路**小区**栋**号
上述带下划线的文字相同,即认定为考生户口簿与身份证住址信息一致。
二、考生户口簿户口住址(是指考生所在户籍的户口簿首页的“住址”)与居民身份证住址的“行政区划名称+村+门(楼)详址”一致,认定为身份证住址与户口住址一致。如:
户口本住址:浏阳市**镇**派出所**村**组**号
身份证住址:浏阳市**镇**村**组**号
上述带下划线的文字相同,即认定为考生户口簿与身份证住址信息一致。
关于做好广东省2024年普通高校招生统一考试报名工作的通知
各地级以上市招生委员会、教育局,各省属中职学校:
我省2024年普通高校招生统一考试(简称普通高考,下同)报名工作将于2023年11月1日至10日进行。为做好普通高考报名工作,现就有关事项通知如下:
一、加强组织领导
普通高考报名工作事关广大考生前途命运和家庭切身利益,事关教育公平和社会和谐稳定。各级招生委员会、各地教育行政部门和招生考试机构务必高度重视、精心组织、严格把关、狠抓落实,确保我省2024年普通高考报名工作平稳顺利进行。报名前,各地教育行政部门要积极与公安、人社、医保等部门沟通协调,建立健全报名资格联审工作机制;要加强高中阶段学校学籍管理,结合学籍管理系统数据,对辖区内各高中阶段学校学籍和学生实际就读情况进行一次专项核查,发现问题及时整改。各地招生考试机构要积极协调公安、人社等相关部门,明确职责分工,严把资格审核关,严防“高考移民”;要不断优化报名资格审核流程,提高工作效率,让“数据多跑路,考生少跑腿”。各地招生考试机构、各高中学校、报名点要根据《广东省2024年普通高校招生统一考试报名工作规定》(见附件1)的相关要求,做好高考报名组织实施和考生宣传指引工作。
二、加强报名点管理
各地高考报名点的设置和管理工作应按照《广东省普通高校招生统一考试报名工作管理办法(暂行)》(粤招办〔2022〕16号)的相关要求进行。各地市招生考试机构要加强高考报名点的统筹和管理,根据考生分布合理设置报名点。报名点一般设置于高中阶段学校和市县招生考试机构,不得在校外培训机构设置报名点。往届生及其他社会考生应到市县招生考试机构指定的社会报名点进行高考报名。各高中阶段学校和有五年一贯制审核任务的高职院校应根据当地招生考试机构的统一部署做好报名点设置工作。各地高考报名点名单经地市招生考试机构核准后,于10月中旬前报省教育考试院备案。各地招生考试机构要加强对报名点的管理,按标准规范配置报名设备;报名前对各报名点业务负责人开展系统集中培训,确保各报名点准确掌握报名政策和审核标准。高考报名工作实行责任制和责任追究制,对在报名工作中,不认真履职尽责、弄虚作假或协助考生弄虚作假造成严重后果的,将依法依规严肃追究相关人员责任。
三、严把资格审核关
各地招生考试机构要积极会同相关单位和部门认真做好考生资格审核工作。要对照高考报名条件认真审核报考人员的户籍、学历、学籍等信息及其他报考资格材料。凡不符合报考条件的,一律不予报名。对于凭虚假材料报名或通过办理非正常户口迁移手续等违规手段获取我省高考报名资格的,一经查实,将取消其高考报名、考试及录取资格。
(一)严格学籍和实际就读情况审核。要按照《关于印发〈广东省教育厅关于中小学生学籍管理的实施细则(试行)〉的通知》(粤教基〔2014〕24号)及中职学校学籍管理相关规定,加强高中阶段学校学籍管理。为确保高考报名时学籍数据完整、准确,各地教育行政部门、各有关高中阶段学校应尽快核准完善本地学籍数据,确保10月20日前完成学籍数据的更新校验工作。高考报名前,各地要对辖区内各高中阶段学校学籍管理情况进行专项核查,坚决杜绝“在册不在校、人籍分离”现象。各高中阶段学校要严格执行教育教学管理规定,认真审核考生的学籍和实际就读情况,审核结果由校长签名确认。
(二)加强户籍由外省迁入我省考生的资格审核工作,严防“高考移民”。户籍由外省迁入我省考生的报名资格审查工作,按照省招生委员会、教育厅、公安厅《关于进一步加强“高考移民”综合治理工作的通知》(粤招〔2019〕11号)要求执行。各地招生考试机构、各中学、各报名点要对照高考报名条件,认真审核考生的户籍、学籍(学历)和实际就读情况,凡不符合我省高考报名条件的一律不予报名。要主动协调公安部门,严格审核考生户籍信息的真实有效性,重点核查高中阶段户籍由外省迁入我省考生是否符合迁户政策。凡属弄虚作假或以高考为目的非法迁移入户的,一律取消其高考报名资格。各县(市、区)招生考试机构、报名点应及时将审核结果告知考生,尤其是对只能报考高职(专科)批次院校的考生,应明确告知后果(若报考,将无法报读本科批次院校)。2023年11月20日前,各地市招生考试机构须将只能报考高职(专科)批次院校的考生名单汇总上报省教育考试院(考试招生一处)。《只能报考高职(专科)批次院校考生名单汇总表》见附件2。
(三)做好随迁子女报考资格审核。随迁子女资格审核工作按《关于做好进城务工人员随迁子女在广东省参加高考有关工作的通知》(粤教考函〔2017〕41号)相关要求执行。各地招生考试机构要积极协调公安、社保、医保等部门,充分利用网上系统和电子数据进行联审,简化审核流程。审核过程中,发现随迁子女提交的资格证明材料及证件不齐全或弄虚作假的,一律不予报名,已经报名的,取消报名资格。各高中阶段学校可提前组织随迁子女考生进行材料初核,引导不符合我省报考条件的学生尽早回户籍所在地参加高考报名。
(四)加强考生毕业生身份审核。除报考高校少年班、数学英才班、数学领军计划、物理攀登计划、物理学科卓越人才培养计划等教育部批准的类型外,严禁非应届毕业班在校学生报考。凡非应届毕业年份以弄虚作假手段报名并违规参加普通高校招生考试的学生,在其应届毕业当年不得报名参加高考。中学有组织非毕业班学生报考行为的,将予以通报批评,并严肃追责。高等学校新生报到时将核验考生高中阶段学校毕业证或高中同等学力证明,无高中阶段学校毕业证或高中同等学力证明的考生将不予报到和注册。
(五)加强考生加分和优先录取资格审核。2024年普通高考考生加分资格和优先录取资格申报工作按照《广东省招生委员会关于进一步调整广东省高考加分项目和加强管理工作的通知》(粤招〔2015〕6号)有关规定执行。根据《广东省2024年普通高校招生统一考试报名工作规定》的时间和流程安排,各高中阶段学校和报名点要提醒符合条件的考生及时准备相关证明材料,并在规定时间内提出申请。各地招生考试机构要安排专人负责考生加分资格和优先录取资格的材料汇总、资格审核、上报、公示、信息录入等工作,避免造成工作脱节和遗漏。要充分利用数据比对、部门联审等办法加强考生加分和优先录取资格审核工作。对弄虚作假骗取加分和优先录取资格的,将依法依规严肃处理。
四、做好报名信息核验和建档工作
考生档案,包括考生信息(电子档案)和纸质档案,是考生考试、填报志愿、投档录取、入学报到、电子注册、学籍管理、学历证书等相关工作办理的重要依据。考生信息错漏可能导致考生无法正常考试、无法填报志愿、无法在教育部备案,毕业时无法获得毕业证书等各种问题。各级招生考试机构要高度重视考生信息数据的采集和建档工作,建立健全考生信息核准检验机制。各报名点、各有关中学要认真指导考生完成报考信息的填写、校对工作,指定专人负责考生信息的核准工作,确保考生信息真实准确。一是要坚持考生基本身份特征信息使用电子设备程序统一采集。统一使用身份证阅读器采集考生基本身份数据,使用省普通高考报名系统、省教育考试院官微小程序采集考生相片和人脸特征信息数据。二是要建立健全考生信息核验机制。对于考生填报的信息有电子数据的要充分利用电子数据核验,无电子数据的要求考生在签名确认前认真逐项检查报名表内容,采用交叉检查、工作人员复核等方式加强人工核验,重点加强对户籍地、应/往届、学籍、选择考科目、联系电话等关键易错信息的核验,确保电子信息数据准确。三是要及时处理报名过程中遗留问题。对报名过程中无法处理的生僻字等问题,报名结束后要按要求及时汇总上报省教育考试院统一处理。报名后户籍等信息有变化的考生,其“户口所在地”等信息更正截止时间为2024年5月30日,逾期一律不予办理更改手续。
五、着力为学生报考提供优质服务
在严格报名资格审核的同时,各级招生考试机构要协调相关职能部门,进一步优化机制、简化流程,着力解决考生急难愁盼问题,在报名过程中为考生办实事,减轻学生报考负担。在随迁子女资格审核、户籍从外省迁入我省考生资格审核、残疾考生合理便利申请审核等涉及跨部门审核的,要及早与相关部门做好沟通协调,明确审核流程,给出清晰指引;能够利用网上联审,或利用电子数据进行比对的,要尽可能减少学生家长上门,减少开具证明要求;对应届毕业考生,能够由中学集中统一办理的,应通知考生提前准备材料,集中统一办理;中等职业学校要加强统筹,将报名政策和安排及时通知在校外实习实践的学生,并组织好相关学生的高考报名工作;对残疾考生申请合理便利等需要现场评估的,要做好指引,并协调相关部门一次完成评估和材料报送工作。
附件:1.广东省2024年普通高校招生统一考试报名工作规定
2.只能报考高职(专科)批次院校考生名单汇总表
广东省招生委员会
2023年9月19日
江苏省2024年普通高考报名提醒
江苏省2024年普通高考报名工作预计在2023年11月初开始,省教育考试院提醒广大考生注意以下几点。
一、选考科目要求
根据教育部2021年新修订《普通高校本科招生专业选考科目要求指引(通用版)》,省教育考试院已于2022年1月在网站发布了2024年拟在江苏招生的普通高校本科专业选考科目要求(https://www.jseea.cn/webfile/index/index_zkxx/2022-01-18/27031.html),请考生登录查看。2024年在我省实际招生的高校、专业、计划及选考科目要求,以省教育考试院公布的2024年招生计划专刊为准。
二、高水平运动队招生
根据《教育部 国家体育总局关于进一步完善和规范高校高水平运动队考试招生工作的指导意见》(教学〔2021〕2号)精神,2024年起,高校高水平运动队招生有关政策将发生变化,主要内容如下。
1.报考条件
从2024年起,符合我省高考报名条件,获得国家一级运动员(含)以上技术等级称号者方可以报考高水平运动队。从2027年起,符合我省高考报名条件,获得国家一级运动员(含)以上技术等级称号且近3年在国家体育总局、教育部规定的全国性比赛中获得前八名者方可以报考高水平运动队。
2.文化成绩要求
从2024年起,高水平运动队考生文化考试成绩全部使用全国统一高考文化课考试成绩。“世界一流大学建设高校” 对高水平运动队考生的高考成绩要求须达到我省普通类本科录取控制分数线;其他高校对考生的高考成绩要求须达到我省普通类本科录取控制分数线的80%。
3.专业测试要求
从2024年起,高水平运动队专业测试全部纳入全国统考,由国家体育总局牵头组织实施,高校不再组织相关校考。
4.报考专业要求
从2024年起,高水平运动队录取学生中,高考文化课成绩不低于招生高校相关专业在我省录取分数线下20分的学生,可申请就读相应的普通专业;其余学生限定就读体育学类专业,原则上不得转到其他类专业就读。
三、高水平艺术团招生
根据《教育部关于进一步加强和改进普通高等学校艺术类专业考试招生工作的指导意见》(教学〔2021〕3号)等文件要求,从2024年起,高校高水平艺术团不再从高校招生环节选拔,由相关高校从在校生中遴选培养。
四、艺术类专业招生
1.艺术类专业省统考
从2024年起,我省开设音乐、舞蹈、表(导)演、播音与主持、美术与设计和书法等6类省统考。其中,音乐类分音乐表演、音乐教育2个方向,表(导)演类分戏剧影视表演、服装表演、戏剧影视导演3个方向。
省统考的考试科目和分值等要求按《江苏省普通高等学校艺术类专业省统考考试说明(试行)》(https://www.jseea.cn/webfile/index/index_zkxx/2023-01-03/7015983053017190400.html)执行。省统考涵盖专业范围按《关于公布2024年江苏省普通高校招生艺术类专业省统考涵盖专业范围的通知》(苏教考招〔2023〕1号)(https://www.jseea.cn/webfile/index/index_zcwj/2023-01-03/7015977631870881792.html)执行。
使用省统考成绩作为专业考试成绩的艺术类专业,在考生高考文化课成绩和省统考成绩均达到我省艺术类专业录取控制分数线基础上,依据考生高考文化课成绩和省统考成绩按比例合成的综合成绩进行平行志愿投档录取,高考文化课成绩所占比例不低于50%。其中,音乐类、舞蹈类、表(导)演类专业的高考文化课成绩占比为50%,美术与设计类、书法类专业的高考文化课成绩占比为60%,播音与主持类专业的高考文化课成绩占比为70%。
2.艺术类专业校考
省统考已涵盖的专业,原则上高校不再组织校考。少数专业特色鲜明、人才培养质量较高的艺术院校,对考生艺术天赋、专业技能或基本功有较高要求的高水平艺术类专业,可按程序申请在省级统考基础上组织校考,具体校考高校和专业名单另行公布。所有高校艺术类专业校考工作均在学校所在地组织,不再跨省设置校考考点,严格控制现场校考人数,原则上不超过相关专业招生计划的6-8倍。
少数组织校考的高校艺术类专业,在考生高考文化课成绩达到我省普通类相应批次录取控制分数线、省统考成绩合格且达到学校划定的最低成绩要求基础上,依据考生成绩择优录取。
3.戏曲类专业考试
戏曲类专业的考试形式按教育部要求执行。考生完成高考报名后,按照戏曲类专业有关报名、考试要求完成报名和考试。考生可登录拟报考高校网站查询具体要求。
4.部分专业录取办法
从2024年起,艺术史论、艺术管理、非物质文化遗产保护、戏剧学、电影学、戏剧影视文学、广播电视编导、影视技术等高校艺术类专业,不再组织专业能力考试,原则上安排在普通类相应批次,直接依据考生高考文化课成绩、参考考生综合素质评价,择优录取。
2024天津高考生:普通高考报名早知道(一)
我市2024年普通高考报名将于11月启动,有哪些需要提前注意的事项呢?市高招办从今日起,将分期发布系列温馨提示,就考生关注的问题进行解读,供考生、家长和学校参考。
关于报名时间
预计为2023年11月初,具体时间以后续我市发布的普通高考报名有关文件为准,考生可及时关注天津市教育招生考试院微信公众号或招考资讯网(www.zhaokao.net)。
山东省2024年普通高考报考提醒
2024年普通高校招生考试报名工作将在今年11月份进行。根据《教育部关于进一步加强和改进普通高等学校艺术类专业考试招生工作的指导意见》(教学〔2021〕3号)、《教育部 国家体育总局关于进一步完善和规范高校高水平运动队考试招生工作的指导意见》(教学〔2021〕2号)、《教育部办公厅关于印发<普通高校本科招生专业选考科目要求指引(通用版)>的通知》(教学厅函〔2021〕27号)、《山东省进一步加强和改进普通高等学校艺术类专业考试招生工作实施方案》(鲁招考委〔2023〕3号)等文件要求,2024年普通高考部分报考政策发生变化。为帮助考生更好地理解掌握报考要求,保障报名工作顺利进行,现将有关政策变化梳理如下,提醒考生注意。
一、特殊类型招生政策变化情况
(一)健美操项目调整至体育类专业招生。根据教育部有关要求,2024年起,我省将健美操纳入体育专业测试。健美操专项考生的体育专业测试成绩由基本素质测试成绩(包括100米跑、原地推铅球、立定跳远等3项测试)和健美操专项测试成绩组成。健美操专项测试标准动作样片可在山东省教育招生考试院网站查看(https://www.sdzk.cn/NewsInfo.aspx?NewsID=6202)。
(二)高水平运动队报考条件变化。2024年起,符合我省高考报名条件且获得国家一级运动员(含)以上技术等级称号者方可报考高水平运动队。2027年起,符合我省高考报名条件且获得国家一级运动员(含)以上技术等级称号且近三年在国家体育总局、教育部规定的全国性比赛中获得前八名者方可报考高水平运动队。
(三)高水平艺术团招生政策变化。2024年起,高校高水平艺术团不再从高校招生环节选拔,由相关高校从在校生中遴选培养。
二、艺术类招生政策变化情况
(一)省级统考变化情况。
1.省级统考类别调整。2024年起,我省艺术类招生专业分为音乐类、舞蹈类、表(导)演类、播音与主持类、美术与设计类、书法类、戏曲类等7个专业类别,除戏曲类外,其他6个专业类别实行省级统考。省级统考相关本科艺术类专业见《普通高等学校艺术类本科招生专业与省级统考科类对应关系一览表》(https://www.sdzk.cn/Floadup/file/20230329/6381568327240939041167006.pdf)。
2.省级统考科目和内容完善。各专业类别制定了统一的考试说明,考生可登录山东省教育招生考试院网站查看。戏曲类专业考试招生录取办法按教育部最新要求执行。
(二)高校校考变化情况。
省级统考已经覆盖的专业,原则上高校不再组织校考。少数专业特色鲜明、人才培养质量较高的艺术院校,对考生艺术天赋、专业技能或基本功有较高要求的高水平艺术类专业,可按程序申请在省级统考基础上组织校考,具体校考专业以相关公布为准。所有高校艺术类专业校考工作均在学校所在地组织,不再跨省设置校考考点。
(三)部分艺术类专业变化情况。
2024年起,艺术史论、艺术管理、非物质文化遗产保护、戏剧学、电影学、戏剧影视文学、广播电视编导、影视技术等高校艺术类专业,直接依据高考文化成绩,参考学生综合素质评价,择优录取。
(四)平行志愿投档综合成绩变化情况。
使用省统考成绩作为专业考试成绩的艺术类专业,在考生高考文化成绩和省级统考成绩均达到相应专业类别最低录取控制分数线基础上,依据高考文化成绩和省级统考成绩按比例合成的综合成绩进行平行志愿择优录取。各专业类别具体折算办法如下:
播音与主持类综合成绩=高考文化成绩×70%+专业成绩×750/300×30%。
书法类综合成绩=高考文化成绩×60%+专业成绩×750/300×40%。
美术与设计类、音乐类、舞蹈类、表(导)演类综合成绩=高考文化成绩×50%+专业成绩×750/300×50%。
三、2024年普通高校拟在鲁招生专业(类)选考科目要求
根据教育部2021年修订的《普通高校本科招生专业选考科目要求指引(通用版)》,山东省教育招生考试院在2021年汇总并公布了高校编报的拟在鲁招生专业(类)选考科目要求。2024年山东省夏季高考考生,应及时登录山东省教育招生考试院官方网站(https://www.sdzk.cn),通过“通知公告”栏目中“普通高校招生专业(专业类)选考科目要求”查询有关选科信息,了解目标高校招生专业(类)的选科要求,以便后续更合理地选报普通高中学业水平等级考试科目。具体招生高校和招生专业以《2024年山东省普通高校招生填报志愿指南》公布为准。
上述内容可登录山东省教育招生考试院网站查看相关文件及政策解读内容。如教育部有新规定,以教育部规定为准。请广大考生和家长密切关注山东省教育招生考试院官网、官微公告。
10月7日,福建省高等学校招生委员会 福建省教育厅印发《关于做好2024年普通高等学校招生考试报名工作的通知》,通知明确,2024年我省普通高考科目实行“3+1+2”模式,申请报名参加普通高考的所有人员须于2023年10月25日至30日登录福建省教育考试院网站(www.eeafj.cn)进行网上账号注册、报名和缴费,逾期不予网上报名。
一、报名条件
(一)下列人员可以申请报名
遵守中华人民共和国宪法和法律,符合教育部、省招委会及省教育厅招生考试有关管理规定,高中阶段学校毕业或具有同等学力,身体状况符合相关要求,同时还须符合下列条件之一:
1.具有我省户籍且出生后首次申报户口登记在我省。其中,高中阶段学校应届毕业班学生(以下简称应届毕业生)须具有我省高中阶段学校学籍并实际就读。
2.因父母一方(或法定监护人,下同)属于工作调动、人才引进、库区移民、驻闽部队现役军人(含文职人员),报考人员户籍于普通高考报名前迁入我省。其中,应届毕业生须具有我省高中阶段学校学籍并实际就读。
3.因投靠父母一方,报考人员户籍于普通高考报名前迁入我省,同时被投靠人须具有我省户籍且出生后首次申报户口登记在我省。其中,应届毕业生须具有我省高中阶段学校学籍并实际就读。
被投靠人虽具有我省户籍但出生后首次申报户口登记不在我省的,按第4项规定执行。
4.因其他事由将户籍迁入我省的应届毕业生,其户籍迁入我省须满3年(时间截至2024年7月1日,下同),同时须具有我省高中阶段学校学籍且有3学年连续实际就读经历。
因其他事由将户籍迁入我省,持我省高中阶段学校毕业证书的往届毕业生;持省外高中阶段学校毕业证书的往届毕业生,其户籍迁入我省且高中阶段学校毕业均须满3年; 同等学力人员,其户籍迁入我省须满3年且初中学校毕业(含结业)须满6年。
5.进城务工人员及其他非我省户籍就业人员的随迁子女,具有我省高中阶段学校学籍且有3学年连续实际就读经历。同时,其父母一方须有近三年在我省按国家规定缴交社会保险费或纳税等可证明其在我省从业经历的记录。
6.在我省定居、具有我省高中阶段学校实际就读经历并持公安机关签发的《中华人民共和国外国人永久居留身份证》的外国侨民。
(二)下列人员不得申请报名
1.具有高等学历教育资格的高校在校生,或已被高校录取并保留入学资格的学生。
2.高中阶段学校非应届毕业的在校生(符合报名少年班条件者和教育部另有规定的其他人员除外)。
3.在高中阶段非应届毕业年份以弄虚作假手段报名并违规参加普通高考(含全国统考,省级统考和高校单独组织的招生考试)的应届毕业生。
4.因违反国家教育考试规定,被给予暂停参加高校招生考试处理且在停考期内的人员。
5.因触犯刑法已被有关部门采取强制措施或正在服刑的人员。其中,未成年人按相关法律规定执行。
6.不符合我省普通高考报名条件的其他人员。
(三)其他事项
1.报名后至2024年7月1日前,将户籍迁出我省或将高中阶段学校学籍转出我省的,视为自行放弃我省普通高考的考试和录取资格。
2.具有我省户籍、但不符合以上第(一)条1至4项条件之一的报考人员,可以申请我省高职院校分类考试招生报名(具体时间另行通知),但只能报考高职(专科)批次。
3.教育部另有文件规定的,按教育部文件要求执行。
二、报名办法
我省2024年普通高考报名包括“网上报名”和“现场确认”两个阶段。
(一)网上报名
1.申请报名参加2024年我省普通高考的所有人员(包括保送生,“强基计划”,高水平运动队招生,运动训练、武术与民族传统体育专业招生,残疾考生单独招生,职教师资班,少年班等,下同)须于2023年10月25日至30日登录福建省教育考试院网站(www.eeafj.cn)“数字服务大厅-高考高招-高考考生报名系统”,进行网上账号注册、报名和缴费,逾期不予网上报名。
2.网上报名时,报考人员应选择相应的报名现场确认点。其中,应届毕业生原则上选择学籍所在县(市、区)的确认点;本省户籍非应届毕业生(含往届毕业生和同等学力人员,下同)原则上选择户籍所在县(市、区)的指定确认点;随迁子女非应届毕业生应选择原高中阶段学校学籍所在县(市、区)的确认点。
3.拟申报我省高校专项计划、地方专项计划的我省户籍人员须在户籍所在县(市、区)报名。拟报考省内面向(含定向)设区市或县(市、区)招生的院校(专业),须具有该设区市或县(市、区)户籍且在该设区市或县(市、区)报名。
4.网上报名时,报考人员应按要求如实填写报名信息,并对所填信息的真实性、准确性负责。同时,应按照《福建省发展和改革委员会 福建省财政厅关于重新制定我省高校招生考试收费标准的函》(闽发改价格函〔2023〕238号)规定,通过网络缴交报名考试费240元,报考体育类、艺术类(除戏曲类)的考生还需缴交专业省级统考费,其中体育类240元/生,艺术类每个专业类别240元/生,网上缴费成功后方可参加现场确认。
(二)现场确认
1.报名确认点由县(市、区)确定。报名确认点应设在县(市、区)教育招生考试机构、普通高中或中等职业学校,不得设在培训机构(学校)等。各县(市、区)应于网上报名开始前,向社会公布本辖区所有报名确认点的名称、受理范围、地址、咨询电话等信息。
2.报考人员本人须于2023年10月31日至11月5日,持报名所需材料到本人所选择的确认点进行现场确认,逾期不予受理。鼓励县(市、区)教育招生考试机构指定专人到普通高中学校提供现场确认服务。
3.现场确认时,报考人员须提交本人户口簿、有效居民身份证、学籍和实际就读证明等相关报名材料原件和复印件,供现场确认工作人员核对查验。
(1)2024年应届毕业生须提交毕业班学籍花名册(须经学籍主管的教育或人社行政部门审定并加盖学籍专用章)和实际就读证明(须经报考人员所在学校审定、校长签字并加盖学校公章)。
(2)往届毕业生须提交高中阶段学习的学校毕业证书。同等学力人员须提交初中毕业证书等相关证明材料。
(3)需要以父母工作调动、人才引进、驻闽部队现役军人(含文职人员)身份报考的人员,须同时提供父母一方的身份证明材料。库区移民身份由当地教育部门协调库区管理部门核查。
(4)属投靠父母一方的报考人员,须同时提交被投靠人户口簿和身份证。
(5)随迁子女还须同时提交父母一方在闽从业经历证明材料,其中缴交社会保险费或纳税的由教育部门汇总名单后交由当地人社、税务等部门核查。
(6)在我省定居的外国侨民,须同时提交由公安机关签发的《中华人民共和国外国人永久居留身份证》。
4.各报名确认点要采取有效措施,严格报名资格审查,严把报名确认关。要按照报名条件和要求,逐一核对报考人员的身份信息和相关证明材料。要使用二代居民身份证阅读机,对报考人员基本信息的准确性进行校验。要加强报名数据与学籍数据比对,严格审核报考人员学籍及其实际就读情况。要按规定将随迁子女身份信息在报名所在县(市、区)公示(其中应届毕业班学生还须在其就读的高中阶段学校同步公示),接受社会监督。严禁应届毕业班学生冒用同等学力或往届毕业生身份报名,严禁冒用随迁子女身份报名,严防高中阶段学校非毕业年级、高校在校生违规报考,严禁不符合我省普通高考报名条件的人员报名。
5.报考人员应认真阅读报名确认点打印的《2024年福建省普通高等学校招生考试报名表》上的所有信息,核对确认无误后签名,非报考人员本人不得代签。报考人员签名一经确认,所有报名信息不得更改。由于报考人员个人原因,导致信息错误、账号和密码被盗,信息泄露、志愿被冒充填报或修改等后果,责任由考生本人自负。
6.报名工作结束后,各报名确认点应及时将报考人员的报名材料完整归档(一人一档),由县(市、区)教育招生考试机构统一保管备查。
(三)补报名工作
1.补报名工作拟于2024年4月统一进行,具体工作安排由省教育考试院另行通知。
2.补报名对象:(1)报名参加2024年我省高职院校分类考试招生但未被录取且符合2024年我省普通高考报名条件的考生。(2)符合报名条件第(一)条第1项,学籍在2023年10月报名后至2024年补报名前转入我省的应届毕业班学生。(3)符合2024年我省普通高考报名条件但因特殊原因错过报名的其他人员。
三、报考类别及考试科目
(一)报考类别
1.2024年我省普通高考科类分为物理科目组普通类、历史科目组普通类、物理科目组艺术类、历史科目组艺术类、物理科目组体育类、历史科目组体育类等6个报考类别,报考人员报名时只能从中选择1类。
2.2024年艺术类专业省级统考分为音乐类、舞蹈类、表(导)演类、播音与主持类、美术与设计类、书法类、戏曲类等7个专业类别。其中,音乐类分音乐表演类和音乐教育类;表(导)演类分戏剧影视表演类、服装表演类和戏剧影视导演类;戏曲类分音乐表演(戏曲音乐)类、作曲与作曲技术理论(戏曲音乐)类、表演(戏曲表演)类和戏剧影视导演(戏曲导演)类。报考艺术类的考生,可兼报多个类别。
(二)考试科目
1.2024年我省普通高考科目实行“3+1+2”模式,由全国统一高考科目和我省普通高中学业水平选择性考试科目组成。全国统一高考科目为语文、数学、外语(含英语、俄语、日语、法语、德语、西班牙语等6个语种)3门。其中,外语科目选考英语或日语的考生,拟报考高校外语专业的应参加全省统一组织的外语口试,具体安排由省教育考试院另行通知)。选择性考试科目由考生在物理、历史2门中选择1门,在思想政治、地理、化学、生物学4门中选择2门。
2.艺术类、体育类考生须参加专业省级统考,具体安排由省教育考试院另行通知。音乐类、舞蹈类、表(导)演类、播音与主持类、美术与设计类、书法类等6个专业类别由我省组织省级统考。戏曲类考试内容、考试形式、收费标准按照教育部有关规定执行。艺术类的考生如需参加招生院校组织的艺术类专业校考,须先取得相应类别、相应层次的省级统考合格证。
3.高考报名时,音乐类考生须按要求填报唱法、乐器种类,舞蹈类考生须按要求填报舞种。兼报音乐表演类和音乐教育类的考生,选报音乐表演类的方向(器乐或声乐)应与音乐教育类所选的主项(器乐或声乐)一致。同时,兼报音乐表演类(器乐方向)和音乐教育类的考生,所填报的乐器须一致;兼报音乐表演类(声乐方向)和音乐教育类的考生,所填报的唱法须一致。
4.拟报考“强基计划”,高水平运动队,运动训练、武术与民族传统体育专业以及实行综合评价录取模式院校和试点高校等的考生,还须按照教育部、省招委会、省教育厅和有关高校的规定,参加相应的文化和专业考试。
四、思想政治品德考核
(一)思想政治品德考核主要是考核考生本人的现实表现。考生所在学校或单位(无工作单位的考生由所属的乡镇、街道办事处鉴定)应对考生的政治态度、思想品德作出全面鉴定,并对其真实性负责。考核材料由县(市、区)教育招生考试机构归入考生的报名材料。
(二)对受过刑事处罚、治安管理处罚或其他违法违纪处理的考生,负责考核的学校或单位要向考生报名所在地的教育招生考试机构及时提供其所犯错误的事实、处理意见和本人对错误的认识及改正错误的现实表现等翔实材料,并对其真实性负责。
(三)考生有下列情形之一且未能提供对错误的认识及改正错误的现实表现等证明材料的,应认定为思想政治品德考核不合格:
1.有反对宪法所确定的基本原则的言行或参加邪教组织,情节严重的;
2.触犯刑法、治安管理处罚法,受到刑事处罚或治安管理处罚且情节严重、性质恶劣的。
五、身体健康状况检查
所有考生均须参加身体健康状况检查,身体健康状况检查信息将作为考生电子档案的组成部分。考生若未按要求参加体检,由此产生的后果由考生本人负责。具体体检工作安排另行通知。
注:以上内容汇总自各省教育招生考试院
后续省份的高考报名通知会在接下来的一段时间陆续公布,请家长朋友们及时关注孩子所在省市相关事宜。
喜欢今天的文章,别忘了在文末右下角点个“在看”,并转发给更多人看。
END

百师联盟教育
百师联盟教育成立于2006年,自成立以来一直专注于教育领域,始终秉持着“整合优质教学资源,促进教育均衡发展”的信念。伴随着公司稳步发展,为更好地服务于用户,百师联盟陆续在山东、河南、安徽、四川、贵州、湖南、广东等多个地区成立多个分公司。业务项目涵盖九年义务教育、高中教育、大学教育各个阶层。是一家集教育培训、研讨、文化交流、试卷教辅产品策划及研发、教学资源整合、咨询顾问为一体的专业服务商。
※百师云:
https:/www.bslmedu.com/index

