乳房炎是奶牛养殖中常见的高发病,主要表现在乳头坏死、产奶量严重下降。目前主要采用抗生素疗法,但极易复发,同时也存在抗生素滥用的风险,开发抗生素的替代物迫在眉睫。益生菌在许多研究中被证实:合理使用益生菌可有效防治一些疾病,平衡肠道菌群,但目前针对乳房炎的发病是否与肠道菌群有关的研究有待深入。故本实验探究奶牛肠道菌群结构与其健康的关系;且选用益生菌干酪乳杆菌Zhang实验于小鼠体内,用以探究益生菌对乳房炎的预防和缓解功效。
实验方法
|
01 |
探究奶牛肠道菌群结构与其健康的关系 |
选取12头诊断为乳房炎的3-6岁奶牛和12头身体、年龄相仿的健康奶牛进行对照实验。对于乳房炎的诊断则根据乳汁体细胞数目(SCC)和临床症状(包括产奶异常和乳房红肿等)进行判断。当体细胞数在乳汁中含量SCC>2×106/ml并且乳房组织周围有红肿,则诊断为乳房炎。同时需要对粪便样本进行采集,分析包括菌群多样性、代谢途径、功能基因及其相互作用网络等(图1)。
图1:奶牛肠道菌群与其健康相关性的实验设计
|
02 |
探究益生菌对乳房炎的预防和治疗功效 |
将12头乳房炎奶牛和12头健康奶牛的粪便分别收集起来,并通过粪便菌群移植(FMT)接种到35只健康受体小鼠内。其中11只小鼠接受健康奶牛菌群移植(H组),12只小鼠接受乳房炎奶牛菌群移植(M组),12只小鼠接受乳房炎奶牛菌群移植和益生菌干酪乳杆菌Zhang治疗(P组;每日注射5×108CFU)。经过25天治疗,对三组小鼠的乳腺、肝脏、空肠和结肠等组织以及粪便样本进行采集,进行炎症、免疫、肠道菌群、功能基因等指标进行分析(图2)。
图2:益生菌对小鼠乳房炎预防和治疗功效实验设计
|
01 |
探究奶牛肠道菌群结构与其健康的关系 |
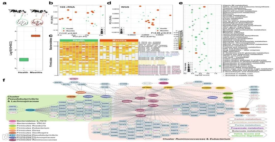
根据乳汁体细胞数目(SCC)和临床症状统计发现,患病奶牛的SCC值是健康奶牛的715倍(图3a)。对乳房炎奶牛和健康奶牛进行粪便样本进行16S rRNA检测发现,ɑ多样性相同,但β多样性存在显著差异(F=3.87,P=0.003;图3b)。对两组奶牛的31个肠道微生物进行Wilcoxon-rand-sum检验,发现10个菌种与乳房炎呈正相关,21个呈负相关(图3c)。
为了鉴定与乳房炎相关的功能基因,对两组牛共计24份粪便样本进行测序,发现两组牛之间的β多样性存在显著差异(F=4.08,P=0.014;图3d)。对两组的代谢途径进行分析,共发现42种代谢途径,在乳房炎奶牛中只有缬氨酸、亮氨酸和异亮氨酸合成以及D-谷氨酰胺和D-谷氨酸代谢的两条途径被富集,而其余40条途径则不存在(图3e)。乳房炎奶牛中部分低丰度途径可以限制炎症并且保护肠粘膜包括脂肪酸生成、嘌呤嘧啶代谢;以及丙酮酸代谢、半乳糖代谢、柠檬酸循环等碳代谢相关途径。在功能基因和相互作用网络方面则发现,厚壁菌门与乳房炎发病息息相关,乳房炎奶牛中的真菌属和瘤胃球菌属会富集,而假丁酸孤菌属和毛螺菌科含量会减少(图3f)。
图3:探究奶牛肠道菌群结构与健康关系的实验数据
这表明健康奶牛与乳房炎奶牛之间,在SCC和症状方面、菌群多样性、功能基因及其代谢途径丰度方面等都存在显著差异。乳房炎的发病与肠道菌群结构存在关联,故肠道菌群结构对于保持奶牛的健康状态有直接的影响。
|
02 |
探究益生菌对乳房炎的预防和治疗功效 |
对三组小鼠的乳腺、肝脏、空肠和结肠组织进行提取,并经过染色制成切片进行显微镜下观察。在乳腺表明,M组出现与乳房炎相对应的炎症现象,而H组和P组没有出现(图4a);在苏木精-伊红染色下,M组乳腺小叶破裂、腺泡受损、上皮细胞损伤,可见巨噬细胞、中性粒细胞等炎症细胞(图4b),在CD45免疫染色下,M组免疫染色加强(图4c)。在肝脏、空肠和结肠组织切片中,M组也发现了类似的病变现象,P组经过益生菌治疗可以基本恢复成H组状态。综上观察到的白细胞进入乳腺,表明是由于细菌引起的炎症反应所刺激的引起的;经过益生菌治疗可以恢复成原有的健康组织状态。
图4:乳腺组织相关实验结果
评估小鼠乳腺中免疫信号通路方面,发现经过25天益生菌治疗后,发现了9种与免疫相关的信号通路(图5a),其中M组9种通路中有7种比H组水平高,而P组则介于M组和H组之间,其中P组的NF-κB水平比M组低57.7%。通过活化巨噬细胞从而产生大量炎症细胞因子,并且在不同的小鼠体内被检测到,与H组相比,M组小鼠所有细胞因子水平全部升高(P<0.01);P组水平高于H组但低于M组(图5b)。这表明经过粪便菌群移植FMT后的小鼠免疫信号通路和细胞因子水平都有提升,同时益生菌具有抗炎作用,可以有效降低免疫信号通路和炎症因子水平。
图5:不同组小鼠的免疫情况
对三组小鼠的粪便进行16S rRNA测序,发现ɑ多样性相同,但β多样性存在显著差异(F=42.19,P=0.001;图6a),事实上大于牛的水平,这是由于菌种移植小鼠后的放大作用。差异性菌种有66个,其中厚壁菌门35个,拟杆菌门30个,放线菌门1个,大多数厚壁菌(乳杆菌属、真杆菌属等)在H组中富集(图6b)。
对于代谢途径方面,M组和H组小鼠具有很强的功能区分(图6c),共鉴别出25条途径,与H组相比,M组中9个富集,16个消失(包括丙酸代谢、丁酸代谢、碳代谢相关途径;图6d),同时糖胺聚糖途径减少(在奶牛中未发现),这说明,小鼠乳房炎可能与糖胺聚糖的减少相关。
图6:小鼠肠道菌群结构以及代谢途径实验结构
实验结论
健康和乳房炎奶牛的肠道菌群、功能基因和代谢途径等都存在显著差异,肠道菌群失衡是造成奶牛患乳房炎的重要病因。通过乳房炎奶牛与小鼠的粪菌移植实验发现,益生菌干酪乳杆菌 Zhang可缓解乳房炎症状、减轻免疫反应、稳定肠道菌群。为奶牛乳房炎的防治提供了安全、无抗的新方法。
★识别二维码
一心跟菌走★

