搜索
首页
大数快讯
大数活动
服务超市
文章专题
出海平台
流量密码
出海蓝图
产业赛道
物流仓储
跨境支付
选品策略
实操手册
报告
跨企查
百科
导航
知识体系
工具箱
更多
找货源
跨境招聘
DeepSeek
首页
>
今天开始报名!2024年沈阳市普通高中特长生招生计划公布!
>
0
0
今天开始报名!2024年沈阳市普通高中特长生招生计划公布!
993路上好伙伴
2024-05-22
1
注意啦
沈阳
市2024年普通高中招收特长生
专项素质测试工作启动了
报名
时间
5月22日至5月23日
哪些学校招生?
都招啥项目?
报名需要啥条件?
到哪里报名?
你想知道的都在这里
哪些学校招生?
都招啥项目?
经市教育局批准
可以招收特长生的普通高中
具体招生计划看这里
↓
↓
↓
2024年沈阳市普通高中
特长生招生计划
报名需要啥条件?
凡报名参加沈阳市2024年初中学业水平考试,且符合拟报考招生学校要求的考生,均可报名。
其中和平区、沈河区、铁西区、皇姑区、大东区、浑南区、于洪区、沈北新区、苏家屯区共同组成一个整体招生区域(简称“九区”
)
,九区内普通高中特长生在全市招生;辽中区、新民市、法库县、康平县普通高中特长生在本区县(市
)
域内招生。
到哪里报名?
✔
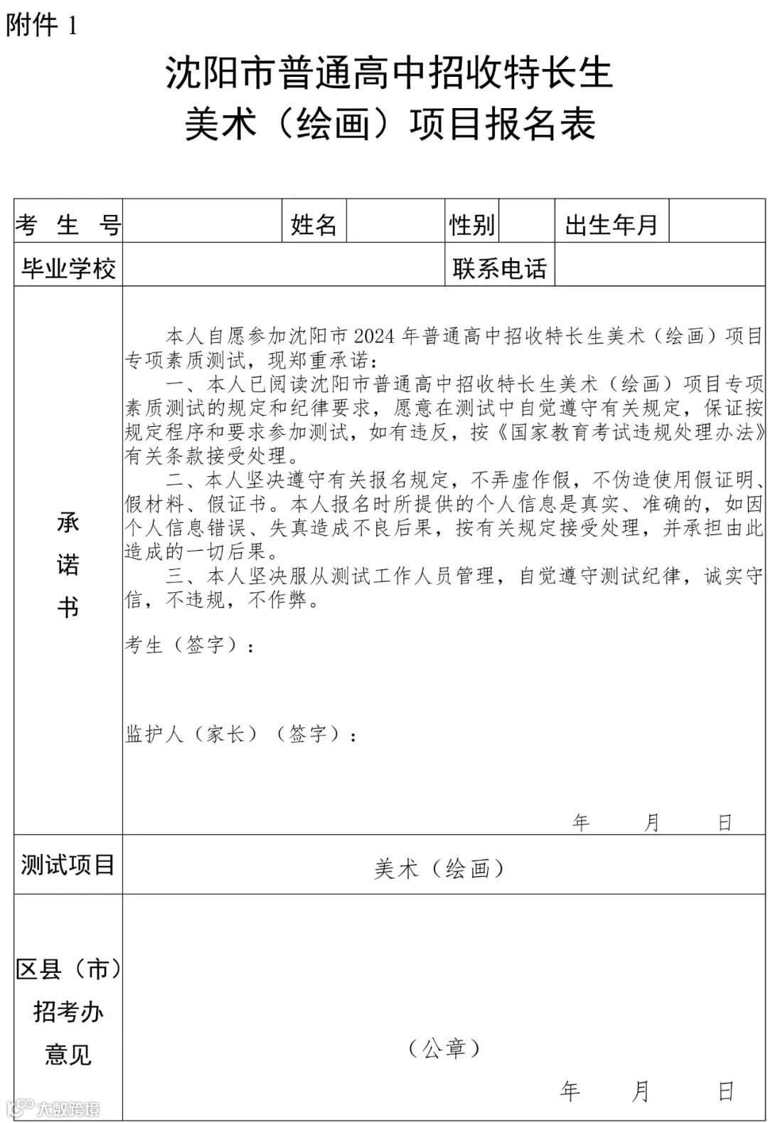
报考美术(绘画)、足球项目的考生分别填写《沈阳市普通高中招收特长生美术(绘画)项目报名表》、《沈阳市普通高中招收特长生足球项目报名表》统一到区县(市)招考办报名。
✔
报考其他项目的考生,要根据招生学校在招生章程中明确的具体要求,提交相应材料,到招生学校审核报名资格,审核合格、准许报名的考生须填写并提交《沈阳市普通高中招收特长生报名表》。
(以上表格附后,考生和家长可下载使用,也可直接到报名点领取
)
听说足球项目也统一测试了
是真的吗?
是的,今年美术(绘画
)
、足球项目专项素质测试工作由市招考办统一组织,实行集中统一测试,测试办法另行制定。
其他项目专项素质测试工作继续实行分校测试,由招生学校按照经核准且备案的招生章程中确立的测试办法组织实施并通知考生测试成绩。
招生学校须在测试结束后24小时内在本校官网公示测试合格考生名单(含测试成绩
)
,公示期7天。
考试凭证怎么领取?
✔
参加美术
(绘画)
专项素质测试考生须持“沈阳市2024年普通高中招收特长生美术
(绘画)
专项素质测试准考证”参加专项素质测试。考生请于
5月25日
到区县(市
)
招考办领取。
✔
参加足球专项素质测试考生须持“沈阳市2024年普通高中招收特长生足球专项素质测试准考证”参加专项素质测试。准考证领取时间另行通知。
✔
其他考生持“沈阳市2024年初中学业水平考试测试证”,于考试当天按照招生学校要求参加专项素质测试。考生按区县(市
)
招考办通知领取测试证。
找不到地方?
地址和联系方式
看这里
↓
↓
↓
各学
校的测试时间
看这里
↓
↓
↓
注:学校排序不分先后
报名表看这里
也可直接到报名点领取哦
↓
↓
↓
来
源:沈阳市招生考试
编辑:林谷美
END
【声明】内容源于网络
0
0
993路上好伙伴
热线电话: 024-22815993 024-22816993
内容
1738
粉丝
0
关注
在线咨询
993路上好伙伴
热线电话: 024-22815993 024-22816993
总阅读
1.1k
粉丝
0
内容
1.7k
在线咨询
关注