辽宁省商务厅发布了
《辽宁省2025年
家装厨卫“焕新”工作实施细则》
补贴涉及哪些产品类别?
如何领取补贴权益?

辽宁省2025年家装厨卫
“焕新”工作实施细则
为全面贯彻党的二十大和二十届二中、三中全会精神,认真贯彻落实国家及我省关于消费品以旧换新决策部署,根据《国家发展改革委 财政部印发〈关于2025年加力扩围实施大规模设备更新和消费品以旧换新政策〉的通知》(发改环资〔2025〕13号)、《商务部等6部门办公厅关于做好2025年家装厨卫“焕新”工作的通知》(商办消费函〔2025〕29号)精神,按照《省发展改革委 省财政厅印发〈关于推动落实2025年加力扩围实施大规模设备更新和消费品以旧换新政策〉的通知》(辽发改环资〔2025〕31号)要求,进一步推动落实我省家装厨卫“焕新”工作,特制定细则如下。
第一章 实施时间、类别和对象
第一条 实施时间。本细则自印发之日起至2025年12月31日止,具体活动时间以各地公告时间为准。
第二条 实施类别。重点聚焦绿色、智能、适老等方向,支持个人消费者购买家居产品、家装产品及开展居家适老化改造、旧房装修、厨卫等局部改造。具体实施类别由各地在此范围内结合实际自主确定。
第三条 补贴对象。在辽宁省开展家装厨卫“焕新”,并购买家居、家装、居家适老化改造、旧房装修、厨卫等局部改造等适用产品的个人消费者。
第二章 补贴产品及标准
第四条 家居产品。为加快家居类产品绿色转型,对个人消费者购买垃圾处理器、智能坐便器(含智能马桶盖)、智能门锁、按摩椅、智能沙发、智能床(含智能床垫)、全屋智能系统(含智能主机、智能中控屏)、智能家用摄像头、电动晾衣架、节能灯具等10类产品给予补贴。
第五条 家装产品。为促进家装类产品更新换代,对个人消费者购买沙发、茶几、床(含床垫)、浴霸、淋浴器(含淋浴柱、淋浴屏、花洒)、浴缸、成品门、成品窗、成品柜、成品桌椅等10类产品给予补贴。
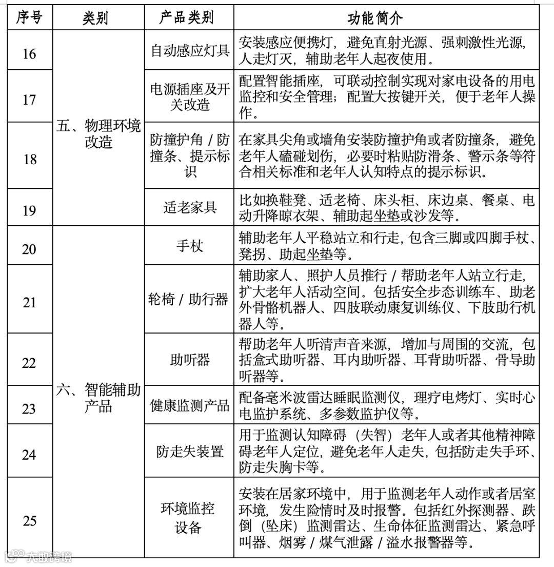
第六条 居家适老化改造。为切实提升老年人居家养老的安全性、便利性,对个人消费者购买地面和门改造、卧室改造、如厕洗浴设备改造、厨房设备改造、物理环境改造、智能辅助产品等6类产品给予补贴。居家适老化改造补贴品类参照《居家适老化改造补贴产品建议清单》(详见附件)。
第七条 旧房装修、厨卫等局部改造。为支持居民开展旧房装修和厨卫等局部改造,对个人消费者购买用于合法建成住宅房屋的旧房装修、厨卫等局部改造所用物品和材料进行补贴。
第八条 补贴标准。对个人消费者购买符合条件的产品,按照最终销售价格的15%享受一次性立减补贴;对购买1级能效或水效的产品,按照最终销售价格的20%享受一次性立减补贴;对购买居家适老化改造产品,按照最终销售价格的30%享受一次性立减补贴。每位消费者只能享受每类产品核销权益1次,每类补贴不超过2000元。对开展旧房装修、厨卫等局部改造,按照材料费、物品购置费最终销售价格给予15%补贴,每户只能凭装修合同享受装修补贴权益1次,每户补贴不超过5000元。
第三章 补贴权益领取及流程
第九条 补贴权益领取。要坚持以人民为中心,突出惠民便民,简化消费者申领流程,从源头上减少信息多头重复填报。消费者可通过云闪付、辽事通平台及各地自行确定的小程序等辽宁补贴申领入口进行实名认证后,领取补贴权益。
第十条 补贴流程。消费者领取补贴权益后,在线上、线下购买政策适用产品时,可在订单支付环节选择享受相应立减补贴。不得限制消费者付款方式和支付凭证类型,不得以参加活动为由要求经营主体采购新的支付设备。交付过程中,消费者需配合商家拍摄并向系统上传产品交付照片。旧房装修、厨卫等局部改造补贴产品建议清单和补贴流程由各地住建部门会同商务部门制定,在确保风险可控前提下,以装修合同为依据实施补贴。
第四章 活动要求
第十一条 交旧和收旧服务。鼓励但不强制消费者在参与活动时必须交售旧家装厨卫产品,但线上、线下参与企业须提供免费上门收旧服务,具体服务内容由参与商户结合实际与消费者约定。
第十二条 发票和收货地。活动销售发票须开具给个人,开票金额为“实际支付金额+政府补贴金额”。补贴产品收货地需为辽宁省内。
第十三条 退货和资金退还。如发生退货情形,企业退还消费者的款项不包含补贴资金,通过原支付渠道退还;如退货发生在财政补贴资金拨付以后,由参与企业及时将与退货相关的补贴资金退还国库。
第十四条 各地结合本地区实际情况及时公布家装厨卫消费品“焕新”活动进展,最终补贴规则和活动详情以各地后续公告为准。
第五章 参与商户要求
第十五条 各地要以一视同仁支持线上、线下经营主体,以及不同所有制、不同注册地、不同经营规模主体为原则,合理确定、及时更新参与消费品以旧换新活动的经营主体名单。各地商务部门会同有关部门建立统一补贴商品库,各地参与商户和商品库应报省商务厅备案并提供省服务平台。鼓励各地将国标13位商品条码或企业商品编码作为补贴商品入库条件。
第十六条 参与商户由各地市结合实际确定,并应满足以下基本条件:
(一)经营主体应具有独立承担民事责任的能力,未被取消过以旧换新活动参与资格。
(二)能够提供配送、安装、调试、保修、收旧等一站式综合服务,自身或通过合作,具备家装厨卫产品上门回收能力,能够与我省规范回收企业、拆解企业合作,提供全链条服务。
(三)原则上近三年内无重大违法违规和失信记录,未发生较大及以上安全生产事故。
(四)具有规范的支付结算、出入库管理机制,交易全流程台账资料完整,具备完善的进销存信息化管理系统。
(五)承诺按照补贴政策要求,严格保护消费者个人信息安全,及时完成商品信息上传、资格核验、权益核销、支付结算等工作。线下门店需安排服务人员为老年人或领取权益不方便消费者提供现场领取权益服务。在支付环节向消费者明确提示获取政府补贴金额。
(六)严格遵守本次活动规则,坚决杜绝任何形式的骗补、套补等行为,不卖假货,不以次充好,不虚标价格,不接受预存和充值,不虚假交易,不大量囤货等。
(七)参与商户应做到补贴商品明码标价,在经营场所(或网页)显著位置注明政府补贴优惠,在卖场、活动现场等规范使用“消费品以旧换新”统一标识,不得擅自变更标识或扩大使用范围。
第六章 风险控制
第十七条 压实各方责任。服务机构需加大技术力量投入和风险管控,安排稳定的本地专业团队,及时解决家装厨卫“焕新”工作中遇到的各项问题、咨询及投诉,有效防范舆情发生,及时阻止套现骗补,确保财政资金安全。各地要强化参与补贴商品管理,组织参与补贴活动的经营主体实施产品销售价格公开承诺。加强跨部门数据联通共享,在防控风险的前提下探索实施无纸化补贴申请与闭环管理,通过大数据核验等手段减少非必要审批层级和环节,减轻以旧换新政策参与企业垫资压力。
第十八条 细化风险防范。各地要结合实际细化风险防范措施,通过多方数据比对等数字化手段,坚决杜绝任何形式的骗补、套补等行为。对发现不履行价格承诺、“先涨价后补贴”、套取补贴资金等行为的商家将取消其参加活动资格。加大对套现、骗补等违法行为打击力度,将涉嫌违法的企业(机构)和个人及时移交司法机关追究相应责任。以装修合同为依据实施补贴的地区,要制定风险防范应对预案,强化核验核查,确保装修合同、项目内容等的真实性,切实保障资金安全。
第十九条 加强统计分析。服务机构对销售情况、核销情况、回收情况等定期进行报告,按各级商务部门要求提交相关详细数据和统计分析。
第七章 组织实施
第二十条 强化组织领导。相关市人民政府、沈抚示范区要落实好补贴政策,切实承担主体责任。商务部门应立足商务工作职责,牵头会同有关部门结合本地实际研究确定实施类别,积极组织商贸流通企业推进实施家装厨卫消费品“焕新”工作,会同有关部门做好补贴资金审核、兑付,向相关部门共享统一补贴商品库和补贴资金兑付信息。补贴兑现在市级层面完成。财政部门负责及时拨付资金,对资金使用情况进行监管。民政部门负责会同商务部门组织开展居家适老化改造补贴工作。住建部门负责会同商务部门组织开展旧房装修、厨卫等局部改造补贴工作。市场监管部门负责加强家装厨卫“焕新”产品质量和价格监管,依法查处价格欺诈等违法行为,切实维护消费者合法权益。省数据局负责辽事通活动入口服务,并发挥12345政务服务便民热线作用,协助做好咨询投诉受理等工作。
第二十一条 合理确定品类。各地具体补贴产品要以“大宗耐用消费品”为主,可结合本地产业特色、居民消费习惯和具体实施条件自主确定补贴品类和产品清单,结合实际情况可增加家纺产品等,补贴类别应严防泛化和碎片化。
第二十二条 规范资金管理。各地要压实项目和资金管理责任主体,守牢资金使用红线底线,规范市场秩序,强化全流程监管。严格资金管理,严禁截留、挤占或挪用家装厨卫消费品“焕新”资金,各地财政主管部门适时对资金使用情况进行调度抽查。
第二十三条 优化补贴流程。各地要加强各方联动对接合作,提升消费者享受补贴体验和获得感,鼓励探索根据企业销售情况提前预拨付一定比例垫资金额。互相借鉴经验,加强数据分析,及时报送家装厨卫“焕新”资金安排、工作进展和经验做法。
第二十四条 营造良好氛围。各地要以人民群众喜闻乐见的方式做好政策宣传解读,因地制宜开展工作培训和政策宣讲,鼓励各地紧抓消费旺季,通过“2025 全国家居焕新消费季”及重点促消费活动,推出多种形式的供需对接、新品首发、联动促销等,鼓励参与企业联合生产企业、回收企业开展以旧换新促销活动,发放消费补贴,对积极交售旧家装厨卫产品消费者给予优惠,形成推进合力,激发市场活力,扩大政策覆盖面和影响力。及时发布政策及执行进展情况,回应社会关切,做好政策答疑,并开通投诉举报监督渠道,依托本地12345政务服务便民热线等建立咨询服务专线,提高居民对家装厨卫“焕新”政策的知晓率和参与度。
居家适老化改造补贴产品
建议清单



来源:辽宁商务
责任编辑:胡毓恒
编辑:闫翔宇
END


